电脑桌面
添加内谋知识网--内谋文库,文书,范文下载到电脑桌面
安装后可以在桌面快捷访问

2023-2024学年广州市花都区中考冲刺卷化学试题含解析.doc

2023-2024学年广州市花都区中考冲刺卷化学试题含解析.doc_第1页
1/12
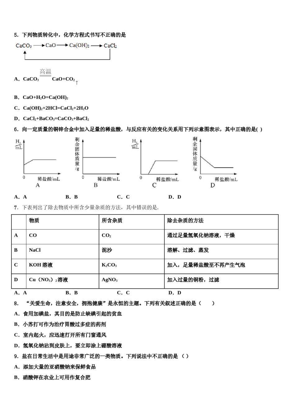
2023-2024学年广州市花都区中考冲刺卷化学试题含解析.doc_第2页
2/12
2023-2024学年广州市花都区中考冲刺卷化学试题含解析.doc_第3页
3/12
2023-2024学年广州市花都区中考冲刺卷化学试题考生须知:1.全卷分选择题和非选择题两部分,全部在答题纸上作答。选择题必须用2B铅笔填涂;非选择题的答案必须用黑色字迹的钢笔或答字笔写在“答题纸”相应位置上。2.请用黑色字迹的钢笔或答字笔在“答题纸”上先填写姓名和准考证号。3.保持卡面清洁,不要折叠,不要弄破、弄皱,在草稿纸、试题卷上答题无效。一、单选题(本大题共10小题,共20分)1.下列是初中化学学习中常见的实验操作,其中正确的是()A.点燃酒精灯B.稀释浓硫酸C.读液体体积D.液体的取用2.在一密闭容器内加入甲、乙、丙、丁四种物质,在一定条件下发生化学反应,反应前后各物质的质量变化见下表。下列说法错误的是()物质甲乙丙丁反应前物质的质量(g)83254反应后物质的质量(g)16X524A.该反应为分解反应B.丙可能是该反应的催化剂C.甲、丁两物质反应前后质量变化之比为2:5D.X值为283.下列说法错误的是A.甲醛作食品保鲜剂B.活性炭作净水剂C.钨用于制灯丝D.干冰用于人工降雨4.化学与人类生产、生活密切相关,下列生产过程不涉及化学变化的是()A.高梁酿造食醋B.焚烧垃圾发电C.分离液态空气制氧气D.石墨制成人造金刚石5.下列物质转化中,化学方程式书写不正确的是A.CaCO3CaO+CO2B.CaO+H2O=Ca(OH)2C.Ca(OH)2+2HCl=CaCl2+2H2OD.CaCl2+BaCO3=CaCO3+BaCl26.向一定质量的铜锌合金中加入足量的稀盐酸,与反应有关的变化关系用下列示意图表示,其中正确的是()A.AB.BC.CD.D除去杂质的方法7.下表列出了除去物质中所含少量杂质的方法,其中错误的是.物质所含杂质ACOCO2通过足量氢氧化钠溶液,干燥BNaCl泥沙溶解、过滤、蒸发CKOH溶液K2CO3加入,足量稀盐酸至不再产生气泡DCu(NO3)2溶液AgNO3加入过量的铜粉,过滤A.AB.BC.CD.D8.“关爱生命,注意安全,拥抱健康”是永恒的主题。下列有关叙述正确的是()A.食用加碘盐,其目的是防止缺碘引起的贫血B.小苏打可作为治疗胃酸过多症的药剂C.室内起火,应迅速打开所有门窗通风D.氢氧化钠沾到皮肤上,要立即涂上硼酸溶液9.盐在日常生活中是用途非常广泛的一类物质。下列说法中不正确的是()A.添加大量的亚硝酸钠来保鲜食品B.硝酸钾在农业上可用作复合肥C.农业上常用硫酸铜配制波尔多液(填“可再生能源”或“不可再生D.用纯碱除去面粉发酵生成的酸10.结合你的生活经验和所学的化学知识判断,下列叙述正确的是()A.塑料、橡胶、棉花都属于有机合成材料B.青少年大量补充钙,促进骨骼生长C.NH4CI和草木灰(含K2CO3)一起施用,增加氮肥钾肥D.面粉厂严禁烟火,防止爆炸二、填空题(本大题共1小题,共4分)11.化学源于生活,生活中很多现象蕴含着化学知识。(1)人类生存离不开能源,化石燃料主要包括煤、和天然气,它们都属于能源”)。其中天然气的主要成分是甲烷,它完全燃烧的化学方程式是:,甲烷比汽油(主要成分可表示为C8H18)容易充分燃烧,是清洁能源,其原因是。(2)依据国家相关法律规定,机动车驾驶员醉驾将受到刑事处罚。检测驾驶员是否酒后驾车,可用一种装有重铬酸钾(K2Cr2O7)的仪器。在K2Cr2O7中Cr元素的化合价是。(3)2013年3月,浙江大学实验室里诞生了世界上最轻的材料——“碳海绵”,“碳海绵”是已知最轻的固体材料,由碳元素组成,具有多孔结构,弹性好。它对石油有很强的吸附能力(不吸水),将吸入的石油挤出后仍可恢复原状。下列关于碳海绵的说法正确的是________(填字母序号)。A.可重复使用B.常温下化学性质活泼C.可处理海上石油泄漏D.具有吸附性三、计算题(本大题共1小题,共5分)2CO2+312.某玉石的主要成分为NaAISi2O6,试回答:(1)NaAISi2O6的相对分子质量为_____;(2)NaAISi2O6中各元素的质量比为_____;(3)NaAISi2O6中A1元素的质量分数为_____(精确到0.1%)。四、简答题(本大题共2小题,共8分)13.乙醇俗称酒精,可用作医用消毒,也常作燃料。其完全燃烧的化学方程式可表示为:C2H6O+3O2H2O。23g乙醇完全燃烧需消耗多少克氧气?乙醇不完全燃烧会产生一氧化碳,某实验测得反应前后各物质的质量如下表:物质乙醇氧气二氧化碳水一氧化碳...

1、当您付费下载文档后,您只拥有了使用权限,并不意味着购买了版权,文档只能用于自身使用,不得用于其他商业用途(如 [转卖]进行直接盈利或[编辑后售卖]进行间接盈利)。
2、本站所有内容均由合作方或网友上传,本站不对文档的完整性、权威性及其观点立场正确性做任何保证或承诺!文档内容仅供研究参考,付费前请自行鉴别。
3、如文档内容存在违规,或者侵犯商业秘密、侵犯著作权等,请点击“违规举报”。

碎片内容

2023-2024学年广州市花都区中考冲刺卷化学试题含解析.doc

确认删除?