电脑桌面
添加内谋知识网--内谋文库,文书,范文下载到电脑桌面
安装后可以在桌面快捷访问

2023-2024学年广西壮族自治区南宁市马山县重点中学中考化学模拟预测题含解析.doc

2023-2024学年广西壮族自治区南宁市马山县重点中学中考化学模拟预测题含解析.doc_第1页
1/13
2023-2024学年广西壮族自治区南宁市马山县重点中学中考化学模拟预测题含解析.doc_第2页
2/13
2023-2024学年广西壮族自治区南宁市马山县重点中学中考化学模拟预测题含解析.doc_第3页
3/13
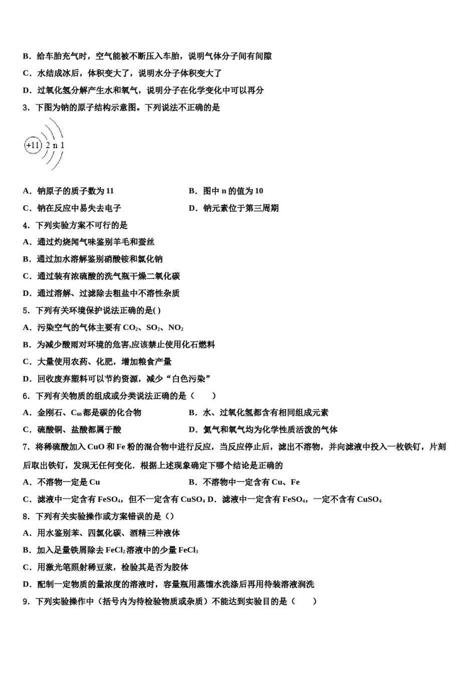
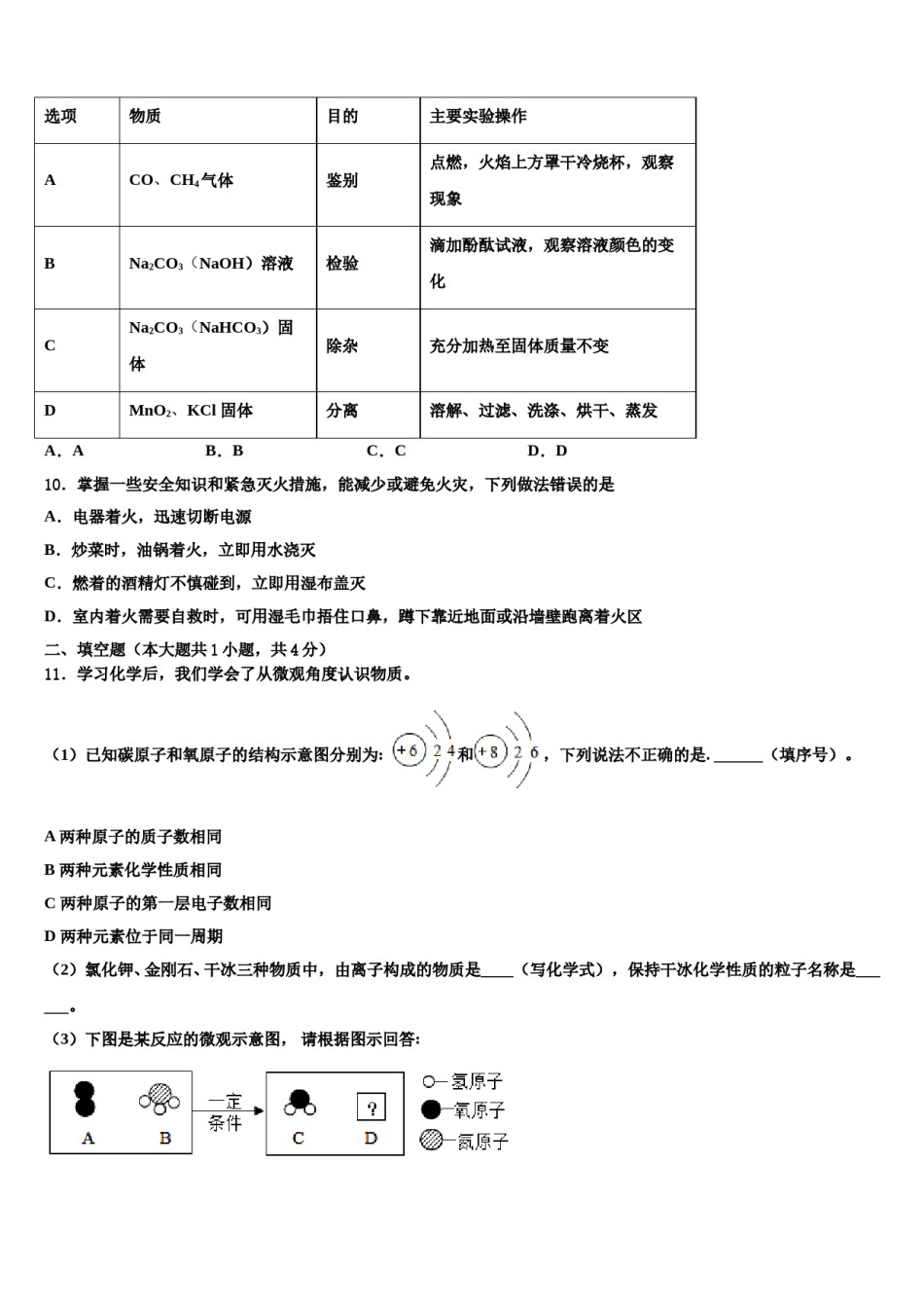
2023-2024学年广西壮族自治区南宁市马山县重点中学中考化学模拟预测题请考生注意:1.请用2B铅笔将选择题答案涂填在答题纸相应位置上,请用0.5毫米及以上黑色字迹的钢笔或签字笔将主观题的答案写在答题纸相应的答题区内。写在试题卷、草稿纸上均无效。2.答题前,认真阅读答题纸上的《注意事项》,按规定答题。一、单选题(本大题共10小题,共20分)1.下列四个图像分别表示四个实验过程中某些量的变化,其中不正确的是()A.向盐酸和氯化钙的混合液中加入碳酸钠B.向氢氧化钠溶液中加水C.双氧水分解D.向饱和氯化钠溶液中加水稀释2.用分子的知识对下列现象的解释不正确的是()A.春天,在很远的地方就能闻到花园的花香,说明花香分子做无规则运动B.给车胎充气时,空气能被不断压入车胎,说明气体分子间有间隙C.水结成冰后,体积变大了,说明水分子体积变大了D.过氧化氢分解产生水和氧气,说明分子在化学变化中可以再分3.下图为钠的原子结构示意图。下列说法不正确的是A.钠原子的质子数为11B.图中n的值为10C.钠在反应中易失去电子D.钠元素位于第三周期4.下列实验方案不可行的是A.通过灼烧闻气味鉴别羊毛和蚕丝B.通过加水溶解鉴别硝酸铵和氯化钠C.通过装有浓硫酸的洗气瓶干燥二氧化碳D.通过溶解、过滤除去粗盐中不溶性杂质5.下列有关环境保护说法正确的是()A.污染空气的气体主要有CO2、SO2、NO2B.为减少酸雨对环境的危害,应该禁止使用化石燃料C.大量使用农药、化肥,增加粮食产量D.回收废弃塑料可以节约资源,减少“白色污染”6.下列有关物质的组成或分类说法正确的是()A.金刚石、C60都是碳的化合物B.水、过氧化氢都含有相同组成元素C.硫酸铜、盐酸都属于酸D.氦气和氧气均为化学性质活泼的气体7.将稀硫酸加入CuO和Fe粉的混合物中进行反应,当反应停止后,滤出不溶物,并向滤液中投入一枚铁钉,片刻后取出铁钉,发现无任何变化.根据上述现象确定下哪个结论是正确的A.不溶物一定是CuB.不溶物中一定含有Cu、FeC.滤液中一定含有FeSO4,但不一定含有CuSO4D.滤液中一定含有FeSO4,一定不含有CuSO48.下列有关实验操作或方案错误的是()A.用水鉴别苯、四氯化碳、酒精三种液体B.加入足量铁屑除去FeCl2溶液中的少量FeCl3C.用激光笔照射稀豆浆,检验其是否为胶体D.配制一定物质的量浓度的溶液时,容量瓶用蒸馏水洗涤后再用待装溶液润洗9.下列实验操作中(括号内为待检验物质或杂质)不能达到实验目的是()选项物质目的主要实验操作ACO、CH4气体点燃,火焰上方罩干冷烧杯,观察鉴别现象Na2CO3(NaOH)溶液检验滴加酚酞试液,观察溶液颜色的变B化Na2CO3(NaHCO3)固C除杂充分加热至固体质量不变体DMnO2、KCl固体分离溶解、过滤、洗涤、烘干、蒸发A.AB.BC.CD.D10.掌握一些安全知识和紧急灭火措施,能减少或避免火灾,下列做法错误的是A.电器着火,迅速切断电源B.炒菜时,油锅着火,立即用水浇灭C.燃着的酒精灯不慎碰到,立即用湿布盖灭D.室内着火需要自救时,可用湿毛巾捂住口鼻,蹲下靠近地面或沿墙壁跑离着火区二、填空题(本大题共1小题,共4分)11.学习化学后,我们学会了从微观角度认识物质。(1)已知碳原子和氧原子的结构示意图分别为:和,下列说法不正确的是.______(填序号)。A两种原子的质子数相同B两种元素化学性质相同C两种原子的第一层电子数相同D两种元素位于同一周期(2)氯化钾、金刚石、干冰三种物质中,由离子构成的物质是____(写化学式),保持干冰化学性质的粒子名称是______。(3)下图是某反应的微观示意图,请根据图示回答:①若D为单质,则该反应的化学方程式为____;②若A、B化学计量数之比为5:4,则D中含____种元素。三、计算题(本大题共1小题,共5分)12.将25克石灰石(杂质不溶于水,也不与酸反应)放入烧杯中,恰好与100克稀盐酸完全反应,生成8.8克二氧化碳。试计算:(1)原样品中碳酸钙的质量分数;(2)原稀盐酸中溶质的质量分数。四、简答题(本大题共2小题,共8分)13.写出下列反应的化学方程式:氢氧化钡与硫酸铜:_____;红磷在氧气中燃烧:_____;铁与稀硫酸反应:_____;14.有一黑紫色的固体为K...

1、当您付费下载文档后,您只拥有了使用权限,并不意味着购买了版权,文档只能用于自身使用,不得用于其他商业用途(如 [转卖]进行直接盈利或[编辑后售卖]进行间接盈利)。
2、本站所有内容均由合作方或网友上传,本站不对文档的完整性、权威性及其观点立场正确性做任何保证或承诺!文档内容仅供研究参考,付费前请自行鉴别。
3、如文档内容存在违规,或者侵犯商业秘密、侵犯著作权等,请点击“违规举报”。

碎片内容

2023-2024学年广西壮族自治区南宁市马山县重点中学中考化学模拟预测题含解析.doc

确认删除?