电脑桌面
添加内谋知识网--内谋文库,文书,范文下载到电脑桌面
安装后可以在桌面快捷访问

2023-2024学年江苏省兴化市安丰中学中考三模化学试题含解析.doc

2023-2024学年江苏省兴化市安丰中学中考三模化学试题含解析.doc_第1页
1/11
2023-2024学年江苏省兴化市安丰中学中考三模化学试题含解析.doc_第2页
2/11
2023-2024学年江苏省兴化市安丰中学中考三模化学试题含解析.doc_第3页
3/11
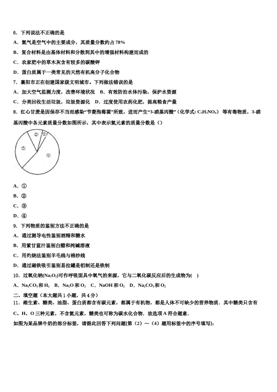
2023-2024学年江苏省兴化市安丰中学中考三模化学试题注意事项:1.答题前,考生先将自己的姓名、准考证号填写清楚,将条形码准确粘贴在考生信息条形码粘贴区。2.选择题必须使用2B铅笔填涂;非选择题必须使用0.5毫米黑色字迹的签字笔书写,字体工整、笔迹清楚。3.请按照题号顺序在各题目的答题区域内作答,超出答题区域书写的答案无效;在草稿纸、试题卷上答题无效。4.保持卡面清洁,不要折叠,不要弄破、弄皱,不准使用涂改液、修正带、刮纸刀。一、单选题(本大题共10小题,共20分)1.关于化合反应说法正确的是()A.反应物中一定有单质B.各元素存在形态一定发生变化C.各元素化合价一定发生变化D.反应物和产物中至少有一种化合物2.三瓶无标签的无色溶液,只知道它们分别是稀盐酸、BaCl2溶液和KNO3溶液中的各一种。下列四种试液中,能将三种无色溶液一次鉴别开来的是()A.NaCl溶液B.稀硫酸C.K2CO3溶液D.AgNO3溶液3.某同学用pH计测得生活中一些物质的pH如下表。下列说法正确的是()物质肥皂水牙膏西瓜汁苹果汁pH10.28.55.82.4A.牙膏显酸性B.西瓜汁的酸性比苹果汁的酸性强C.肥皂水使紫色石蕊溶液显红色D.蚊虫叮咬可涂抹牙膏或肥皂水4.在化学实验和化工生产中常遇到除去物质中的杂质。下列物质中含有少量杂质(括号内为杂质),所选除杂质的试剂和方法不合理的是A.CO气体(CO2):通过石灰水B.Na2SO4溶液(Na2CO3):滴加稀盐酸至不发生气泡为止C.Cu粉(Fe):滴加稀硫酸至不发生气泡为止,再过滤D.KCl粉末(MnO2):放入水中充分搅拌,过滤,将滤液蒸干5.下列归纳中,错误的是A.铜、石墨、石灰水都具有导电性B.H2、O2、CO2都能用排水法收集C.C、S、P在空气中燃烧都生成气体D.Al、Zn、Fe都能与稀硫酸发生置换反应6.下列说法不正确的是A.氮气是空气中的主要成分,其质量分数约占78%B.复合材料是由基体材料和分散到其中的增强材料构建而成的C.农家肥中的草木灰含有较多的碳酸钾D.蛋白质属于一类常见的天然有机高分子化合物7.襄阳市正在创建国家级文明城市。下列做法错误的是A.加大空气监测力度,改善环境状况B.有效防治水体污染,保护水资源C.分类回收生活垃圾,垃圾资源化D.过度使用农药化肥,提高粮食产量8.红心甘蔗是因保存不当而感染“节菱孢莓菌”所致,进而产生“3-硝基丙酸”(化学式:C3H5NO4)等有毒物质,3-硝基丙酸中各元素质量分数如图所示,其中表示氮元素的质量分数是()A.①B.②C.③D.④9.下列物质的鉴别方法不正确的是A.通过测导电性鉴别酒精和糖水B.用紫甘蓝汁鉴别白醋和纯碱溶液C.用灼烧法鉴别羊毛线与棉纱线D.通过磁铁吸引鉴别易拉罐是铝制还是铁制10.过氧化钠(Na2O2)可作呼吸面具中氧气的来源,它与二氧化碳反应后的生成物为()A.Na2CO3和H2B.Na2O和O2C.NaOH和O2D.Na2CO3和O2二、填空题(本大题共1小题,共4分)11.维生素、糖类、油脂、蛋白质都含有碳元素,都属于有机物,都是人体不可缺少的营养物质.其中糖类只含有C、H、O三种元素,不含氮元素,糖类也可称为碳水化合物.故选项A符合题意.如图为某品牌牛奶的部分标签,请据此回答下列问题[第(2)~(4)题用标签中的序号填写]:人体需要多种营养物质,除标签中所标注的,还缺少的一类营养物质是_____;人的生长发育及受损细胞的修复和更新都离不开的是_____;能与碘水作用呈蓝色的淀粉属于_____;不属于有机物的是_____.三、计算题(本大题共1小题,共5分)12.某研究学习小组欲测定石灰石中碳酸钙的质量分数,采用的方法如下:取该石灰石样品20g,把80g稀盐酸分四次加入,实验过程所得数据如表格(已知石灰石样品中含有的二氧化硅等杂质不溶于水,不与稀盐酸反应)。根据实验数据计算:实验次数加入稀盐酸的质量/g剩余固体的质量/g12015220103206.8420n(1)表中n的数值为_____;样品中碳酸钙的质量分数是_____;求盐酸中溶质的质量分数_____。四、简答题(本大题共2小题,共8分)13.自来水消毒过程中通常会发生如下化学反应,其反应的微观过程可用下图表示:请写出甲图所示反应的化学方程式_____;乙图所示反应的基本反应类型为_____;上述物质中...

1、当您付费下载文档后,您只拥有了使用权限,并不意味着购买了版权,文档只能用于自身使用,不得用于其他商业用途(如 [转卖]进行直接盈利或[编辑后售卖]进行间接盈利)。
2、本站所有内容均由合作方或网友上传,本站不对文档的完整性、权威性及其观点立场正确性做任何保证或承诺!文档内容仅供研究参考,付费前请自行鉴别。
3、如文档内容存在违规,或者侵犯商业秘密、侵犯著作权等,请点击“违规举报”。

碎片内容

2023-2024学年江苏省兴化市安丰中学中考三模化学试题含解析.doc

确认删除?