电脑桌面
添加内谋知识网--内谋文库,文书,范文下载到电脑桌面
安装后可以在桌面快捷访问

2023-2024学年江苏省南京市二十九中学中考化学对点突破模拟试卷含解析.doc

2023-2024学年江苏省南京市二十九中学中考化学对点突破模拟试卷含解析.doc_第1页
1/12
2023-2024学年江苏省南京市二十九中学中考化学对点突破模拟试卷含解析.doc_第2页
2/12
2023-2024学年江苏省南京市二十九中学中考化学对点突破模拟试卷含解析.doc_第3页
3/12
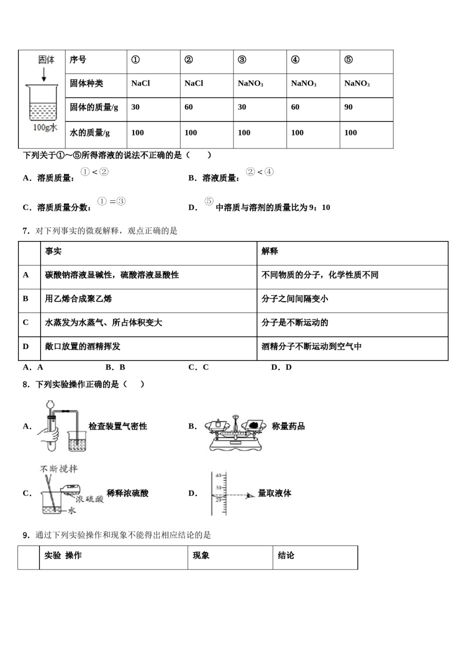
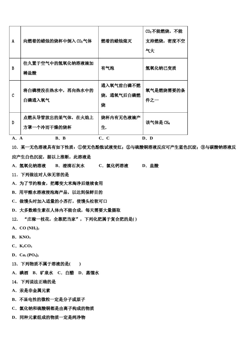
2023-2024学年江苏省南京市二十九中学中考化学对点突破模拟试卷注意事项:1.答卷前,考生务必将自己的姓名、准考证号填写在答题卡上。2.回答选择题时,选出每小题答案后,用铅笔把答题卡上对应题目的答案标号涂黑,如需改动,用橡皮擦干净后,再选涂其它答案标号。回答非选择题时,将答案写在答题卡上,写在本试卷上无效。3.考试结束后,将本试卷和答题卡一并交回。一、单选题(本大题共15小题,共30分)1.生活处处有化学。下列做法或说法不正确的是()A.为了使发面食品松软可口,制作时可添加适量碳酸氢钠B.我们每天应摄入一定量的蔬菜、水果以补充维生素C.化肥对提高农作物的产量具有重要作用,在农业生产中应施用大量化肥D.减少燃煤发电,增加太阳能及水力发电,有利于治理雾霾2.下列生活用品的材质,属于有机合成材料的是()A.纯羊毛衫B.不锈钢锅C.塑料玩具D.玻璃茶杯3.有X、Y、Z三种金属,将三种金属分别浸入稀硫酸中,Y溶解并放出氢气,X、Z不溶解;将X浸入Z的硫酸盐溶液中,在X的表面有Z析出。则三种金属的活动性由强到弱排列顺序正确的是A.X>Y>ZB.Y>X>ZC.Y>Z>XD.X>Z>Y4.下列不属于新能源的是()A.氢能B.石油C.风能D.潮汐能5.下列图示的实验操作中正确的是A.收集氢气B.稀释浓硫酸C.检查气密性D.验证质量守恒定律6.依据下列20℃时的实验和数据回答。已知20℃时,NaCl和NaNO3的溶解度分别为36g和88g。序号①②③④⑤NaNO3NaNO3固体种类NaClNaClNaNO36090100100固体的质量/g306030水的质量/g100100100下列关于①~⑤所得溶液的说法不正确的是()A.溶质质量:B.溶液质量:C.溶质质量分数:D.中溶质与溶剂的质量比为9:107.对下列事实的微观解释,观点正确的是事实解释A碳酸钠溶液显碱性,硫酸溶液显酸性不同物质的分子,化学性质不同B用乙烯合成聚乙烯分子之间间隔变小C水蒸发为水蒸气、所占体积变大分子是不断运动的D敞口放置的酒精挥发酒精分子不断运动到空气中D.DA.AB.BC.C8.下列实验操作正确的是()A.检查装置气密性B.称量药品C.稀释浓硫酸D.量取液体结论9.通过下列实验操作和现象不能得出相应结论的是实验操作现象A向燃着的蜡烛的烧杯中倒入CO2气体燃着的蜡烛熄灭CO2不能燃烧,不能支持燃烧,密度不空气大往久置于空气中的氢氧化钠溶液滴加B有气泡氢氧化钠已变质稀盐酸通入氧气前白磷不燃将白磷浸没在热水中,再向热水中的氧气是燃烧需要的条C烧,通氧气后白磷燃白磷通入氧气件之一烧点燃从导管放出的某气体,在火焰上烧杯内有无色液滴产D该气体是CH4方罩一个冷而干燥的烧杯生.A.AB.BC.CD.D10.某一无色溶液具有如下性质:①使无色酚酞试液变红;②与硫酸铜溶液反应可产生蓝色沉淀;③与碳酸钠溶液反应产生白色沉淀,据以上推断,此溶液是C.氯化钙溶液D.盐酸A.氢氧化钠溶液B.澄清石灰水11.下列做法对人体无害的是A.为了节约粮食,把霉变大米淘净后继续食用B.用甲醛水溶液浸泡海产品,以达到保鲜目的C.做馒头时加入适量的小苏打,使馒头松软可口D.大多数维生素在人体内不能合成,每天需要大量摄取12.“庄稼一枝花,全靠肥当家”,下列化肥属于复合肥的是()A.CO(NH2)2B.KNO3C.K2CO3D.Ca3(PO4)213.下列物质不属于溶液的是()A.碘酒B.矿泉水C.白醋D.蒸馏水14.下列说法正确的是A.汞是非金属元素B.不显电性的微粒一定是分子或原子C.氯化钠和硫酸铜都是由离子构成的物质D.同种元素组成的物质一定是纯净物15.下列归纳总结正确的是A.氯化钠和亚硝酸钠都有咸味,都可用做调味品B.氢氧化钠溶液、浓硫酸、氧化钙都能干燥氢气C.试管内壁附着铜、氧化铁、氢氧化铜时都可以用稀盐酸除去D.Mg(OH)2、Ca(OH)2、NaOH都能与稀硫酸反应,生成盐和水二、填空题(本大题共1小题,共6分)16.向AgNO3和Zn(NO3)2的混合溶液中加入一定量的铜粉,充分反应后有金属析出,过滤后向滤液中加入稀盐酸,无明显现象.则滤液中存在的溶质是______;在原混合溶液中加入铜粉后发生反应的化学方程式为______.三、简答题(本大题共2小题,共25分)17.(8分)为测定某地石灰石中碳酸钙的质量分数,某兴趣小组将一定质量的石...

1、当您付费下载文档后,您只拥有了使用权限,并不意味着购买了版权,文档只能用于自身使用,不得用于其他商业用途(如 [转卖]进行直接盈利或[编辑后售卖]进行间接盈利)。
2、本站所有内容均由合作方或网友上传,本站不对文档的完整性、权威性及其观点立场正确性做任何保证或承诺!文档内容仅供研究参考,付费前请自行鉴别。
3、如文档内容存在违规,或者侵犯商业秘密、侵犯著作权等,请点击“违规举报”。

碎片内容

2023-2024学年江苏省南京市二十九中学中考化学对点突破模拟试卷含解析.doc

确认删除?