电脑桌面
添加内谋知识网--内谋文库,文书,范文下载到电脑桌面
安装后可以在桌面快捷访问

2023-2024学年江苏省南通田家炳中学中考化学最后冲刺浓缩精华卷含解析.doc

2023-2024学年江苏省南通田家炳中学中考化学最后冲刺浓缩精华卷含解析.doc_第1页
1/10
2023-2024学年江苏省南通田家炳中学中考化学最后冲刺浓缩精华卷含解析.doc_第2页
2/10
2023-2024学年江苏省南通田家炳中学中考化学最后冲刺浓缩精华卷含解析.doc_第3页
3/10
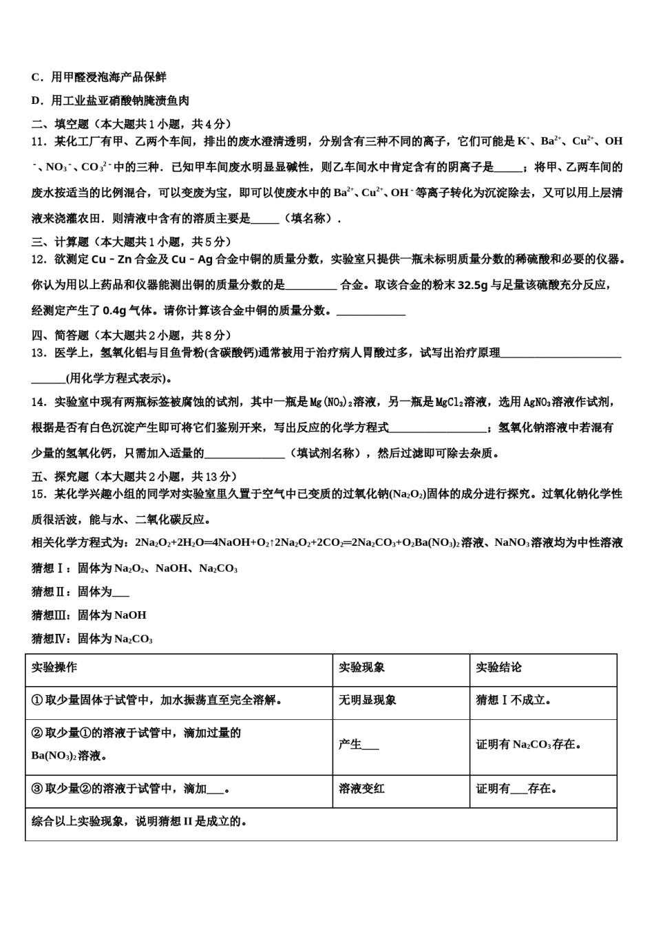
2023-2024学年江苏省南通田家炳中学中考化学最后冲刺浓缩精华卷注意事项:1.答卷前,考生务必将自己的姓名、准考证号、考场号和座位号填写在试题卷和答题卡上。用2B铅笔将试卷类型(B)填涂在答题卡相应位置上。将条形码粘贴在答题卡右上角"条形码粘贴处"。2.作答选择题时,选出每小题答案后,用2B铅笔把答题卡上对应题目选项的答案信息点涂黑;如需改动,用橡皮擦干净后,再选涂其他答案。答案不能答在试题卷上。3.非选择题必须用黑色字迹的钢笔或签字笔作答,答案必须写在答题卡各题目指定区域内相应位置上;如需改动,先划掉原来的答案,然后再写上新答案;不准使用铅笔和涂改液。不按以上要求作答无效。4.考生必须保证答题卡的整洁。考试结束后,请将本试卷和答题卡一并交回。一、单选题(本大题共10小题,共20分)1.某H2O2溶液中氢元素与氧元素的质量比为2:17,现向38g该H2O2溶液中加入1g二氧化锰,充分反应后,生成氧气的质量为B.2gC.4.2gD.8.5gA.1.6g2.大型运动会都必须检查运动员是否服用了兴奋剂。可卡因是一种兴奋剂,其化学式为C17H21NO1.下列说法错误的是()A.长期服用兴奋剂会给身体造成很多危害B.可卡因由C、H、N、O四种元素组成C.可卡因分子中C、H、N、O的原子个数比为17:21:1:1D.可卡因中含有NO1分子3.下列所示实验设计中,能够达到目的的是()A.验证质量守恒定律B.探究二氧化碳能与水反应C.探究木炭具有吸附性D.探究溶剂性质对溶解的影响4.用微粒的观点解释下列事实,错误的是()A.“遥知不是雪,为有暗香来”----分子是不断运动的B.水通电分解,生成氢气和氧气---水是由氢分子和氧分子构成的C.用酒精温度计测量温度,分子间的间隔随温度的升降而增减D.氧气支持燃烧,氮气不支持燃烧---不同种分子化学性质不同5.从化学视角看,下列词句中的说法只发生了物理变化的是A.春蚕到死丝方尽,蜡炬成灰泪始干B.欲渡黄河冰塞川,将登太行雪满山C.爆竹声中一岁除,春风送暖入屠苏D.曾青得铁则化为铜6.已知:金属X在常温下能与空气中的氧气反应,而金属Y和Z不能;将Y、Z分别投入稀盐酸中,Y溶解并产生气泡,Z无变化。下列说法正确的是B.Y能将X从它的盐溶液中置换出来A.X氧化物的化学式只能表示为XOC.Z在自然界中只能以单质形式存在D.三种金属的活动性顺序:X>Y>Z7.某有机物46g在氧气中充分燃烧,经测定生成44g二氧化碳、28g一氧化碳和54g水,则该有机物的化学式可能是下列物质中的()A.CH3OHB.C2H2C.C2H5OHD.CH48.下列物质在氧气中燃烧,对其实验现象的描述与事实不符的是A.红磷:产生大量白雾B.硫:发出明亮的蓝紫色火焰C.镁条:发出耀眼白光D.细铁丝:火星四射,生成黑色固体9.已知某化学反应可以表述为X+Y=M+N,则下列有关说法不正确的是()A.若生成物之一M为H2O,则该反应可能是复分解反应B.若生成物之一M为H2O,则该反应一定不可能是置换反应C.若反应物之一X为氧气,则该反应属于氧化反应D.若生成物之一为盐,则反应物的物质类别可以为单质、氧化物、碱、盐10.化学与人体健康的关系十分密切。下列做法中不会危及人体健康的是A.用小苏打做糕点的疏松剂B.用过量添加剂增白面粉C.用甲醛浸泡海产品保鲜D.用工业盐亚硝酸钠腌渍鱼肉二、填空题(本大题共1小题,共4分)11.某化工厂有甲、乙两个车间,排出的废水澄清透明,分别含有三种不同的离子,它们可能是K+、Ba2+、Cu2+、OH﹣、NO3﹣、CO32﹣中的三种.已知甲车间废水明显显碱性,则乙车间水中肯定含有的阴离子是_____;将甲、乙两车间的废水按适当的比例混合,可以变废为宝,即可以使废水中的Ba2+、Cu2+、OH﹣等离子转化为沉淀除去,又可以用上层清液来浇灌农田.则清液中含有的溶质主要是_____(填名称).三、计算题(本大题共1小题,共5分)12.欲测定Cu﹣Zn合金及Cu﹣Ag合金中铜的质量分数,实验室只提供一瓶未标明质量分数的稀硫酸和必要的仪器。你认为用以上药品和仪器能测出铜的质量分数的是_________合金。取该合金的粉末32.5g与足量该硫酸充分反应,经测定产生了0.4g气体。请你计算该合金中铜的质量分数。____________四、简答题(本大题共2小题,共...

1、当您付费下载文档后,您只拥有了使用权限,并不意味着购买了版权,文档只能用于自身使用,不得用于其他商业用途(如 [转卖]进行直接盈利或[编辑后售卖]进行间接盈利)。
2、本站所有内容均由合作方或网友上传,本站不对文档的完整性、权威性及其观点立场正确性做任何保证或承诺!文档内容仅供研究参考,付费前请自行鉴别。
3、如文档内容存在违规,或者侵犯商业秘密、侵犯著作权等,请点击“违规举报”。

碎片内容

2023-2024学年江苏省南通田家炳中学中考化学最后冲刺浓缩精华卷含解析.doc

确认删除?