电脑桌面
添加内谋知识网--内谋文库,文书,范文下载到电脑桌面
安装后可以在桌面快捷访问

2023-2024学年江苏省徐州市区重点达标名校中考三模化学试题含解析.doc

2023-2024学年江苏省徐州市区重点达标名校中考三模化学试题含解析.doc_第1页
1/11
2023-2024学年江苏省徐州市区重点达标名校中考三模化学试题含解析.doc_第2页
2/11
2023-2024学年江苏省徐州市区重点达标名校中考三模化学试题含解析.doc_第3页
3/11
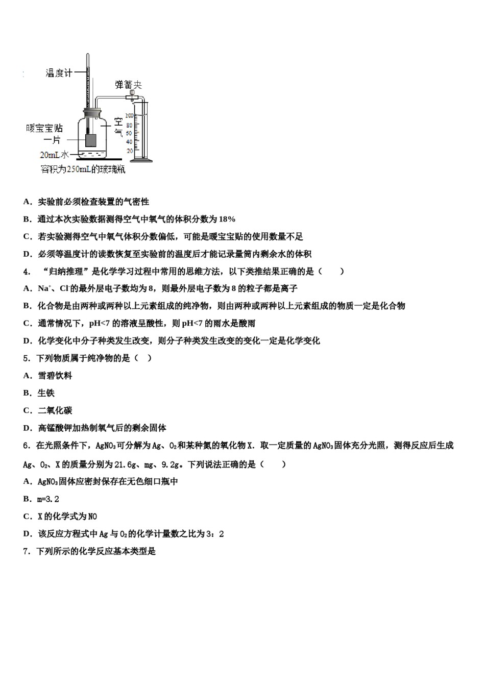
2023-2024学年江苏省徐州市区重点达标名校中考三模化学试题注意事项:1.答题前,考生先将自己的姓名、准考证号填写清楚,将条形码准确粘贴在考生信息条形码粘贴区。2.选择题必须使用2B铅笔填涂;非选择题必须使用0.5毫米黑色字迹的签字笔书写,字体工整、笔迹清楚。3.请按照题号顺序在各题目的答题区域内作答,超出答题区域书写的答案无效;在草稿纸、试题卷上答题无效。4.保持卡面清洁,不要折叠,不要弄破、弄皱,不准使用涂改液、修正带、刮纸刀。一、选择题(本题包括12个小题,每小题3分,共36分.每小题只有一个选项符合题意)1.某药品商标标出锌的含量,这里的“锌”是指A.元素B.分子C.化合物D.单质2.A~H是初中常见的物质,已知A~G七种物质均含有同一种元素,D的相对分子质量为100,可用作建筑材料。它们之间的转化关系如图所示,图中“一”表示两端物质间能发生化学反应,“→”表示物质间存在转化关系;反应条件、部分反应物和生成物已略去。下列说法中不正确的是A.A为一种单质,D为碳酸钙B.可能涉及四种基本反应类型C.E、F的物质类别可能相同,也可能不同D.H的浓溶液具有挥发性3.暖宝宝贴(主要成分为铁粉、木炭、食盐)的热量来源与铁粉的氧化。小涛同学设计使用暖宝宝贴来测定空气中氧气的含量,实验开始前的装置如图所示,实验后从量筒中流入玻璃瓶(容积为250mL)中的水的体积为45mL(铁粉生锈消耗的水忽略不计)。下列说法错误的是()A.实验前必须检查装置的气密性B.通过本次实验数据测得空气中氧气的体积分数为18%C.若实验测得空气中氧气体积分数偏低,可能是暖宝宝贴的使用数量不足D.必须等温度计的读数恢复至实验前的温度后才能记录量筒内剩余水的体积4.“归纳推理”是化学学习过程中常用的思维方法,以下类推结果正确的是()A.Na+、Cl-的最外层电子数均为8,则最外层电子数为8的粒子都是离子B.化合物是由两种或两种以上元素组成的纯净物,则由两种或两种以上元素组成的物质一定是化合物C.通常情况下,pH<7的溶液呈酸性,则pH<7的雨水是酸雨D.化学变化中分子种类发生改变,则分子种类发生改变的变化一定是化学变化5.下列物质属于纯净物的是()A.雪碧饮料B.生铁C.二氧化碳D.高锰酸钾加热制氧气后的剩余固体6.在光照条件下,AgNO3可分解为Ag、O2和某种氮的氧化物X.取一定质量的AgNO3固体充分光照,测得反应后生成Ag、O2、X的质量分别为21.6g、mg、9.2g。下列说法正确的是()A.AgNO3固体应密封保存在无色细口瓶中B.m=3.2C.X的化学式为NOD.该反应方程式中Ag与O2的化学计量数之比为3:27.下列所示的化学反应基本类型是A.化合反应B.分解反应C.置换反应D.复分解反应D.CO28.下列物质溶于水中,形成溶液的pH最大的是()A.柠檬汁B.CaOC.NaCl9.下列做法有利于环境保护的是A.农村就地焚烧秸秆B.民间私自开采矿产资源C.积极开发新能源D.废弃电池与厨余垃圾一起丢弃10.下列实验操作正确的是A.B.C.D.11.建立模型是学习化学的重要方法。下列有关模型正确的是A.地壳中元素含量B.原子结构C.物质分类D.化合反应与氧化反应关系12.1018年10月18日,我国首艘国产航母第三次试海成功。用到的金属钛主要通过下列反应制得:①1FeTiO3+6C+7Cl1═1X+1TiCl4+6CO,②TiCl4+1Mg═Ti+1MgCl1.则X的化学式为()A.FeCl3B.FeCl1C.Fe1O3D.FeO二、填空题(本题包括4个小题,每小题7分,共28分)13.汽车尾气带来的大城市空气污染越来越严重。汽车尾气处理装置能使某些有毒气体转化为无毒气体,反应的化学方程式为2NO+2CO=N2+2CO2。用化学符号或名称表示:(1)CO中C的化合价________;(2)NO的名称________;(3)该反应涉及的物质中,_______在空气中含量最高。14.下图为核聚变的示意图,其中①②③表示三种原子。①②③中属于同种元素的原子是_______,相对原子质量最大的是_____________。核聚变过程_________(填“有”或“没有”)生成新物质,_________(填“是”或“不是”)化学变化。15.请从氧气、氮气、硝酸钾、尿素中选择适当的物质填空:空气中体积分数较大且性质比较活泼的物质是_____;属于氮肥的是_____...

1、当您付费下载文档后,您只拥有了使用权限,并不意味着购买了版权,文档只能用于自身使用,不得用于其他商业用途(如 [转卖]进行直接盈利或[编辑后售卖]进行间接盈利)。
2、本站所有内容均由合作方或网友上传,本站不对文档的完整性、权威性及其观点立场正确性做任何保证或承诺!文档内容仅供研究参考,付费前请自行鉴别。
3、如文档内容存在违规,或者侵犯商业秘密、侵犯著作权等,请点击“违规举报”。

碎片内容

2023-2024学年江苏省徐州市区重点达标名校中考三模化学试题含解析.doc

确认删除?