电脑桌面
添加内谋知识网--内谋文库,文书,范文下载到电脑桌面
安装后可以在桌面快捷访问

2023-2024学年江苏省无锡市宜兴和桥二中学中考化学模拟预测题含解析.doc

2023-2024学年江苏省无锡市宜兴和桥二中学中考化学模拟预测题含解析.doc_第1页
1/14
2023-2024学年江苏省无锡市宜兴和桥二中学中考化学模拟预测题含解析.doc_第2页
2/14
2023-2024学年江苏省无锡市宜兴和桥二中学中考化学模拟预测题含解析.doc_第3页
3/14
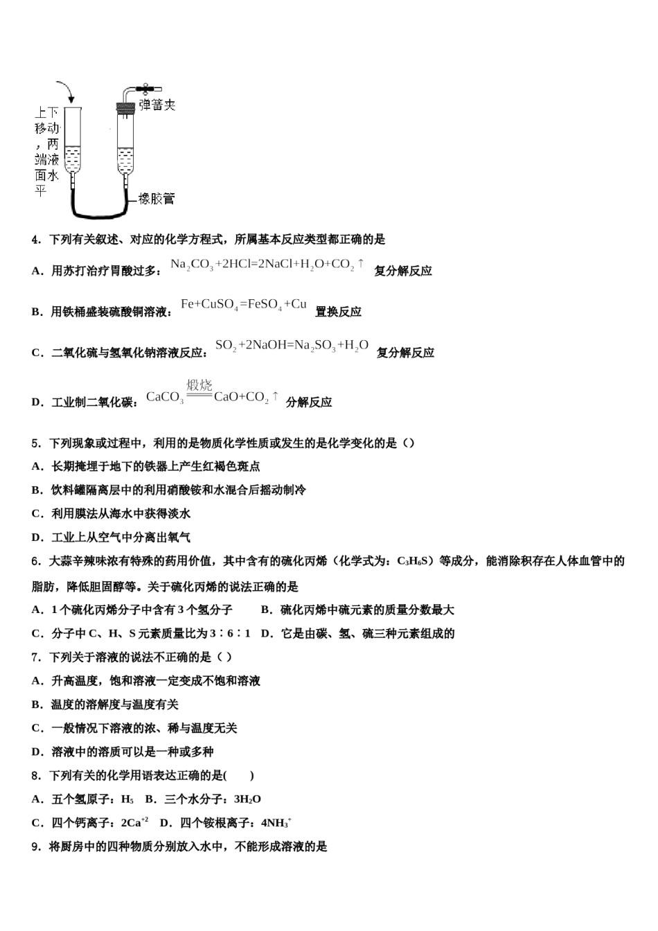
2023-2024学年江苏省无锡市宜兴和桥二中学中考化学模拟预测题注意事项:1.答卷前,考生务必将自己的姓名、准考证号、考场号和座位号填写在试题卷和答题卡上。用2B铅笔将试卷类型(B)填涂在答题卡相应位置上。将条形码粘贴在答题卡右上角"条形码粘贴处"。2.作答选择题时,选出每小题答案后,用2B铅笔把答题卡上对应题目选项的答案信息点涂黑;如需改动,用橡皮擦干净后,再选涂其他答案。答案不能答在试题卷上。3.非选择题必须用黑色字迹的钢笔或签字笔作答,答案必须写在答题卡各题目指定区域内相应位置上;如需改动,先划掉原来的答案,然后再写上新答案;不准使用铅笔和涂改液。不按以上要求作答无效。4.考生必须保证答题卡的整洁。考试结束后,请将本试卷和答题卡一并交回。一、单选题(本大题共15小题,共30分)1.如图是元素Sr的原子结构示意图,下列说法错误的是()A.X的值是38B.该粒子含有5个电子层C.该粒子容易得到2个电子D.该粒子属于金属元素2.一种铁原子的原子核内有26个质子和30个中子,该原子的原子序数为()A.4B.26C.30D.563.下列各图所示装置的气密性检查中,漏气的是()A.B.C.D.4.下列有关叙述、对应的化学方程式,所属基本反应类型都正确的是A.用苏打治疗胃酸过多:复分解反应B.用铁桶盛装硫酸铜溶液:置换反应C.二氧化硫与氢氧化钠溶液反应:复分解反应D.工业制二氧化碳:分解反应5.下列现象或过程中,利用的是物质化学性质或发生的是化学变化的是()A.长期掩埋于地下的铁器上产生红褐色斑点B.饮料罐隔离层中的利用硝酸铵和水混合后摇动制冷C.利用膜法从海水中获得淡水D.工业上从空气中分离出氧气6.大蒜辛辣味浓有特殊的药用价值,其中含有的硫化丙烯(化学式为:C3H6S)等成分,能消除积存在人体血管中的脂肪,降低胆固醇等。关于硫化丙烯的说法正确的是A.1个硫化丙烯分子中含有3个氢分子B.硫化丙烯中硫元素的质量分数最大C.分子中C、H、S元素质量比为3︰6︰1D.它是由碳、氢、硫三种元素组成的7.下列关于溶液的说法不正确的是()A.升高温度,饱和溶液一定变成不饱和溶液B.温度的溶解度与温度有关C.一般情况下溶液的浓、稀与温度无关D.溶液中的溶质可以是一种或多种8.下列有关的化学用语表达正确的是()A.五个氢原子:H5B.三个水分子:3H2OC.四个钙离子:2Ca+2D.四个铵根离子:4NH3+9.将厨房中的四种物质分别放入水中,不能形成溶液的是A.纯碱B.蔗糖C.香油D.食盐10.下列化学实验基本操作正确的是()A.点燃酒精灯B.液体取用C.量取液体D.过滤11.下列实验操作正确的是A.一氧化碳还原氧化铁实验开始时,先要加热玻璃管再通一氧化碳B.测定未知溶液的酸碱度时,将pH试纸直接伸到待测溶液中C.实验室制取气体时,先检查装置的气密性,然后再装入药品D.用胶头滴管取用液体药品时,先将其伸入液体内,然后挤压胶头取液12.下列各图所示的化学实验操作中,正确的是()A.称取药品B.探究CO2与水反应C.量取液体读数D.倾倒液体13.空气成分中,体积分数为78%的是A.氧气B.稀有气体C.二氧化碳D.氮气14.有一包白色固体,可能含有Na2SO4、Na2CO3、BaCl2、NaOH中的一种或几种,取样溶于水,有白色沉淀产生:过滤后向沉淀中滴加盐酸,沉淀完全溶解并有气体产生,由此推断白色固体中A.可能存在NaOHB.可能存在Na2SO4C.肯定不存在BaCl2D.肯定只存在Na2CO315.科学家发现的N(NO2)3是-种新型火箭燃料,关于N(NO2)3的说法正确的是A.N(NO2)3由氮、氧两个元素构成B.N(NO2)3中含有3个氮原子和6个氧原子C.N(NO2)3属于氧化物D.N(NO2)3中氮元素的质量分数为62.6%二、填空题(本大题共1小题,共6分)16.(1)用化学用语填空:①铁丝在氧气中燃烧的生成物_________;②相对分子质量最小的氧化物_________;(2)①“绿水青山就是金山银山”,为控制煤在空气燃烧产生的某种酸性氧化物X,在煤燃烧时加入石灰石,生成一种盐和另一种初中常见的酸性氧化物Y,能减少这种酸性氧化物的排放。试写出该反应的化学方程式_________;②某化学兴趣小组想通过实验说明X易溶于水,其收集了一瓶X,按如下左图装置组装仪器,打开活塞K,...

1、当您付费下载文档后,您只拥有了使用权限,并不意味着购买了版权,文档只能用于自身使用,不得用于其他商业用途(如 [转卖]进行直接盈利或[编辑后售卖]进行间接盈利)。
2、本站所有内容均由合作方或网友上传,本站不对文档的完整性、权威性及其观点立场正确性做任何保证或承诺!文档内容仅供研究参考,付费前请自行鉴别。
3、如文档内容存在违规,或者侵犯商业秘密、侵犯著作权等,请点击“违规举报”。

碎片内容

2023-2024学年江苏省无锡市宜兴和桥二中学中考化学模拟预测题含解析.doc

确认删除?