电脑桌面
添加内谋知识网--内谋文库,文书,范文下载到电脑桌面
安装后可以在桌面快捷访问

2023-2024学年江苏省江阴市澄要片中考化学猜题卷含解析.doc

2023-2024学年江苏省江阴市澄要片中考化学猜题卷含解析.doc_第1页
1/11
2023-2024学年江苏省江阴市澄要片中考化学猜题卷含解析.doc_第2页
2/11
2023-2024学年江苏省江阴市澄要片中考化学猜题卷含解析.doc_第3页
3/11
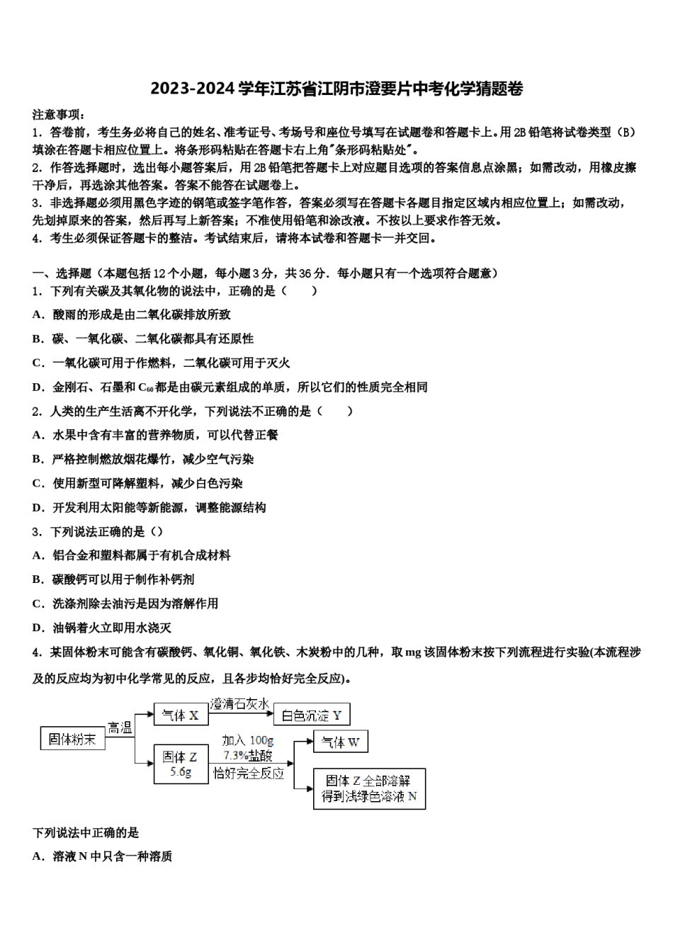
2023-2024学年江苏省江阴市澄要片中考化学猜题卷注意事项:1.答卷前,考生务必将自己的姓名、准考证号、考场号和座位号填写在试题卷和答题卡上。用2B铅笔将试卷类型(B)填涂在答题卡相应位置上。将条形码粘贴在答题卡右上角"条形码粘贴处"。2.作答选择题时,选出每小题答案后,用2B铅笔把答题卡上对应题目选项的答案信息点涂黑;如需改动,用橡皮擦干净后,再选涂其他答案。答案不能答在试题卷上。3.非选择题必须用黑色字迹的钢笔或签字笔作答,答案必须写在答题卡各题目指定区域内相应位置上;如需改动,先划掉原来的答案,然后再写上新答案;不准使用铅笔和涂改液。不按以上要求作答无效。4.考生必须保证答题卡的整洁。考试结束后,请将本试卷和答题卡一并交回。一、选择题(本题包括12个小题,每小题3分,共36分.每小题只有一个选项符合题意)1.下列有关碳及其氧化物的说法中,正确的是()A.酸雨的形成是由二氧化碳排放所致B.碳、一氧化碳、二氧化碳都具有还原性C.一氧化碳可用于作燃料,二氧化碳可用于灭火D.金刚石、石墨和C60都是由碳元素组成的单质,所以它们的性质完全相同2.人类的生产生活离不开化学,下列说法不正确的是()A.水果中含有丰富的营养物质,可以代替正餐B.严格控制燃放烟花爆竹,减少空气污染C.使用新型可降解塑料,减少白色污染D.开发利用太阳能等新能源,调整能源结构3.下列说法正确的是()A.铝合金和塑料都属于有机合成材料B.碳酸钙可以用于制作补钙剂C.洗涤剂除去油污是因为溶解作用D.油锅着火立即用水浇灭4.某固体粉末可能含有碳酸钙、氧化铜、氧化铁、木炭粉中的几种,取mg该固体粉末按下列流程进行实验(本流程涉及的反应均为初中化学常见的反应,且各步均恰好完全反应)。下列说法中正确的是A.溶液N中只含一种溶质B.原固体粉末中一定含有碳酸钙C.白色沉淀Y是碳酸钙,气体W是氢气D.原固体粉末中一定没有氧化铜,一定含有碳酸钙5.加碘食盐所含的碘酸钾(KIO3)中,碘元素的化合价为A.+1B.+3C.+5D.+76.下列关于能源、资源的叙述不正确的是()A.在生活生产中,人们经常利用的能源有化石能源、水能等B.可燃冰将成为未来新能源,但目前在开采技术上还存在困难C.地球表面约有71%被海水覆盖D.世界上每年因腐蚀而报废的金属设备和材料相当于年产量的20%~40%7.下列诗句描述的过程包含化学变化的是()A.千锤万凿出深山B.雪融山顶响流泉C.蜡炬成灰泪始干D.吹尽狂沙始到金8.下列有关物质燃烧现象的叙述中,正确的是()A.铁丝在氧气中燃烧:火星四射,生成红色固体B.硫粉在空气中燃烧:产生淡蓝色火焰,生成一种有刺激性气味的气体C.木炭在空气中燃烧:发出白光,生成一种能使澄清石灰水变浑浊的气体D.红磷在空气中燃烧:发出白光,生成大量的白色烟雾9.水是生命之源,下列关于水的说法正确的是()A.水是由两个氢原子和一个氧原子构成B.无色、无臭、清澈透明的水就是蒸馏水C.电解水能生成氢气和氧气,两者体积比为2:1D.用过滤的方法可以使硬水软化10.归纳是认识物质性质和其内在联系的一种方法,下列对物质性质归纳正确的是()A.非金属氧化物都能与碱反应生成盐和水B.碳酸盐都能与稀盐酸反应生成二氧化碳C.金属单质都能与酸反应生成氢气D.碱和盐都能反应生成新碱和新盐11.下列除杂、提纯的方法或选用的试剂中,不正确的是选项物质所含杂质除杂或提纯的方法A硝酸钾少量氯化钠降温结晶BN2O2通过灼热的铜网CCaCl2溶液稀盐酸加入过量碳酸钙,过滤DFe铁锈稀硫酸A.AB.BC.CD.D12.下列微观解释不正确的是()A.氨水挥发﹣分子不断运动B.将二氧化碳气体制成干冰,体积变小﹣分子体积变小C.18g水中大约有6.02×1023个水分子﹣分子的质量很小D.50mL酒精和50mL水混合后总体积小于100mL﹣分子间有间隔二、填空题(本题包括4个小题,每小题7分,共28分)13.化学与我们的生活密切相关。制作饺子的原料有:面粉、肉馅、蔬菜、植物油、调味剂等,其中富含糖类的是_______。小明去采摘草莓。①草莓大棚所用的塑料薄膜属于_______(填序号,下同);A.有机合成材料B.无机材料C.复合材料②用发酵后的牛奶做...

1、当您付费下载文档后,您只拥有了使用权限,并不意味着购买了版权,文档只能用于自身使用,不得用于其他商业用途(如 [转卖]进行直接盈利或[编辑后售卖]进行间接盈利)。
2、本站所有内容均由合作方或网友上传,本站不对文档的完整性、权威性及其观点立场正确性做任何保证或承诺!文档内容仅供研究参考,付费前请自行鉴别。
3、如文档内容存在违规,或者侵犯商业秘密、侵犯著作权等,请点击“违规举报”。

碎片内容

2023-2024学年江苏省江阴市澄要片中考化学猜题卷含解析.doc

确认删除?