电脑桌面
添加内谋知识网--内谋文库,文书,范文下载到电脑桌面
安装后可以在桌面快捷访问

2023-2024学年江苏省滨海县中考考前最后一卷化学试卷含解析.doc

2023-2024学年江苏省滨海县中考考前最后一卷化学试卷含解析.doc_第1页
1/12
2023-2024学年江苏省滨海县中考考前最后一卷化学试卷含解析.doc_第2页
2/12
2023-2024学年江苏省滨海县中考考前最后一卷化学试卷含解析.doc_第3页
3/12
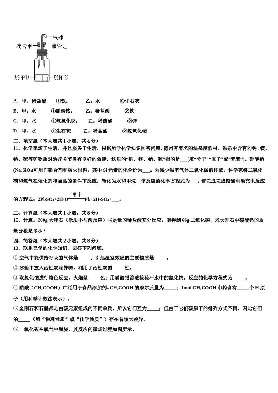
2023-2024学年江苏省滨海县中考考前最后一卷化学试卷请考生注意:1.请用2B铅笔将选择题答案涂填在答题纸相应位置上,请用0.5毫米及以上黑色字迹的钢笔或签字笔将主观题的答案写在答题纸相应的答题区内。写在试题卷、草稿纸上均无效。2.答题前,认真阅读答题纸上的《注意事项》,按规定答题。一、单选题(本大题共10小题,共20分)1.下列实验设计或结论合理的是()A.向某固体滴加稀盐酸,有气泡产生,则该固体一定是碳酸盐B.除去MgCl2溶液中混有的少量CuCl2,可加入适量的Mg(OH)2,充分搅拌后过滤C.CO32﹣、Na+、NO3﹣、K+四种离子可在pH=12的溶液中大量共存D.将带火星的木条伸入到装有气体的集气瓶中,木条不复燃,证明该气体中不含氧气2.在粗盐提纯的实验中,下列说法错误的是A.溶解过程中玻璃棒的作用是搅拌,以加快氯化钠的溶解速度B.用药匙将蒸发皿中的白色固体直接转移到纸上C.蒸发操作结束后,将蒸发皿放在石棉网上D.实验结束后所得到的氯化钠固体还是混合物3.关于物质的鉴别、除杂错误的是()选项实验目的实验方法A鉴别硝酸铵与氯化铵分别取样,加固体氢氧化钙研磨,闻气味B去除粗盐中难溶性杂质加水溶解、过滤、蒸发C区分甲烷、一氧化碳、氢气分别点燃后,检验燃烧产物D区分NaCl溶液、FeCl3溶液观察溶液的颜色A.AB.BC.CD.D4.下列化学用语的使用及其表示的意义,正确的是A.H2O——一个水分子中含有一个氢分子和一个氧原子B.4H——4个氢元素C.Ca+2——一个钙离子带二个单位正电荷D.2CO2——两个二氧化碳分子5.下列用途与物质的性质不对应的一项是A.乙醇具有可燃性可用作汽车燃料B.氢氧化钠具有碱性可用于去除油污C.氦气化学性质不活泼可用作保护气D.铝的化学性质活泼可制铝合金门框6.化学为现代药物研发提供了重要实践。电影《我不是药神》中的“主角”白血病治疗药物伊马替尼是化工合成的产物,其化学式为C29H31N70。关于伊马普尼的说法正确的是A.伊马普尼是由29个碳原子、31个氢原子、70个氮原子构成B.伊马普尼的相对分子质量为130C.伊马普尼是有机化合物D.伊马普尼中碳元素的含量最大7.物质的用途错误的是()A.二氧化碳制作汽水B.氧化钙作干燥剂C.氧气用作燃料D.石墨制作电极8.下列各组物质间通过一步反应就能实现如图转化的是XYZAFeFeCl2Fe2O3BCa(OH)2NaOHNaClCAgNO3Ba(NO3)2BaSO4DH2OO2CO2A.AB.BC.CD.D9.日常生活和科学实验中都应强化安全意识,下列做法不符合安全要求的是()A.发生火灾时,用湿毛巾捂住口鼻在火场的浓烟中爬行逃生B.浓硫酸不慎沾到皮肤上,立即用大量水冲洗C.更换灯泡、移动电器前应断开电源开关D.发现有人触电时,应立即用手把触电者拉开10.如图所示,将滴管甲中的液体挤出,气球明显鼓起,一段时间后恢复原状,再将滴管乙中的液体挤出,气球又明显鼓起且不恢复原状,则滴管甲、乙和烧杯①②中的物质可能是()A.甲:稀盐酸①铁;乙:水②生石灰B.甲:水①硝酸铵;乙:稀盐酸②铁C.甲:水①氢氧化钠;乙:稀硫酸②锌D.甲:水①生石灰乙:稀盐酸②氢氧化钠二、填空题(本大题共1小题,共4分)11.化学来源于生活,并且服务于生活,根据所学化学知识回答问题。德州有著名的温泉度假村,温泉中含有的钙、镁、钠、硫等矿物质对治疗关节炎有良好的效能,这里的“钙、镁、钠、硫”指的是___(填“分子”“原子”或“元素”)。硅酸钠(Na2SiO3)可用作黏合剂和防火材料,其中Si元素的化合价为___。为减少温室气体二氧化碳的排放,科学家将二氧化碳和氢气在催化剂和加热的条件下反应,转化为水和甲烷,该反应的化学方程式为___。请完成完成铅酸电池充电反应的方程式:2PbSO4+2H2OPb+2H2SO4+___。三、计算题(本大题共1小题,共5分)12.计算:200g大理石(杂质不与酸反应)与足量的稀盐酸充分反应,能得到66g二氧化碳,求大理石中碳酸钙的质量分数是多少?四、简答题(本大题共2小题,共8分)13.联系已学的化学知识,回答下列问题。①空气中能供给呼吸的气体是_____;引起温室效应的主要物质是_____。②冰箱中放入活性炭除异味,利用了活性炭的_____性。③取氯化钠进行焰色反应,火焰呈_____色;用硝...

1、当您付费下载文档后,您只拥有了使用权限,并不意味着购买了版权,文档只能用于自身使用,不得用于其他商业用途(如 [转卖]进行直接盈利或[编辑后售卖]进行间接盈利)。
2、本站所有内容均由合作方或网友上传,本站不对文档的完整性、权威性及其观点立场正确性做任何保证或承诺!文档内容仅供研究参考,付费前请自行鉴别。
3、如文档内容存在违规,或者侵犯商业秘密、侵犯著作权等,请点击“违规举报”。

碎片内容

2023-2024学年江苏省滨海县中考考前最后一卷化学试卷含解析.doc

确认删除?