电脑桌面
添加内谋知识网--内谋文库,文书,范文下载到电脑桌面
安装后可以在桌面快捷访问

2023-2024学年江苏省盐城市南洋中学中考化学对点突破模拟试卷含解析.doc

2023-2024学年江苏省盐城市南洋中学中考化学对点突破模拟试卷含解析.doc_第1页
1/11
2023-2024学年江苏省盐城市南洋中学中考化学对点突破模拟试卷含解析.doc_第2页
2/11
2023-2024学年江苏省盐城市南洋中学中考化学对点突破模拟试卷含解析.doc_第3页
3/11
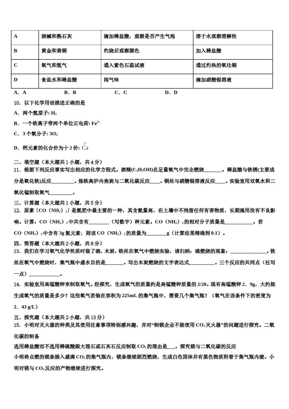
2023-2024学年江苏省盐城市南洋中学中考化学对点突破模拟试卷考生请注意:1.答题前请将考场、试室号、座位号、考生号、姓名写在试卷密封线内,不得在试卷上作任何标记。2.第一部分选择题每小题选出答案后,需将答案写在试卷指定的括号内,第二部分非选择题答案写在试卷题目指定的位置上。3.考生必须保证答题卡的整洁。考试结束后,请将本试卷和答题卡一并交回。一、单选题(本大题共10小题,共20分)1.区分下列各组物质的两种方法都合理的是ABCD区分的物质硝酸铵和磷矿粉氮气和二氧化碳硬水和蒸馏水羊毛线和腈纶线方法一观察颜色通入石蕊溶液中品尝味道用手触摸方法二加熟石灰研磨用燃着的木条检验加肥皂水点燃闻气味C.CD.DA.AB.B2.下列方案能达到实验目的是选项实验目的实验方法A除去NaNO3中的Na2SO4加入过量的Ba(NO3)2溶液B除去铁粉中的铜粉加入足量稀硫酸C鉴别NaCl和NH4NO3固体分别加少量水溶解,触摸容器外壁D检验某物质中是否含有碳酸根加入稀盐酸,观察是否有气泡冒出A.AB.BC.CD.D3.下列做法不能达到目的的是A.利用活性炭净水,可以软化硬水B.利用洗涤剂清洗餐具,可以去除油污C.使用无磷洗衣粉,可以减少水体污染D.食用铁强化酱油,可以预防缺铁性贫血4.生活中处处充满化学。下列说法正确的是A.木材着火用水浇灭是降低了木材的着火点B.用霉变油菜籽生产食用油C.人体缺少维生素A会患坏血病D.炒菜用加碘盐可补充碘元素5.下列对化肥的认识错误的是A.KNO3是一种复合肥B.熟石灰可以用于改良酸性土壤C.(NH4)3PO4可与碱性化肥混合使用D.化肥能提高粮食产量,施用要适量6.为了验证二氧化碳与水反应生成碳酸,霍去病同学做了以下实验,其中不合理的是A.步骤①B.步骤②C.步骤③D.步骤④7.下列除去杂质的方法正确的是选项物质(括号内为杂质)除去杂质的方法AMnO2(KCl)加水溶解、过滤、洗涤、干燥BCaO(CaCO3)加盐酸至不再产生气泡为止CN2(O2)用木炭点燃DNaOH溶液(Na2CO3)滴加适量氯化钙溶液,过滤A.AB.BC.CD.D8.下表是各物质所含的少量杂质,除去这些杂质所用的试剂及操作方法,其组合正确的是组别物质杂质除杂试剂及操作方法甲CaCO3K2CO3加适量水,搅拌,过滤,烘干乙NaClMgCl2加适量Ca(OH)2溶液,过滤,蒸发丙CO2H2O(气)混合气体通过氢氧化钠固体丁C粉CuO在氧气流中加热A.甲B.乙C.丙D.丁9.区分下列各组物质,所加试剂或操作方法都正确的是()选项需区分的物质方法一方法二A烧碱和熟石灰滴加稀盐酸,观察是否产生气泡溶于水观察溶解性B黄金和黄铜灼烧后观察颜色加入稀盐酸C氧气和氢气通入紫色石蕊试液通过灼热的氧化铜D食盐水和稀盐酸闻气味滴加硝酸银溶液A.AB.BC.CD.D10.以下化学用语描述正确的是A.两个氢原子:H2B.一个铁离子带两个单位正电荷:Fe2+C.3个氧分子:3O2D.钙元素的化合价为十2价:二、填空题(本大题共1小题,共4分)11.根据下列反应事实写出相应的化学方程式。酒精(C2H5OH)在足量氧气中完全燃烧_______。稀盐酸与铁锈(主要成分是氧化铁)反应_________。炼铁高炉内焦炭与二氧化碳反应____。铜丝与硝酸银溶液反应____。实验室用双氧水和二氧化锰制取氧气_________。三、计算题(本大题共1小题,共5分)12.尿素〔CO(NH2)2〕是氮肥中最主要的一种,其含氮量高,在土壤中不残留任何有害物质,长期施用没有不良影响。计算:CO(NH2)2中共含有________(写数字)种元素。CO(NH2)2的相对分子质量是___________。若CO(NH2)2中含有3g氮元素,则该CO(NH2)2的质量为________g(计算结果精确到0.1)。四、简答题(本大题共2小题,共8分)13.我们在学习氧气化学性质时做了硫、木炭、铁丝在氧气中燃烧实验,请归纳:硫燃烧的现象:______________。铁丝在氧气中燃烧时,集气瓶中盛水目的是_______。写出木炭燃烧的文字表达式__________。三个反应的共同点(任写一点)____________。14.实验室用高锰酸钾来制取氧气。经探究,生成氧气的质量约是高锰酸钾质量的2/20。现有高锰酸钾2.9g,大约能生成氧气的质量是多少?这些氧气若装在容积为225mL的集气瓶中,需要几个集气瓶?(氧气在该条件下的密度为2.43g/...

1、当您付费下载文档后,您只拥有了使用权限,并不意味着购买了版权,文档只能用于自身使用,不得用于其他商业用途(如 [转卖]进行直接盈利或[编辑后售卖]进行间接盈利)。
2、本站所有内容均由合作方或网友上传,本站不对文档的完整性、权威性及其观点立场正确性做任何保证或承诺!文档内容仅供研究参考,付费前请自行鉴别。
3、如文档内容存在违规,或者侵犯商业秘密、侵犯著作权等,请点击“违规举报”。

碎片内容

2023-2024学年江苏省盐城市南洋中学中考化学对点突破模拟试卷含解析.doc

确认删除?