电脑桌面
添加内谋知识网--内谋文库,文书,范文下载到电脑桌面
安装后可以在桌面快捷访问

2023-2024学年江苏省苏州市张家港市达标名校十校联考最后化学试题含解析.doc

2023-2024学年江苏省苏州市张家港市达标名校十校联考最后化学试题含解析.doc_第1页
1/12
2023-2024学年江苏省苏州市张家港市达标名校十校联考最后化学试题含解析.doc_第2页
2/12
2023-2024学年江苏省苏州市张家港市达标名校十校联考最后化学试题含解析.doc_第3页
3/12
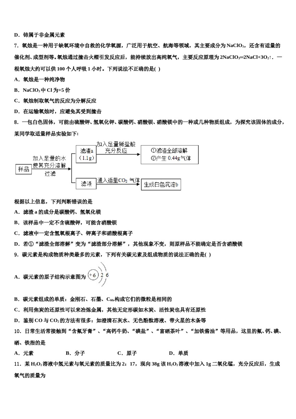
2023-2024学年江苏省苏州市张家港市达标名校十校联考最后化学试题考生须知:1.全卷分选择题和非选择题两部分,全部在答题纸上作答。选择题必须用2B铅笔填涂;非选择题的答案必须用黑色字迹的钢笔或答字笔写在“答题纸”相应位置上。2.请用黑色字迹的钢笔或答字笔在“答题纸”上先填写姓名和准考证号。3.保持卡面清洁,不要折叠,不要弄破、弄皱,在草稿纸、试题卷上答题无效。一、单选题(本大题共15小题,共30分)1.下列图像分别与选项中的操作相对应,其中合理的是()A.向一定量的稀硫酸中加入锌粒B.向氢氧化钠溶液中滴加稀盐酸C.向一定量的CuSO4溶液中加NaOH溶液D.加热一定质量的KClO3和MnO2混合物制O22.下列实验方案不能达到目的的是A.除去N2中的少量O2,将气体通过灼热的铜网B.除去CaCl2溶液中的少量HCl,加过量的CaCO3,过滤C.除去铁粉中的少量铜粉,加过量的稀硫酸,过滤D.用点燃的方法鉴别涤纶线和羊毛线3.在日常生活中会遇到各种酸,下列物质中,属于有机酸的是()A.食醋中的醋酸B.汽水中的碳酸C.胃液中的盐酸D.蓄电池中的硫酸4.如图所示为甲、乙、丙三种固体物质的溶解度曲线。下列说法不正确的是()A.T2℃时,取等质量的甲、乙分别配制成饱和溶液,所需水的质量:甲>乙B.T2℃时将甲、乙的饱和溶液均降温到T1℃,得到的溶液仍饱和C.若甲中混有少量的丙,可采用降温结晶的方法提纯甲D.T1℃时,甲、乙各30g分别加入100g水中,均形成饱和溶液5.下图所示实验操作正确的是A.测定溶液的pHB.读出液体的体积C.稀释浓硫酸D.移走蒸发皿6.稀土是一种重要的战略资源。铈是一种常见的稀土元素,下列有关铈的说法正确的是()A.铈原子的相对原子质量是140.1gB.铈原子的中子数是58C.铈原子的核外电子数是58D.铈属于非金属元素7.氧烛是一种用于缺氧环境中自救的化学氧源,广泛用于航空、航海等领域,其主要成分为NaClO3,还含有适量的催化剂、成型剂等。氧烛通过撞击火帽引发反应后,能持续放出高纯氧气,主要反应原理为2NaClO3═2NaCl+3O2↑.一根氧烛大约可以供100个人呼吸1小时。下列说法不正确的是()A.氧烛是一种纯净物B.NaClO3中Cl为+5价C.氧烛制取氧气的反应为分解反应D.在运输氧烛时,应避免其受到撞击8.一包白色固体,可能由硫酸钾、氢氧化钾、碳酸钙、硝酸钡、硝酸镁中的一种或几种物质组成,为探究该固体的成分,某同学取适量样品实验如下:根据以上信息,下列判断错误的是A.滤渣a的成分是碳酸钙、氢氧化镁B.该样品中一定不含硫酸钾,可能含硝酸钡C.滤液中一定含氢氧根离子、钾离子和硝酸根离子D.若①“滤渣全部溶解”变为“滤渣部分溶解”,其他现象不变,则原样品不能确定是否含硝酸镁9.碳元素是构成物质种类最多的元素,下列有关碳元素及组成物质的说法正确的是()A.碳元素的原子结构示意图为B.碳元素组成的单质:金刚石、石墨、C60,构成它们的微粒是相同的C.利用焦炭的还原性可以来冶炼金属,其他无定形碳如木炭、活性炭也具有还原性D.鉴别CO与CO2的方法有很多:如澄清石灰水、无色酚酞溶液、带火星的木条等10.日常生活常接触到“含氟牙膏”、“高钙牛奶、“碘盐”、“富硒茶叶”、“加铁酱油”等用品,这里的氟、钙、碘、硒、铁指的是B.分子C.原子D.单质A.元素11.某H2O2溶液中氢元素与氧元素的质量比为2:17,现向38g该H2O2溶液中加入1g二氧化锰,充分反应后,生成氧气的质量为A.1.6gB.2gC.4.2gD.8.5g12.为探究物质的燃烧条件,某同学进行了如下图所示的实验,下列说法正确的是A.①③对比可说明物质燃烧需要达到一定的温度B.②③对比可说明物质燃烧需要氧气C.实验中水的作用是提供热量及隔绝氧气D.实验中红磷不燃烧,说明红磷不是可燃物13.一氧化氮是一种大气污染物,利用它与液氨的反应可减少其排放。结合微观示意图分析,下列结论正确的是()A.反应前后各元素的化合价均不变B.反应中涉及到的含氮化合物有3种C.发生反应的液氨和一氧化氮的分子个数比为2:3D.参加反应的液氨与生成水的质量比为17:1814.下列解释不正确的是()A.八月十五桂花香——分子不停地运动B.1个水分子的质量约是3×10-26...

1、当您付费下载文档后,您只拥有了使用权限,并不意味着购买了版权,文档只能用于自身使用,不得用于其他商业用途(如 [转卖]进行直接盈利或[编辑后售卖]进行间接盈利)。
2、本站所有内容均由合作方或网友上传,本站不对文档的完整性、权威性及其观点立场正确性做任何保证或承诺!文档内容仅供研究参考,付费前请自行鉴别。
3、如文档内容存在违规,或者侵犯商业秘密、侵犯著作权等,请点击“违规举报”。

碎片内容

2023-2024学年江苏省苏州市张家港市达标名校十校联考最后化学试题含解析.doc

确认删除?