电脑桌面
添加内谋知识网--内谋文库,文书,范文下载到电脑桌面
安装后可以在桌面快捷访问

2023-2024学年江西省赣州市兴国县达标名校中考化学猜题卷含解析.doc

2023-2024学年江西省赣州市兴国县达标名校中考化学猜题卷含解析.doc_第1页
1/11
2023-2024学年江西省赣州市兴国县达标名校中考化学猜题卷含解析.doc_第2页
2/11
2023-2024学年江西省赣州市兴国县达标名校中考化学猜题卷含解析.doc_第3页
3/11
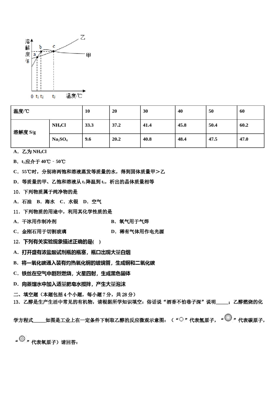
2023-2024学年江西省赣州市兴国县达标名校中考化学猜题卷注意事项:1.答卷前,考生务必将自己的姓名、准考证号、考场号和座位号填写在试题卷和答题卡上。用2B铅笔将试卷类型(B)填涂在答题卡相应位置上。将条形码粘贴在答题卡右上角"条形码粘贴处"。2.作答选择题时,选出每小题答案后,用2B铅笔把答题卡上对应题目选项的答案信息点涂黑;如需改动,用橡皮擦干净后,再选涂其他答案。答案不能答在试题卷上。3.非选择题必须用黑色字迹的钢笔或签字笔作答,答案必须写在答题卡各题目指定区域内相应位置上;如需改动,先划掉原来的答案,然后再写上新答案;不准使用铅笔和涂改液。不按以上要求作答无效。4.考生必须保证答题卡的整洁。考试结束后,请将本试卷和答题卡一并交回。一、选择题(本题包括12个小题,每小题3分,共36分.每小题只有一个选项符合题意)1.推理是化学学习中常用的方法。下列推理正确的是A.含碳元素的物质充分燃烧生成CO2,燃烧生成CO2的物质一定含碳元素B.单质中只含一种元素,只含一种元素的物质一定是单质C.有机物是指含碳元素的化合物,含碳元素的化合物一定是有机物D.中和反应生成盐和水,生成盐和水的反应一定是中和反应2.有甲、乙、丙、丁四种金属。只有甲在自然界主要以单质形式存在。丁盐的水溶液不能用乙制的容器盛放,但可用丙制的容器盛放。这四种金属的活动性由强到弱的顺序是()A.甲>乙>丁>丙B.丙>丁>乙>甲C.丙>乙>丁>甲D.乙>丁>丙>甲3.下列物质的化学式书写不正确的是A.氧化铝Al2O3B.氯化铁FeCl3C.氢氧化钙Ca(OH)2D.碳酸钠NaCO34.某药品商标标出锌的含量,这里的“锌”是指A.元素B.分子C.化合物D.单质5.己知汽车尾气中的氮氧化物(以NOx表示)是氮气与氧气在高温下反应产生的.氮氧化物(NOx)等气体破坏人类生存的环境.稀薄燃烧发动机具有高效、经济、环保等优点,和普通汽车发动机对比如下:发动机类型发动机混合气中汽油与空发动机运转的尾气中CO的含尾气中NOx的含气的质量比温度量量普通发动机1:15较高较高较高稀薄燃烧发动机1:40较低较低较低汽车尾气净化装置里装有Pd等催化剂,气体在催化剂表面作用的机理如图所示.结合以上信息得出的下列结论中,不正确的是()A.“稀薄”的含义是指发动机混合气中的汽油含量低B.稀薄燃烧发动机尾气中NOx含量减少可能是因为温度低C.稀薄燃烧发动机产生的尾气中CO含量减少是因为燃烧不充分D.尾气净化装置中发生总反应的化学方程式为2NO+O2+4CON2+4CO26.下列物质在应用中,主要利用了物质化学性质的是A.用铅笔芯粉末使锁的开启变的更灵活B.汽油洗涤衣服上的油迹C.将活性炭放入冰箱中除去异味D.食醋洗去水壶内的水垢7.下列常见生活用品中,所用材料属于有机合成材料的是()A.铝合金门窗B.制作快艇艇身玻璃钢C.用于气体电子打火机的压电陶瓷D.用来包装食品的聚乙烯薄膜8.党的十九大提出要加快生态文明体制改革,建设美丽中国,下列说法不正确的是()A.垃极分类回收有利于保护环境,节约资源B.大量使用农药、化肥,可增加粮食产量C.禁止使用含磷洗衣粉,可减少水污染D.减少化石燃料的使用,降低SO2和NO2等气体的排放9.NH4Cl和Na2SO4的溶解度表及溶解度曲线如图.下列说法错误的是()温度/℃102030405060NH4Cl33.337.241.445.850.460.2溶解度S/gNa2SO49.620.240.848.447.547.0A.乙为NH4ClB.t3应介于40℃﹣50℃C.55℃时,分别将两饱和溶液蒸发等质量的水,得到固体质量甲>乙D.等质量的甲、乙饱和溶液从t3降温到t1,析出的晶体质量相等10.下列物质属于纯净物的是A.石油B.海水C.水银D.空气11.下列物质的用途中,利用其化学性质的是A.干冰用作制冷剂B.氧气用于气焊C.金刚石用于切割玻璃D.稀有气体用作电光源12.下列有关实验现象描述正确的是()A.打开盛有浓盐酸试剂瓶的瓶塞,瓶口出现大量白烟B.将一氧化碳通入装有灼热氧化铜的玻璃管,生成铜和二氧化碳C.铁丝在空气中剧烈燃烧,火星四射,生成黑色固体D.向蒸馏水中加入适量肥皂水搅拌,产生大量泡沫二、填空题(本题包括4个小题,每小题7分,共28分)13.乙醇是生产生活中常见的有机物,请根...

1、当您付费下载文档后,您只拥有了使用权限,并不意味着购买了版权,文档只能用于自身使用,不得用于其他商业用途(如 [转卖]进行直接盈利或[编辑后售卖]进行间接盈利)。
2、本站所有内容均由合作方或网友上传,本站不对文档的完整性、权威性及其观点立场正确性做任何保证或承诺!文档内容仅供研究参考,付费前请自行鉴别。
3、如文档内容存在违规,或者侵犯商业秘密、侵犯著作权等,请点击“违规举报”。

碎片内容

2023-2024学年江西省赣州市兴国县达标名校中考化学猜题卷含解析.doc

确认删除?