电脑桌面
添加内谋知识网--内谋文库,文书,范文下载到电脑桌面
安装后可以在桌面快捷访问

2023-2024学年河北省石家庄新华区市级名校初中化学毕业考试模拟冲刺卷含解析.doc

2023-2024学年河北省石家庄新华区市级名校初中化学毕业考试模拟冲刺卷含解析.doc_第1页
1/13
2023-2024学年河北省石家庄新华区市级名校初中化学毕业考试模拟冲刺卷含解析.doc_第2页
2/13
2023-2024学年河北省石家庄新华区市级名校初中化学毕业考试模拟冲刺卷含解析.doc_第3页
3/13
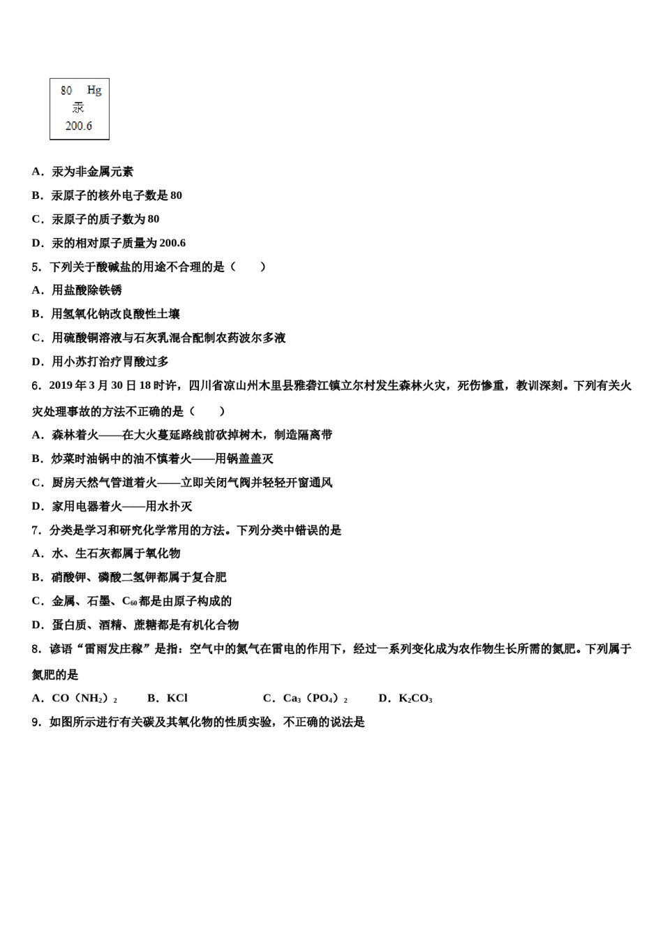
2023-2024学年河北省石家庄新华区市级名校初中化学毕业考试模拟冲刺卷考生请注意:1.答题前请将考场、试室号、座位号、考生号、姓名写在试卷密封线内,不得在试卷上作任何标记。2.第一部分选择题每小题选出答案后,需将答案写在试卷指定的括号内,第二部分非选择题答案写在试卷题目指定的位置上。3.考生必须保证答题卡的整洁。考试结束后,请将本试卷和答题卡一并交回。一、选择题(本题包括12个小题,每小题3分,共36分.每小题只有一个选项符合题意)1.东营垦利佛头黑陶以色如墨,声如钟,薄如纸,亮如镜,硬如瓷的特点被誉为“齐鲁黑陶之花”。如下所示是其主要制作工艺,其中发生化学变化的是A.混合B.成型C.晾干D.烧结2.小明同学用已配好的溶质质量分数为6%的氯化钠溶液,配制50g溶质质量分数为3%的氯化钠溶液,有关说法正确的是A.用100mL量筒量取所需水的体积B.配制过程中不需要用托盘天平C.用量筒量取水时俯视读数,所得溶液的落质质量分数小于3%D.将配好的溶液装入试剂瓶中时有少量溅出,所得溶液的溶质质量分数小于3%3.下列是一些常用的危险图标,装运浓酸或浓碱的试剂罐外应张贴的图标是A.B.C.D.4.汞元素在元素周期表中呈现的信息(如图),下列说法不正确的是A.汞为非金属元素B.汞原子的核外电子数是80C.汞原子的质子数为80D.汞的相对原子质量为200.65.下列关于酸碱盐的用途不合理的是()A.用盐酸除铁锈B.用氢氧化钠改良酸性土壤C.用硫酸铜溶液与石灰乳混合配制农药波尔多液D.用小苏打治疗胃酸过多6.2019年3月30日18时许,四川省凉山州木里县雅砻江镇立尔村发生森林火灾,死伤惨重,教训深刻。下列有关火灾处理事故的方法不正确的是()A.森林着火——在大火蔓延路线前砍掉树木,制造隔离带B.炒菜时油锅中的油不慎着火——用锅盖盖灭C.厨房天然气管道着火——立即关闭气阀并轻轻开窗通风D.家用电器着火——用水扑灭7.分类是学习和研究化学常用的方法。下列分类中错误的是A.水、生石灰都属于氧化物B.硝酸钾、磷酸二氢钾都属于复合肥C.金属、石墨、C60都是由原子构成的D.蛋白质、酒精、蔗糖都是有机化合物8.谚语“雷雨发庄稼”是指:空气中的氮气在雷电的作用下,经过一系列变化成为农作物生长所需的氮肥。下列属于氮肥的是B.KClC.Ca3(PO4)2D.K2CO3A.CO(NH2)29.如图所示进行有关碳及其氧化物的性质实验,不正确的说法是A.实验开始甲处酒精喷灯最先点燃B.甲处发生的反应是典型的吸热反应C.丙处试管可防止液体倒吸D.该装置进行了尾气处理10.科学家正在研究如下图所示的循环体系。根据图示分析得出的下列结论①~⑥中,正确的是根据上图得出的下列结论①~⑥中,正确的是①该技术符合低碳经济的理念;②无机物和有机物可以相互转化;③该过程所用的催化剂就是二氧化锰;④该技术有助于缓解全球面临的能源危机;⑤该体系有一种可循环利用的物质是氢气;⑥二氧化碳与氢气在复合催化剂条件下反应的产物是混合物。A.①②④⑥B.①②④⑤C.①④⑤⑥D.②③⑤⑥11.现有X、Y、Z三种金属,将它们分别放入稀H2SO4中,只有X无氢气放出。将Y投入Z的盐溶液中,Y的表面没有发生变化。则X、Y和Z的金属活动性顺序正确的是A.X>Y>ZB.Z>Y>XC.X>Z>YD.Y>Z>X12.X先生雅兴大发,某日晚间小酌后发了个朋友圈,内容是晚餐:猪耳切半个,黄瓜拌一截。啤酒二三瓶,鸡爪四五根。鸡脖六七段,酒性八九分。花生小半碗,十分幸福人。从中可以看出X先生在饮食方面,有如下缺点需要纠正A.没有补充蛋白质B.没有补充淀粉类C.没有补充维生素D.没有补充油脂二、填空题(本题包括4个小题,每小题7分,共28分)13.某化学小组的同学为研究物质的溶解现象进行了如下实验,请按题中要求回答问题:A、B中为饱和溶液的是______(填序号)以下是氯化钠和高锰酸钾的溶解度表温度/℃0102030405060溶解氯化钠35.735.836.036.336.637.037.3度/g高锰酸钾2.84.36.49.012.618.022.1①我们经常说“高锰酸钾易溶于水”,这句话是否正确?请说明理由______。②将50℃的高锰酸钾饱和溶液和氯化钠的饱和溶液冷却到20℃时,氯化钠溶液的溶质质量分数______(填“>”“<”或“=...

1、当您付费下载文档后,您只拥有了使用权限,并不意味着购买了版权,文档只能用于自身使用,不得用于其他商业用途(如 [转卖]进行直接盈利或[编辑后售卖]进行间接盈利)。
2、本站所有内容均由合作方或网友上传,本站不对文档的完整性、权威性及其观点立场正确性做任何保证或承诺!文档内容仅供研究参考,付费前请自行鉴别。
3、如文档内容存在违规,或者侵犯商业秘密、侵犯著作权等,请点击“违规举报”。

碎片内容

2023-2024学年河北省石家庄新华区市级名校初中化学毕业考试模拟冲刺卷含解析.doc

确认删除?