电脑桌面
添加内谋知识网--内谋文库,文书,范文下载到电脑桌面
安装后可以在桌面快捷访问

2023-2024学年河北省邯郸市鸡泽县中考化学五模试卷含解析.doc

2023-2024学年河北省邯郸市鸡泽县中考化学五模试卷含解析.doc_第1页
1/13
2023-2024学年河北省邯郸市鸡泽县中考化学五模试卷含解析.doc_第2页
2/13
2023-2024学年河北省邯郸市鸡泽县中考化学五模试卷含解析.doc_第3页
3/13
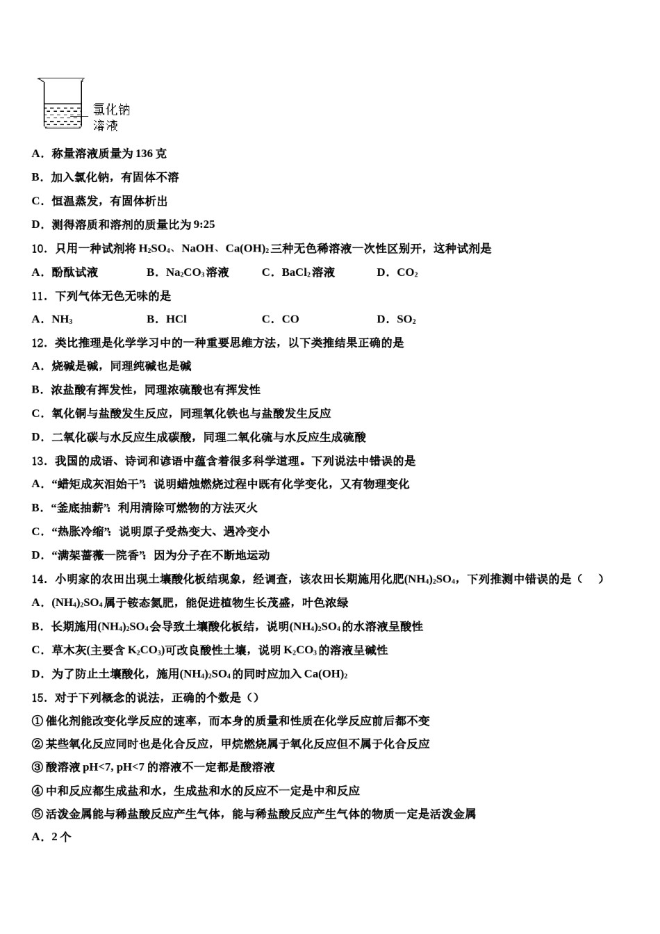
2023-2024学年河北省邯郸市鸡泽县中考化学五模试卷注意事项:1.答卷前,考生务必将自己的姓名、准考证号、考场号和座位号填写在试题卷和答题卡上。用2B铅笔将试卷类型(B)填涂在答题卡相应位置上。将条形码粘贴在答题卡右上角"条形码粘贴处"。2.作答选择题时,选出每小题答案后,用2B铅笔把答题卡上对应题目选项的答案信息点涂黑;如需改动,用橡皮擦干净后,再选涂其他答案。答案不能答在试题卷上。3.非选择题必须用黑色字迹的钢笔或签字笔作答,答案必须写在答题卡各题目指定区域内相应位置上;如需改动,先划掉原来的答案,然后再写上新答案;不准使用铅笔和涂改液。不按以上要求作答无效。4.考生必须保证答题卡的整洁。考试结束后,请将本试卷和答题卡一并交回。一、单选题(本大题共15小题,共30分)1.A、B、C三种元素的化合价分别为+1、+6、-2价,则由这三种元素组成的化合物的化学式可能是A.A2B2CB.ABCC.A2BC4D.ABC42.下列做法中,有利于人体健康的是()A.为预防甲状腺肿大,应大量食用含碘海产品B.为防止海鲜变质,应用甲醛溶液来浸泡C.为防止缺钙,应提倡青少年每天饮用奶制品D.为节约粮食,应把发霉的大米蒸煮后食用3.进行化学实验操作考核时,下列四位同学的操作中正确的是A.倾倒液体B.加热液体C.过滤D.稀释浓硫酸4.用如图实验装置制取干燥的气体正确的是ABCDX大理石与盐酸锌粒与稀硫酸双氧水与二氧化锰二氧化锰与氯酸钾Y浓盐酸浓硫酸浓硫酸浓盐酸ZCO2H2O2O2A.AB.BC.CD.D5.下列实验方案不能达到目的的是A.除去N2中的少量O2,将气体通过灼热的铜网B.除去CaCl2溶液中的少量HCl,加过量的CaCO3,过滤C.除去铁粉中的少量铜粉,加过量的稀硫酸,过滤D.用点燃的方法鉴别涤纶线和羊毛线6.将一定质量的碳酸钙和铜粉的混合物在空气中煅烧使其完全反应,若反应前后固体的质量保持不变,则铜和碳酸钙的质量比为()A.44:25B.22:5C.4:1D.44:327.南京理工大学胡炳成团队用新方法制得了NaN5.3H2O.该化合物中含有N5-等微粒。已知N为7号元素,则下列有关说法正确的是B.1个N5-带1个单位的正电荷A.N5-是一种单质C.1个N5-中共含有35个质子D.1个N5-中共含有35个电子8.用分子、原子的知识解释下列现象,错误的是()A.氢气和液氢都可做燃料——相同物质的分子,其化学性质相同B.“墙内开花墙外香”——分子在不断的运动C.夏天自行车车胎容易爆裂——受热后分子体积变大D.用水银温度计测量体温——温度升高,微粒之间间隔变大9.20℃,氯化钠的溶解度为36克/100克水。能证明下图烧杯中是氯化钠饱和溶液的实验是A.称量溶液质量为136克B.加入氯化钠,有固体不溶C.恒温蒸发,有固体析出D.测得溶质和溶剂的质量比为9:2510.只用一种试剂将H2SO4、NaOH、Ca(OH)2三种无色稀溶液一次性区别开,这种试剂是A.酚酞试液B.Na2CO3溶液C.BaCl2溶液D.CO211.下列气体无色无味的是A.NH3B.HClC.COD.SO212.类比推理是化学学习中的一种重要思维方法,以下类推结果正确的是A.烧碱是碱,同理纯碱也是碱B.浓盐酸有挥发性,同理浓硫酸也有挥发性C.氧化铜与盐酸发生反应,同理氧化铁也与盐酸发生反应D.二氧化碳与水反应生成碳酸,同理二氧化硫与水反应生成硫酸13.我国的成语、诗词和谚语中蕴含着很多科学道理。下列说法中错误的是A.“蜡矩成灰泪始干”:说明蜡烛燃烧过程中既有化学变化,又有物理变化B.“釜底抽薪”:利用清除可燃物的方法灭火C.“热胀冷缩”:说明原子受热变大、遇冷变小D.“满架蔷薇一院香”:因为分子在不断地运动14.小明家的农田出现土壤酸化板结现象,经调查,该农田长期施用化肥(NH4)2SO4,下列推测中错误的是()A.(NH4)2SO4属于铵态氮肥,能促进植物生长茂盛,叶色浓绿B.长期施用(NH4)2SO4会导致土壤酸化板结,说明(NH4)2SO4的水溶液呈酸性C.草木灰(主要含K2CO3)可改良酸性土壤,说明K2CO3的溶液呈碱性D.为了防止土壤酸化,施用(NH4)2SO4的同时应加入Ca(OH)215.对于下列概念的说法,正确的个数是()①催化剂能改变化学反应的速率,而本身的质量和性质在化学反应前后都不变②某些氧化反应同时也是化合反应,甲烷燃烧属...

1、当您付费下载文档后,您只拥有了使用权限,并不意味着购买了版权,文档只能用于自身使用,不得用于其他商业用途(如 [转卖]进行直接盈利或[编辑后售卖]进行间接盈利)。
2、本站所有内容均由合作方或网友上传,本站不对文档的完整性、权威性及其观点立场正确性做任何保证或承诺!文档内容仅供研究参考,付费前请自行鉴别。
3、如文档内容存在违规,或者侵犯商业秘密、侵犯著作权等,请点击“违规举报”。

碎片内容

2023-2024学年河北省邯郸市鸡泽县中考化学五模试卷含解析.doc

确认删除?