电脑桌面
添加内谋知识网--内谋文库,文书,范文下载到电脑桌面
安装后可以在桌面快捷访问

2023-2024学年泰州市海陵区重点中学中考五模化学试题含解析.doc

2023-2024学年泰州市海陵区重点中学中考五模化学试题含解析.doc_第1页
1/13
2023-2024学年泰州市海陵区重点中学中考五模化学试题含解析.doc_第2页
2/13
2023-2024学年泰州市海陵区重点中学中考五模化学试题含解析.doc_第3页
3/13
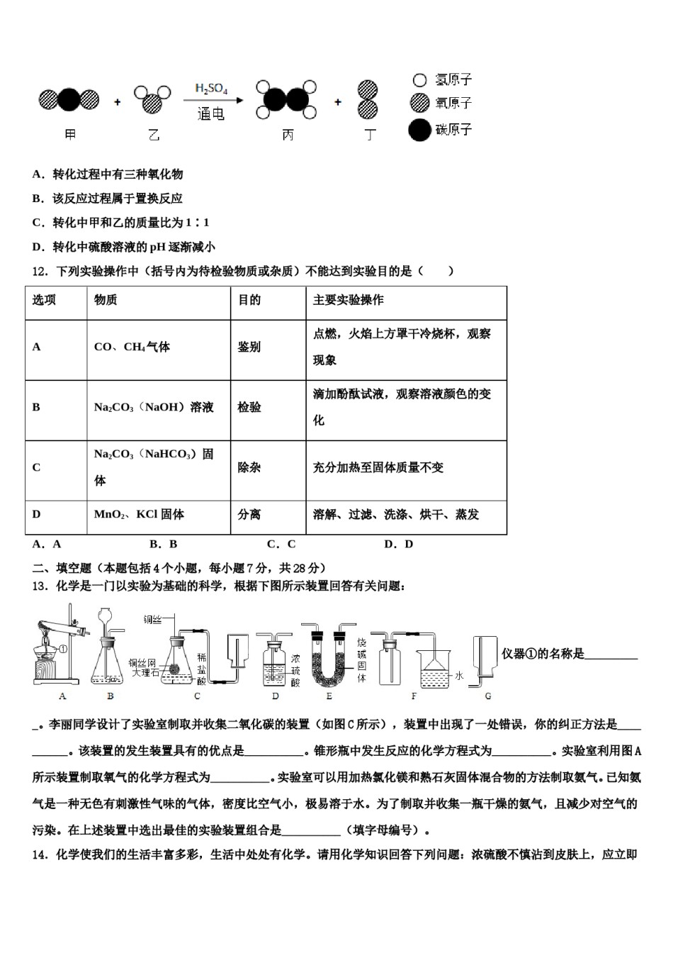
2023-2024学年泰州市海陵区重点中学中考五模化学试题注意事项:1.答卷前,考生务必将自己的姓名、准考证号填写在答题卡上。2.回答选择题时,选出每小题答案后,用铅笔把答题卡上对应题目的答案标号涂黑,如需改动,用橡皮擦干净后,再选涂其它答案标号。回答非选择题时,将答案写在答题卡上,写在本试卷上无效。3.考试结束后,将本试卷和答题卡一并交回。一、选择题(本题包括12个小题,每小题3分,共36分.每小题只有一个选项符合题意)1.某一无色溶液具有如下性质:①使无色酚酞试液变红;②与硫酸铜溶液反应可产生蓝色沉淀;③与碳酸钠溶液反应产生白色沉淀,据以上推断,此溶液是C.氯化钙溶液D.盐酸A.氢氧化钠溶液B.澄清石灰水2.向盛有酚酞和烧碱溶液的烧杯中滴加稀盐酸,直至液体呈无色。为探究反应后所得溶液中溶质的成分,所选试剂不正确的是B.锌粒A.稀硫酸溶液C.紫色石蕊溶液D.碳酸钠溶液3.现有Cu、CuO、Cu(OH)2三种固体的混合物共20g,将其加入烧杯中,倒入稀H2SO4,恰好完全反应后过滤,测得滤渣质量为2.2g,将滤液蒸干后,得到固体质量32g,求原混合物CuO的质量分数为()A.49%B.32%C.40%D.无法确定4.下列物质的用途只应用其物理性质的是()A.干冰作致冷剂B.一氧化碳用于冶炼金属C.二氧化碳用于灭火D.生石灰在某些食品袋内作干燥剂5.下列变化是化学变化的是()A.矿石粉碎B.石蜡融化C.食物腐烂D.液化空气制氧6.下列各组物质在pH=10的溶液中能大量共存的是A.CuSO4、NaCl、KNO3B.Na2SO4、BaCl2、KClC.Na2SO4、KNO3、Na2CO3D.H2SO4、NaNO3、NaCl7.学习科学知识的目的是运用知识解释日常生活中的现象,分析和解决生产生活中的实际问题。下列分析不合理的是()A.用汽油能去除油污,是因为汽油能溶解油污B.夜间看到月光,是月亮反射太阳光的缘故C.焊锡的熔点比锡高,常用于焊接金属D.“下雪不冷,化雪冷”是因为化雪的过程中需要吸收热量8.下列物质的用途中,主要应用其化学性质的是A.用生铁制作成炊具B.用铜制作导线C.用酒精作燃料D.用金属汞作体温计的填充液9.硫在氧气中燃烧,现象正确的是A.产生耀眼白光B.产生黑色固体C.产生蓝紫色火焰D.产生大量白雾10.下列各组物质说法正确的是()A.冰、玻璃、氧化钠都是晶体B.人体、石墨、酒精都是导体C.糖类、碳酸钙、酒精都是有机物D.水银、烧碱、液氮都是纯净物11.下图是制备乙烯的微观示意图,下列说法正确的是A.转化过程中有三种氧化物B.该反应过程属于置换反应C.转化中甲和乙的质量比为1∶1D.转化中硫酸溶液的pH逐渐减小12.下列实验操作中(括号内为待检验物质或杂质)不能达到实验目的是()选项物质目的主要实验操作ACO、CH4气体点燃,火焰上方罩干冷烧杯,观察鉴别现象Na2CO3(NaOH)溶液检验滴加酚酞试液,观察溶液颜色的变B化Na2CO3(NaHCO3)固C除杂充分加热至固体质量不变体DMnO2、KCl固体分离溶解、过滤、洗涤、烘干、蒸发A.AB.BC.CD.D二、填空题(本题包括4个小题,每小题7分,共28分)13.化学是一门以实验为基础的科学,根据下图所示装置回答有关问题:仪器①的名称是__________。李丽同学设计了实验室制取并收集二氧化碳的装置(如图C所示),装置中出现了一处错误,你的纠正方法是__________。该装置的发生装置具有的优点是__________。锥形瓶中发生反应的化学方程式为__________。实验室利用图A所示装置制取氧气的化学方程式为__________。实验室可以用加热氯化镁和熟石灰固体混合物的方法制取氨气。已知氨气是一种无色有刺激性气味的气体,密度比空气小,极易溶于水。为了制取并收集一瓶干燥的氨气,且减少对空气的污染。在上述装置中选出最佳的实验装置组合是__________(填字母编号)。14.化学使我们的生活丰富多彩,生活中处处有化学。请用化学知识回答下列问题:浓硫酸不慎沾到皮肤上,应立即用大量水冲洗,然后再涂上3%-5%的______(填名称)溶液。乙醇______(填“能”或“不能”)导电家庭厨房中的“柴”趋向洁净,有煤气、液化石油气,还有______(主要成分的化学式)。白糖与红糖主要成分都是蔗糖.利用活性炭的______性,可将红糖脱...

1、当您付费下载文档后,您只拥有了使用权限,并不意味着购买了版权,文档只能用于自身使用,不得用于其他商业用途(如 [转卖]进行直接盈利或[编辑后售卖]进行间接盈利)。
2、本站所有内容均由合作方或网友上传,本站不对文档的完整性、权威性及其观点立场正确性做任何保证或承诺!文档内容仅供研究参考,付费前请自行鉴别。
3、如文档内容存在违规,或者侵犯商业秘密、侵犯著作权等,请点击“违规举报”。

碎片内容

2023-2024学年泰州市海陵区重点中学中考五模化学试题含解析.doc

确认删除?