电脑桌面
添加内谋知识网--内谋文库,文书,范文下载到电脑桌面
安装后可以在桌面快捷访问

2023-2024学年浙江省杭州市临安县中考三模化学试题含解析.doc

2023-2024学年浙江省杭州市临安县中考三模化学试题含解析.doc_第1页
1/14
2023-2024学年浙江省杭州市临安县中考三模化学试题含解析.doc_第2页
2/14
2023-2024学年浙江省杭州市临安县中考三模化学试题含解析.doc_第3页
3/14
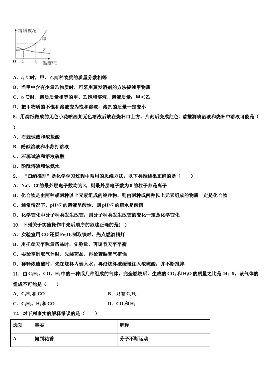
2023-2024学年浙江省杭州市临安县中考三模化学试题考生请注意:1.答题前请将考场、试室号、座位号、考生号、姓名写在试卷密封线内,不得在试卷上作任何标记。2.第一部分选择题每小题选出答案后,需将答案写在试卷指定的括号内,第二部分非选择题答案写在试卷题目指定的位置上。3.考生必须保证答题卡的整洁。考试结束后,请将本试卷和答题卡一并交回。一、选择题(本题包括12个小题,每小题3分,共36分.每小题只有一个选项符合题意)1.下列实验操作规范的是A.读取液体体积B.取少量液体C.两人合作滴加液体D.手按短柄加热液体2.某同学根据铜锈的成分Cu2(OH)2CO3作出猜想:引起金属铜锈蚀的因素除有氧气和水外,还应该有二氧化碳。为证明“必须有二氧化碳”,需要进行下列实验中的()A.甲和乙B.甲和丁C.乙和丁D.丙和丁D.蒸馏水3.属于纯净物的是A.加碘盐B.苏打水C.米醋4.如图表示汽车尾气所涉及反应的微观过程,下列说法错误的是A.图中单质的化学式为N2B.该反应使有害气体转化为无害气体C.该反应属于置换反应D.生成单质与化合物的分子个数比为1∶25.某实验小组将Ba(OH)2溶液逐滴滴入硫酸溶液中,溶质的质量与加入的Ba(OH)2溶液的质量关系如图所示。下列说法错误的是()A.a点溶液为酸性B.b点恰好完全反应C.c点溶液的溶质为硫酸D.b、c两点沉淀质量相等6.溴是重要的化工原料,可以从海水中提取。下图是溴在元素周期表中的一格和原子结构示意图,关于溴的说法正确的是()A.溴原子的相对原子质量为79.90gB.n=8C.溴元素在化学反应中易得电子D.溴元索属于金属元素7.如图是甲、乙两种固体物质的溶解度曲线。请根据图示判断,下列选项中正确的是()A.t1℃时,甲、乙两种物质的质量分数相等B.当甲中含有少量乙物质时,可采用蒸发溶剂的方法提纯甲物质C.t2℃时,溶质质量相等的甲、乙饱和溶液,溶液质量:甲<乙D.把甲物质的不饱和溶液变为饱和溶液,溶剂的质量一定变小8.用滤纸做成的无色小花喷洒某无色溶液后放在烧杯口上方,片刻后变成红色。请推测喷洒液和烧杯中溶液可能是()A.石蕊试液和浓盐酸B.酚酞溶液和小苏打溶液C.石蕊试液和溶液硫酸D.酚酞溶液和浓氨水9.“归纳推理”是化学学习过程中常用的思维方法,以下类推结果正确的是()A.Na+、Cl-的最外层电子数均为8,则最外层电子数为8的粒子都是离子B.化合物是由两种或两种以上元素组成的纯净物,则由两种或两种以上元素组成的物质一定是化合物C.通常情况下,pH<7的溶液呈酸性,则pH<7的雨水是酸雨D.化学变化中分子种类发生改变,则分子种类发生改变的变化一定是化学变化10.下列关于实验操作中先后顺序的叙述正确的是()A.实验室用CO还原Fe2O3制取铁时,先点燃酒精灯B.用托盘天平称量药品时,先称量,再调节天平平衡C.实验室制取气体时,先装药品,再检查装置气密性D.稀释浓硫酸时,先在烧杯内倒入水,再沿烧杯壁缓慢注入浓硫酸,并不断搅拌11.由C2H2、CO、H2中的一种或几种组成的气体,完全燃烧后,生成的CO2和H2O的质量之比是44:9,该气体的组成不可能是()B.只有C2H2A.C2H2和COD.CO和H2C.C2H2、H2和CO12.对下列事实的解释错误的是()选项事实解释A闻到花香分子不断运动B氢氧化钠溶液能导电溶液中含有大量自由移动的离子C水银温度计受热时示数上升温度升高,汞分子间间隔变大D氧气与氢气化学性质不同分子种类不同,物质化学性质不同A.AB.BC.CD.D二、填空题(本题包括4个小题,每小题7分,共28分)13.根据物质的溶解度表和物质的溶解度曲线,回答问题。温度/℃020406080100氯化钠35.736.036.637.338.439.8溶解度/g硝酸钾13.331.663.9110169246氢氧化钙0.190.170.140.120.090.08(1)向20℃的氢氧化钙饱和溶液中加入少量生石灰,再冷却至20℃,此时溶液中溶质的质量比加入生石灰前溶液中溶质的质量_____(填“增大”“不变”或“减小”)。(2)混有少量氯化钠的硝酸钾固体,加水配成80℃的硝酸钾饱和溶液,再冷却至20℃,析出晶体并得到溶液。下列有关说法中正确的是_____(填字母)。A析出的晶体中不一定含有硝酸钾B所得溶液一定是硝酸钾饱和溶液C上述方法可以将两种物质完...

1、当您付费下载文档后,您只拥有了使用权限,并不意味着购买了版权,文档只能用于自身使用,不得用于其他商业用途(如 [转卖]进行直接盈利或[编辑后售卖]进行间接盈利)。
2、本站所有内容均由合作方或网友上传,本站不对文档的完整性、权威性及其观点立场正确性做任何保证或承诺!文档内容仅供研究参考,付费前请自行鉴别。
3、如文档内容存在违规,或者侵犯商业秘密、侵犯著作权等,请点击“违规举报”。

碎片内容

2023-2024学年浙江省杭州市临安县中考三模化学试题含解析.doc

确认删除?