电脑桌面
添加内谋知识网--内谋文库,文书,范文下载到电脑桌面
安装后可以在桌面快捷访问

2023-2024学年浙江省杭州市塘栖片中考化学猜题卷含解析.doc

2023-2024学年浙江省杭州市塘栖片中考化学猜题卷含解析.doc_第1页
1/14
2023-2024学年浙江省杭州市塘栖片中考化学猜题卷含解析.doc_第2页
2/14
2023-2024学年浙江省杭州市塘栖片中考化学猜题卷含解析.doc_第3页
3/14
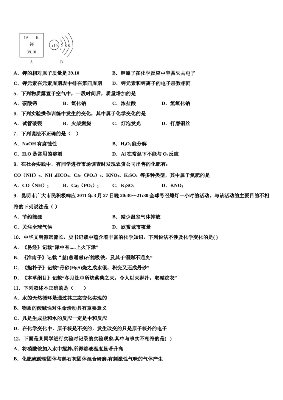
2023-2024学年浙江省杭州市塘栖片中考化学猜题卷注意事项:1.答题前,考生先将自己的姓名、准考证号码填写清楚,将条形码准确粘贴在条形码区域内。2.答题时请按要求用笔。3.请按照题号顺序在答题卡各题目的答题区域内作答,超出答题区域书写的答案无效;在草稿纸、试卷上答题无效。4.作图可先使用铅笔画出,确定后必须用黑色字迹的签字笔描黑。5.保持卡面清洁,不要折暴、不要弄破、弄皱,不准使用涂改液、修正带、刮纸刀。一、单选题(本大题共15小题,共30分)1.由原子直接构成的物质是A.铁B.氧气C.一氧化碳D.水2.下列有关实验操作的“先”与“后”的说法中,正确的是A.制取气体时,一般先在容器中装入固体药品,然后再检查该套装置的气密性B.加热KMnO4并用排水法收集O2的实验结束时,先熄灭酒精灯,后移出导管C.稀释浓硫酸时,先把浓硫酸倒入烧杯中,后沿器壁缓慢注入水,边加边搅拌D.加热试管时,先使试管均匀受热,后用酒精灯的外焰集中在药品的部位加热3.对比实验是实验探究的重要方法,下列对比实验设计能实现相应实验目的的是选项实验目的实验设计选项实验目的实验设计探究温度对分A子运动快慢的探究水对铁钉B锈蚀的影响影响探究空气是燃探究CO2与水CD烧的必要条件反生反应A.AB.BC.CD.D4.如图A是钾元素在元素周期表中的部分信息,图B是钾原子的结构示意图,下列判断不正确的是A.钾的相对原子质量是39.10B.钾原子在化学反应中容易失去电子C.钾元素在元素周期表中排在第四周期D.钾元素和钾离子的电子层数相同5.下列物质露置于空气中,一段时间后,质量增加的是A.碳酸钙B.氯化钠C.浓盐酸D.氢氧化钠6.下列实验操作训练中发生的变化,其中属于化学变化的是A.试管破裂B.火柴燃烧C.灯泡发光D.打磨铜丝7.下列说法不正确的是()A.NaOH有腐蚀性B.H2O2能分解C.H2O是常用的溶剂D.Al在常温下不能与O2反应8.在社会实践中,有同学进行市场调查时发现农资公司出售的化肥有:CO(NH)2、NH4HCO3、Ca3(PO4)2、KNO3、K2SO4等多种类型,其中属于氮肥的是A.CO(NH)2B.Ca3(PO4)2C.K2SO4D.KNO39.昆明市广大市民积极响应2011年3月27日晚20:30~21:30全球号召熄灯一小时的活动。与该活动的主要目的不相符的下列说法是()A.节约能源B.减少温室气体排放C.关注全球气候D.欣赏城市夜景10.中华文明源远流长,史书记载中蕴含着丰富的化学知识。下列说法不涉及化学变化的是()A.《易经》记载“泽中有.....上火下泽”B.《淮南子》记载“慈(慈通磁)石能吸铁,及其于铜则不通矣”C.《抱朴子》记载“丹砂(HgS)烧之成水银,积变又还成丹砂”D.《本草纲目》记载“冬月灶中所烧薪柴之灭,令人以灭淋汁,取碱浣衣”11.下列叙述不正确的是()A.水的天然循环是通过其三态变化实现的B.物质的酸碱性对生命活动具有重要意义C.凡是生成盐和水的反应一定是中和反应D.在化学变化中,原子核是不变的,发生改变的只是原子核外的电子12.下面是某同学进行实验时记录的实验现象,其中与事实不相符的是()A.将硝酸铵加入水中搅拌,所得溶液温度显著升高B.化肥硫酸铵固体与熟石灰固体混合研磨,有刺激性气味的气体产生C.5mL酒精与5mL水充分混合后,体积小于10mLD.打开盛有浓盐酸的试剂瓶,看到有大量白雾13.下列对实验现象的观察或记录中正确的是()A.电解水时正负两极产生气体的体积比为2:1B.铁丝插入硫酸铜溶液中,铁丝表面出现红色物质,溶液变成蓝色C.20℃氯化钠饱和溶液中加入硫酸铜固体,固体溶解D.打开浓盐酸的瓶塞,瓶口冒白烟14.铜可用于制造传统的炭火锅,下列性质与此用途无关的是A.熔点高B.导热性好C.延展性好D.导电性好15.下列过程中不涉及化学变化的是()A.高粱酿酒B.燃放烟花C.干冰升华D.牛奶发酵二、填空题(本大题共1小题,共6分)16.下列是A、B、C三种固体物质的溶解度曲线如图所示,请回答:20℃时,A、B、C三种物质的溶解度大小关系是_____;50℃时,向50g水中加入50gA固体,所得溶液中溶质的质量为_____g。下列说法不正确的是_____。①将50℃时A、B、C的饱和溶液降温到20℃,溶质质量分数从大到小的顺序是B>A=C②将50...

1、当您付费下载文档后,您只拥有了使用权限,并不意味着购买了版权,文档只能用于自身使用,不得用于其他商业用途(如 [转卖]进行直接盈利或[编辑后售卖]进行间接盈利)。
2、本站所有内容均由合作方或网友上传,本站不对文档的完整性、权威性及其观点立场正确性做任何保证或承诺!文档内容仅供研究参考,付费前请自行鉴别。
3、如文档内容存在违规,或者侵犯商业秘密、侵犯著作权等,请点击“违规举报”。

碎片内容

2023-2024学年浙江省杭州市塘栖片中考化学猜题卷含解析.doc

确认删除?