电脑桌面
添加内谋知识网--内谋文库,文书,范文下载到电脑桌面
安装后可以在桌面快捷访问

2023-2024学年浙江省杭州市江干区十校联考最后化学试题含解析.doc

2023-2024学年浙江省杭州市江干区十校联考最后化学试题含解析.doc_第1页
1/13
2023-2024学年浙江省杭州市江干区十校联考最后化学试题含解析.doc_第2页
2/13
2023-2024学年浙江省杭州市江干区十校联考最后化学试题含解析.doc_第3页
3/13
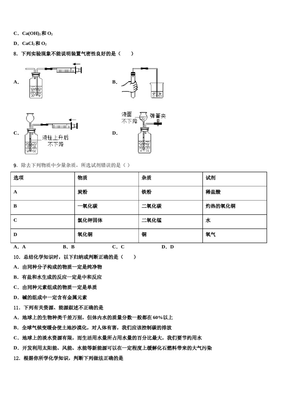
2023-2024学年浙江省杭州市江干区十校联考最后化学试题注意事项:1.答卷前,考生务必将自己的姓名、准考证号、考场号和座位号填写在试题卷和答题卡上。用2B铅笔将试卷类型(B)填涂在答题卡相应位置上。将条形码粘贴在答题卡右上角"条形码粘贴处"。2.作答选择题时,选出每小题答案后,用2B铅笔把答题卡上对应题目选项的答案信息点涂黑;如需改动,用橡皮擦干净后,再选涂其他答案。答案不能答在试题卷上。3.非选择题必须用黑色字迹的钢笔或签字笔作答,答案必须写在答题卡各题目指定区域内相应位置上;如需改动,先划掉原来的答案,然后再写上新答案;不准使用铅笔和涂改液。不按以上要求作答无效。4.考生必须保证答题卡的整洁。考试结束后,请将本试卷和答题卡一并交回。一、单选题(本大题共15小题,共30分)1.人体中一些液体pH的如下:唾液(6.6﹣7.1)、胃液(0.9﹣1.5)、血浆(7.35﹣7.45)、尿液(4.7﹣8.4).其中酸性最强的是()A.唾液B.胃液C.血浆D.尿液2.房屋发生火灾时,消防队员用高压水枪喷水灭火,其主要目的是A.隔绝空气B.隔绝可燃物C.改变可燃物性质D.降低可燃物的温度3.采取正确的措施,能够避免火灾发生或减少灾害损失。下列灭火方法不恰当的是A.油锅起火——用锅盖盖灭B.酒精灯着火——用湿抹布盖灭C.森林起火——砍伐树木形成隔离带D.汽车油箱着火——用水浇灭4.盐的组成中一定含有()A.非金属元素B.金属元素C.氧元素D.氢元素5.下列实验操作能达到实验目的是A.分离铁粉和铜粉:滴加足量稀硫酸,过滤B.检验氯化钠溶液中含有盐酸:取样,滴加紫色石蕊试液C.除去CaO中的CaCO3:加足量的水溶解,过滤,洗涤,干燥D.鉴别硫酸钠溶液和碳酸钠溶液:取样,分别滴加适量的氯化钡溶液6.2019年世界环境日将聚焦“空气污染”主题,我市在环境保护上取得显著成就。下列做法符合这一主题是A.直接焚烧废弃塑料B.餐饮油烟直接排放空气中C.大量燃放烟花爆竹D.使用清洁能源的公共汽车7.为解决鱼在运输过程中的吸氧问题,可在水中加入一种叫做过氧化钙(CaO2)的制氧剂,它与水反应后的生成物可能是A.CaO和O2B.CaCO3和H2C.Ca(OH)2和O2D.CaCl2和O28.下列实验现象不能说明装置气密性良好的是()A.B.C.D.9.除去下列物质中少量杂质,所选试剂错误的是()选项物质杂质试剂A炭粉铁粉稀盐酸B一氧化碳二氧化碳灼热的氧化铜C氯化钾固体二氧化锰水D氧化铜铜氧气A.AB.BC.CD.D10.总结化学知识时,以下归纳或判断正确的是()A.由同种分子构成的物质一定是纯净物B.有盐和水生成的反应一定是中和反应C.由同种元素组成的物质一定是单质D.碱的组成中一定含有金属元素11.下列有关资源、能源叙述不正确的是A.地球上的生物种类千差万别,但体内水的质量分数一般都在60%以上B.全球气候变暖会使土地沙漠化,对人体有害,我们应该控制碳的排放C.地球上的淡水资源有限,而生活用水量所占用水量的百分比最大,我们要节约用水D.开发利用太阳能、风能、水能等新能源可以在一定程度上缓解化石燃料带来的大气污染12.根据你所学化学知识,判断下列做法正确的是A.铵态氮肥与熟石灰混合使用B.补钙防止甲状腺肿大C.进入久未开启的菜窑前做灯火试验D.用工业盐亚硝酸钠(NaNO2)代替食盐烹调13.目前,人类使用的燃料大多来自于化石燃料。下列不属于化石燃料的是A.石油B.天然气C.煤D.氢气14.“分类产生价值、垃圾变成资源”。下列物品能投放到“不可回收”桶中的是A.香蕉皮B.旧报纸C.易拉罐D.矿泉水瓶15.今年两会最大热点莫过于“救命药进医保”,医保话题随即登上热搜榜。喜树碱是一种植物抗癌药物,用于肠胃道和头颈部癌等有较好的疗效。其化学式为C20H16N2O4,下列关于喜树碱说法正确的是()A.该物质由四个元素组成B.该物质中氢、氧元素质量比与水中氢、氧元素质量比相同C.该物质中氢元素的质量分数小于氮元素的质量分数D.该物质是由20个碳原子、16个氢原子、2个氮原子和4个氧原子构成二、填空题(本大题共1小题,共6分)16.碳元素是组成许多物质的基本元素。(1)下列含碳元素的物质中,属于有机物的是________(填字母)。A碳酸钙B...

1、当您付费下载文档后,您只拥有了使用权限,并不意味着购买了版权,文档只能用于自身使用,不得用于其他商业用途(如 [转卖]进行直接盈利或[编辑后售卖]进行间接盈利)。
2、本站所有内容均由合作方或网友上传,本站不对文档的完整性、权威性及其观点立场正确性做任何保证或承诺!文档内容仅供研究参考,付费前请自行鉴别。
3、如文档内容存在违规,或者侵犯商业秘密、侵犯著作权等,请点击“违规举报”。

碎片内容

2023-2024学年浙江省杭州市江干区十校联考最后化学试题含解析.doc

确认删除?