电脑桌面
添加内谋知识网--内谋文库,文书,范文下载到电脑桌面
安装后可以在桌面快捷访问

2023-2024学年浙江省温州市平阳县中考化学全真模拟试卷含解析.doc

2023-2024学年浙江省温州市平阳县中考化学全真模拟试卷含解析.doc_第1页
1/10
2023-2024学年浙江省温州市平阳县中考化学全真模拟试卷含解析.doc_第2页
2/10
2023-2024学年浙江省温州市平阳县中考化学全真模拟试卷含解析.doc_第3页
3/10
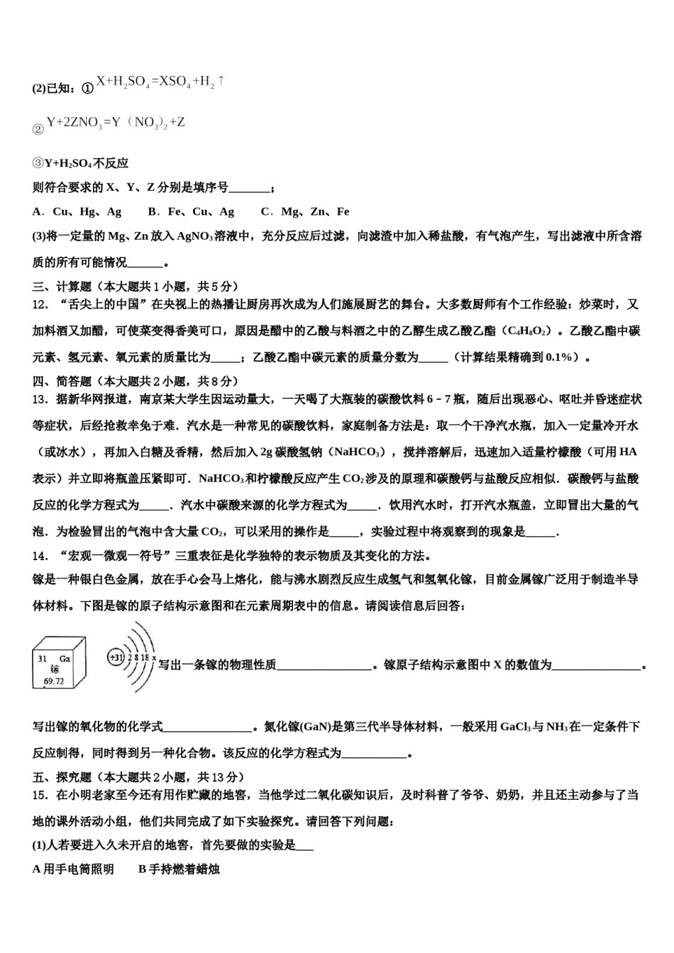
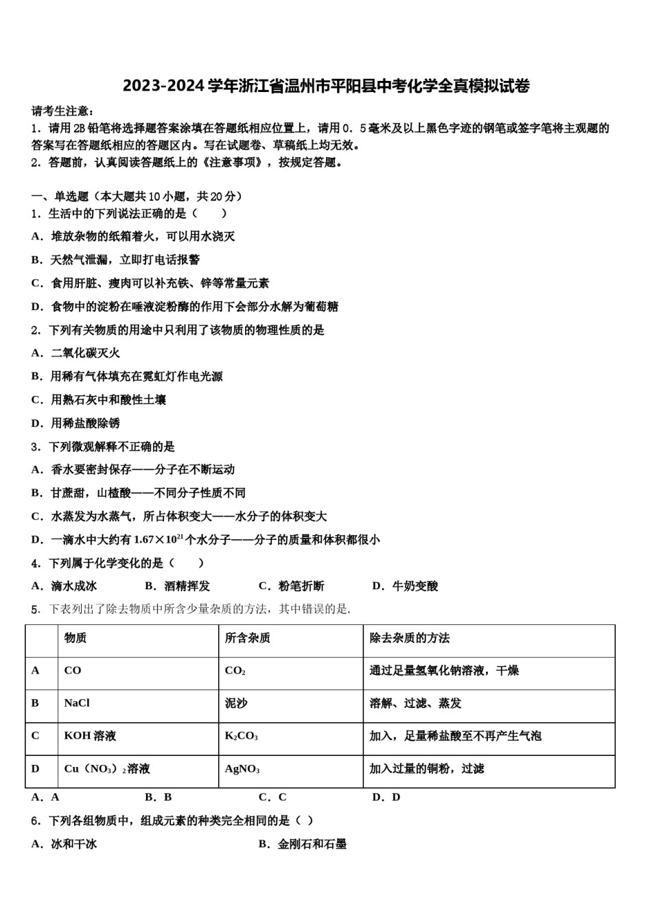
2023-2024学年浙江省温州市平阳县中考化学全真模拟试卷请考生注意:1.请用2B铅笔将选择题答案涂填在答题纸相应位置上,请用0.5毫米及以上黑色字迹的钢笔或签字笔将主观题的答案写在答题纸相应的答题区内。写在试题卷、草稿纸上均无效。2.答题前,认真阅读答题纸上的《注意事项》,按规定答题。一、单选题(本大题共10小题,共20分)1.生活中的下列说法正确的是()A.堆放杂物的纸箱着火,可以用水浇灭B.天然气泄漏,立即打电话报警C.食用肝脏、瘦肉可以补充铁、锌等常量元素D.食物中的淀粉在唾液淀粉酶的作用下会部分水解为葡萄糖2.下列有关物质的用途中只利用了该物质的物理性质的是A.二氧化碳灭火B.用稀有气体填充在霓虹灯作电光源C.用熟石灰中和酸性土壤D.用稀盐酸除锈3.下列微观解释不正确的是A.香水要密封保存——分子在不断运动B.甘蔗甜,山楂酸——不同分子性质不同C.水蒸发为水蒸气,所占体积变大——水分子的体积变大D.一滴水中大约有1.67×1021个水分子——分子的质量和体积都很小4.下列属于化学变化的是()A.滴水成冰B.酒精挥发C.粉笔折断D.牛奶变酸5.下表列出了除去物质中所含少量杂质的方法,其中错误的是.物质所含杂质除去杂质的方法ACOCO2通过足量氢氧化钠溶液,干燥BNaCl泥沙溶解、过滤、蒸发CKOH溶液K2CO3加入,足量稀盐酸至不再产生气泡DCu(NO3)2溶液AgNO3加入过量的铜粉,过滤D.DA.AB.BC.C6.下列各组物质中,组成元素的种类完全相同的是()A.冰和干冰B.金刚石和石墨C.石灰石和生石灰D.烧碱和纯碱7.2018年10月24日9时,我国又一超级工程——港珠澳大桥正式通车。下列有关大桥建设中的一些说法正确的是A.给大桥钢铁器件喷上油漆是为防止铁与空气中的氧气和水反应而生锈B.桥上路灯的外壳材料是塑料制成的,塑料属于无机非金属材料C.建设大桥用的钢材属于合成材料D.大桥建设过程中使用了大量的钢,其含碳量大于生铁的含碳量8.将一定质量的铁粉加入MgSO4和CuSO4的混合溶液中,充分反应后过滤,得滤液M和滤渣N。然后,向滤渣N中加入足量的稀盐酸,有气泡产生。根据实验现象判断,下列说法中不正确的是A.滤液M中一定存在Fe2+和Mg2+B.滤液M的颜色为浅绿色C.滤渣N中一定没有MgD.滤渣N的质量小于加入铁粉的质量9.过氧碳酸钠(Na2CO4)是一种新型氧系漂白剂,其水溶液显碱性。下列有关过氧碳酸钠的说法正确的是A.过氧碳酸钠由三个元素组成B.过氧碳酸钠中各元素的质量比为2:1:4C.过氧碳酸钠不是氧化物D.过氧碳酸钠的相对分子质量是122g10.如图,将等质量的铁和锌分别加入左、右试管中,加入等质量、等质量分数的稀盐酸,充分反应后,冷却到室温,金属均有剩余,(U型管内为水,初始液面相平,反应过程中装置气密性良好)下列说法正确的是A.右边试管中,反应后的溶液为浅绿色B.两试管中所得溶液的质量相等C.U型管中液面左降右升D.U型管中液面仍相平二、填空题(本大题共1小题,共4分)11.请回答下列有关金属的问题。(1)生铁片与纯铁片相互刻划时,纯铁片表面可留下划痕,说明_________片的硬度更大;(2)已知:①②③Y+H2SO4不反应则符合要求的X、Y、Z分别是填序号_______;A.Cu、Hg、AgB.Fe、Cu、AgC.Mg、Zn、Fe(3)将一定量的Mg、Zn放入AgNO3溶液中,充分反应后过滤,向滤渣中加入稀盐酸,有气泡产生,写出滤液中所含溶质的所有可能情况______。三、计算题(本大题共1小题,共5分)12.“舌尖上的中国”在央视上的热播让厨房再次成为人们施展厨艺的舞台。大多数厨师有个工作经验:炒菜时,又加料酒又加醋,可使菜变得香美可口,原因是醋中的乙酸与料酒之中的乙醇生成乙酸乙酯(C4H8O2)。乙酸乙酯中碳元素、氢元素、氧元素的质量比为_____;乙酸乙酯中碳元素的质量分数为_____(计算结果精确到0.1%)。四、简答题(本大题共2小题,共8分)13.据新华网报道,南京某大学生因运动量大,一天喝了大瓶装的碳酸饮料6﹣7瓶,随后出现恶心、呕吐并昏迷症状等症状,后经抢救幸免于难.汽水是一种常见的碳酸饮料,家庭制备方法是:取一个干净汽水瓶,加入一定量冷开水(或冰水),再加入白糖及香精,然后加入2g碳酸氢钠(...

1、当您付费下载文档后,您只拥有了使用权限,并不意味着购买了版权,文档只能用于自身使用,不得用于其他商业用途(如 [转卖]进行直接盈利或[编辑后售卖]进行间接盈利)。
2、本站所有内容均由合作方或网友上传,本站不对文档的完整性、权威性及其观点立场正确性做任何保证或承诺!文档内容仅供研究参考,付费前请自行鉴别。
3、如文档内容存在违规,或者侵犯商业秘密、侵犯著作权等,请点击“违规举报”。

碎片内容

2023-2024学年浙江省温州市平阳县中考化学全真模拟试卷含解析.doc

确认删除?