电脑桌面
添加内谋知识网--内谋文库,文书,范文下载到电脑桌面
安装后可以在桌面快捷访问

2023-2024学年浙江省金华市国际实验校中考一模化学试题含解析.doc

2023-2024学年浙江省金华市国际实验校中考一模化学试题含解析.doc_第1页
1/12
2023-2024学年浙江省金华市国际实验校中考一模化学试题含解析.doc_第2页
2/12
2023-2024学年浙江省金华市国际实验校中考一模化学试题含解析.doc_第3页
3/12
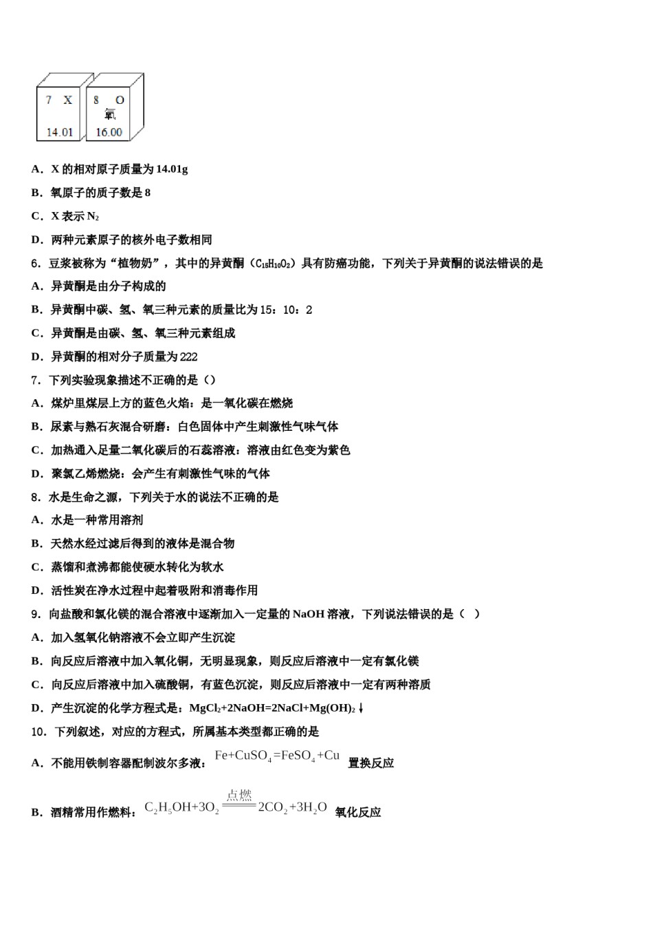
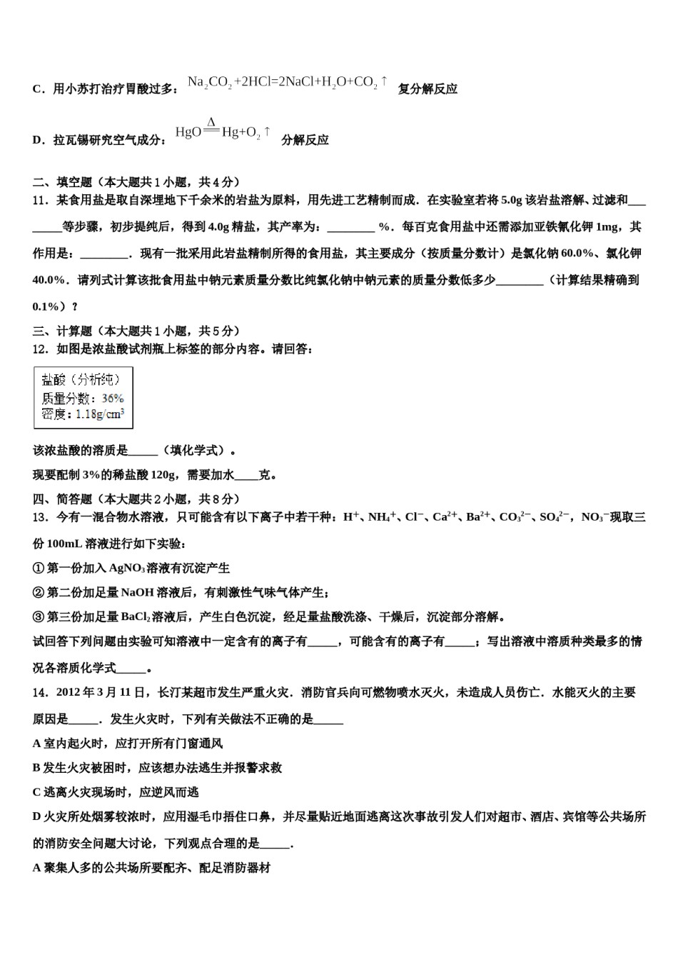
2023-2024学年浙江省金华市国际实验校中考一模化学试题注意事项:1.答卷前,考生务必将自己的姓名、准考证号填写在答题卡上。2.回答选择题时,选出每小题答案后,用铅笔把答题卡上对应题目的答案标号涂黑,如需改动,用橡皮擦干净后,再选涂其它答案标号。回答非选择题时,将答案写在答题卡上,写在本试卷上无效。3.考试结束后,将本试卷和答题卡一并交回。一、单选题(本大题共10小题,共20分)1.A、B、C三种物质的溶解度曲线如图5所示。下列分析正确的是A.t1℃时,A、C两种物质的饱和溶液中溶质的质量相等B.t2℃时,把50gA放入50g水中能得到A的饱和溶液,其中溶质和溶液的质量比为1∶3C.将t2℃时,A、B、C三种物质的饱和溶液降温至t1℃,所得溶液的溶质质量分数的大小关系是B>C=AD.将C的饱和溶液变为不饱和溶液,可采用升温的方法2.下列有关物质的组成、结构、性质及变化规律,分析正确的是()A.CO、Fe2O3、Na2SO4等物质都含有氧元素、都属于氧化物B.稀盐酸与稀硫酸化学性质有所差异主要是因为酸根离子不同C.金刚石与石墨物理性质差异较大的原因是由于碳原子的结构不同D.浓硫酸、烧碱都有吸水性、都可以用来干燥CO2气体3.质量相同的下列金属,分别加入到足量的稀盐酸中充分反应,放出氢气最多的是()A.MgB.AlC.CuD.Zn4.“打赢蓝天保卫战”在行动,实施《大气污染防治行动计划》。下列有关大气污染防治的说法和做法不正确的是()A.雾霾天气外出应佩戴防PM2.5专业口罩B.加快地方工业发展,无限度使用石油液化气作燃料C.为了减小污染物对环境的影响,应对私家车实行单双号限行D.化学科技的进步促进了环境监测和保护5.下图为元素周期表的一部分(X元素信息不全)。下列说法正确的是()A.X的相对原子质量为14.01gB.氧原子的质子数是8C.X表示N2D.两种元素原子的核外电子数相同6.豆浆被称为“植物奶”,其中的异黄酮(C15H10O2)具有防癌功能,下列关于异黄酮的说法错误的是A.异黄酮是由分子构成的B.异黄酮中碳、氢、氧三种元素的质量比为15:10:2C.异黄酮是由碳、氢、氧三种元素组成D.异黄酮的相对分子质量为2227.下列实验现象描述不正确的是()A.煤炉里煤层上方的蓝色火焰:是一氧化碳在燃烧B.尿素与熟石灰混合研磨:白色固体中产生刺激性气味气体C.加热通入足量二氧化碳后的石蕊溶液:溶液由红色变为紫色D.聚氯乙烯燃烧:会产生有刺激性气味的气体8.水是生命之源,下列关于水的说法不正确的是A.水是一种常用溶剂B.天然水经过滤后得到的液体是混合物C.蒸馏和煮沸都能使硬水转化为软水D.活性炭在净水过程中起着吸附和消毒作用9.向盐酸和氯化镁的混合溶液中逐渐加入一定量的NaOH溶液,下列说法错误的是()A.加入氢氧化钠溶液不会立即产生沉淀B.向反应后溶液中加入氧化铜,无明显现象,则反应后溶液中一定有氯化镁C.向反应后溶液中加入硫酸铜,有蓝色沉淀,则反应后溶液中一定有两种溶质D.产生沉淀的化学方程式是:MgCl2+2NaOH=2NaCl+Mg(OH)2↓10.下列叙述,对应的方程式,所属基本类型都正确的是A.不能用铁制容器配制波尔多液:置换反应B.酒精常用作燃料:氧化反应C.用小苏打治疗胃酸过多:复分解反应D.拉瓦锡研究空气成分:分解反应二、填空题(本大题共1小题,共4分)11.某食用盐是取自深埋地下千余米的岩盐为原料,用先进工艺精制而成.在实验室若将5.0g该岩盐溶解、过滤和________等步骤,初步提纯后,得到4.0g精盐,其产率为:________%.每百克食用盐中还需添加亚铁氰化钾1mg,其作用是:________.现有一批采用此岩盐精制所得的食用盐,其主要成分(按质量分数计)是氯化钠60.0%、氯化钾40.0%.请列式计算该批食用盐中钠元素质量分数比纯氯化钠中钠元素的质量分数低多少________(计算结果精确到0.1%)?三、计算题(本大题共1小题,共5分)12.如图是浓盐酸试剂瓶上标签的部分内容。请回答:该浓盐酸的溶质是_____(填化学式)。现要配制3%的稀盐酸120g,需要加水____克。四、简答题(本大题共2小题,共8分)13.今有一混合物水溶液,只可能含有以下离子中若干种:H+、NH4+、Cl-、Ca2+、Ba2+、CO32-、SO42-,NO...

1、当您付费下载文档后,您只拥有了使用权限,并不意味着购买了版权,文档只能用于自身使用,不得用于其他商业用途(如 [转卖]进行直接盈利或[编辑后售卖]进行间接盈利)。
2、本站所有内容均由合作方或网友上传,本站不对文档的完整性、权威性及其观点立场正确性做任何保证或承诺!文档内容仅供研究参考,付费前请自行鉴别。
3、如文档内容存在违规,或者侵犯商业秘密、侵犯著作权等,请点击“违规举报”。

碎片内容

2023-2024学年浙江省金华市国际实验校中考一模化学试题含解析.doc

确认删除?