电脑桌面
添加内谋知识网--内谋文库,文书,范文下载到电脑桌面
安装后可以在桌面快捷访问

2023-2024学年湖北省咸宁市咸安区中考二模化学试题含解析.doc

2023-2024学年湖北省咸宁市咸安区中考二模化学试题含解析.doc_第1页
1/16
2023-2024学年湖北省咸宁市咸安区中考二模化学试题含解析.doc_第2页
2/16
2023-2024学年湖北省咸宁市咸安区中考二模化学试题含解析.doc_第3页
3/16
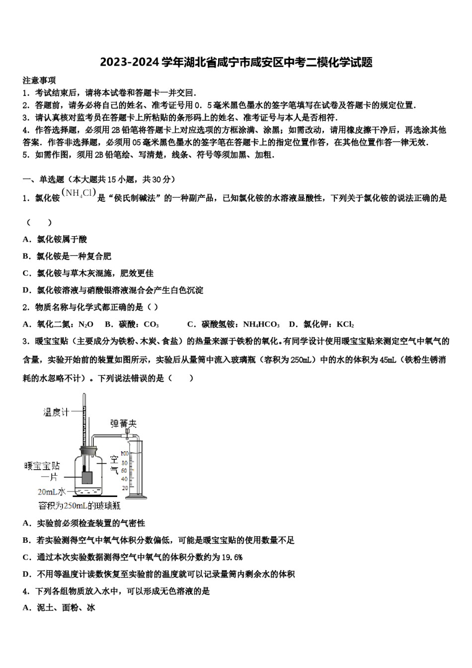
2023-2024学年湖北省咸宁市咸安区中考二模化学试题注意事项1.考试结束后,请将本试卷和答题卡一并交回.2.答题前,请务必将自己的姓名、准考证号用0.5毫米黑色墨水的签字笔填写在试卷及答题卡的规定位置.3.请认真核对监考员在答题卡上所粘贴的条形码上的姓名、准考证号与本人是否相符.4.作答选择题,必须用2B铅笔将答题卡上对应选项的方框涂满、涂黑;如需改动,请用橡皮擦干净后,再选涂其他答案.作答非选择题,必须用05毫米黑色墨水的签字笔在答题卡上的指定位置作答,在其他位置作答一律无效.5.如需作图,须用2B铅笔绘、写清楚,线条、符号等须加黑、加粗.一、单选题(本大题共15小题,共30分)1.氯化铵是“侯氏制碱法”的一种副产品,已知氯化铵的水溶液显酸性,下列关于氯化铵的说法正确的是()A.氯化铵属于酸B.氯化铵是一种复合肥C.氯化铵与草木灰混施,肥效更佳D.氯化铵溶液与硝酸银溶液混合会产生白色沉淀2.物质名称与化学式都正确的是()A.氧化二氮:N2OB.碳酸:CO3C.碳酸氢铵:NH4HCO3D.氯化钾:KCl23.暖宝宝贴(主要成分为铁粉、木炭、食盐)的热量来源于铁粉的氧化。有同学设计使用暖宝宝贴来测定空气中氧气的含量,实验开始前的装置如图所示,实验后从量筒中流入玻璃瓶(容积为250mL)中的水的体积为45mL(铁粉生锈消耗的水忽略不计)。下列说法错误的是()A.实验前必须检査装置的气密性B.若实验测得空气中氧气体积分数偏低,可能是暖宝宝贴的使用数量不足C.通过本次实验数据测得空气中氧气的体积分数约为19.6%D.不用等温度计读数恢复至实验前的温度就可以记录量筒内剩余水的体积4.下列各组物质放入水中,可以形成无色溶液的是A.泥土、面粉、冰B.氯化亚铁、汽油、酒精C.植物油、硫酸、碳酸钙D.蔗糖、氯化钙、酒精5.“增铁酱油”中的铁是指A.元素B.分子C.原子D.单质6.在天平两边的托盘各放一个质量相等的烧杯,并分别加入等质量、等质量分数的足量的稀盐酸,若向左盘烧杯中加入50gCaCO3,欲使天平平衡,应向右盘烧杯加入的物质可能是①Al粉31.5g②MgCO3与Na2CO3的混合物50g③固体铜30g④MgO与Mg(OH)2的混合物28gA.只有①B.只有①、②C.只有①②③D.只有①②④7.下列是几种粒子的结构示意图,有关说法不正确的是()A.①和②两种粒子的化学性质不相似B.③和④均属于离子结构示意图C.粒子②在化学反应中容易失去电子D.②③属于同种元素的粒子8.下列有关水的说法正确的是A.明矾能促进水中悬浮物的沉降B.蒸馏可使水分子的体积变大C.过滤可使海水变为淡水D.活性炭能使硬水变为软水9.以下实验方案设计中,能达到实验目的是()选项目的方案A除去NaCl中的少量Na2CO3加入适量Ca(OH)2溶液B除去铁粉中混有的少量Fe2O3加入足量稀盐酸C鉴别化肥NH4Cl和(NH4)2SO4取样,加熟石灰,研磨D除去N2中混有的少量O2通过灼热的铜网D.DA.AB.BC.C10.下列有关实验现象的描述正确的是()A.硫磺在空气中燃烧发出明亮的蓝紫色火焰B.黄铜和纯铜相互刻画,黄铜表面留有划痕C.用肥皂水区分软水和硬水,产生泡沫较多的是软水D.向大理石中加入水会放出大量的热11.向Cu(NO3)2、Al(NO3)3和AgNO3的混合溶液中加入铁粉,充分反应后过滤,向滤液中滴加稀盐酸时有白色沉淀产生。下列推断正确的是A.滤液中含有四种金属阳离子B.滤渣中一定有银,可能有铜C.滤液的质量较反应前有所增加D.滤液中Al(NO3)3的质量分数不变12.下列图像能正确反映对应变化关系的是A向一定量的二氧化锰中加入B加热一定量的高锰酸C向两份完全相同的稀盐酸D将水通电电解一段时过氧化氢溶液钾固体中分别加入锌粉、镁粉间A.AB.BC.CD.D13.如图是五种粒子的结构示意图,下列说法错误的是()A.图中粒子共能表示四种元素B.图中表示阴离子的是c、eC.图中b粒子的化学符号为Mg2+D.图中d粒子在化学反应中易失去电子14.2014年5月7日在南京丢失的放射源铱﹣192,于5月10日安全回收.铱﹣192是高危放射源,会危害人体健康.据图判断,有关铱的说法不正确的是()A.铱元素是非金属元素B.铱的元素符号是IrC.铱原子的原子序数为77D.铱元素的相对原子质量为192.215...

1、当您付费下载文档后,您只拥有了使用权限,并不意味着购买了版权,文档只能用于自身使用,不得用于其他商业用途(如 [转卖]进行直接盈利或[编辑后售卖]进行间接盈利)。
2、本站所有内容均由合作方或网友上传,本站不对文档的完整性、权威性及其观点立场正确性做任何保证或承诺!文档内容仅供研究参考,付费前请自行鉴别。
3、如文档内容存在违规,或者侵犯商业秘密、侵犯著作权等,请点击“违规举报”。

碎片内容

2023-2024学年湖北省咸宁市咸安区中考二模化学试题含解析.doc

确认删除?