电脑桌面
添加内谋知识网--内谋文库,文书,范文下载到电脑桌面
安装后可以在桌面快捷访问

2023-2024学年湖北省武昌区C组联盟中考冲刺卷化学试题含解析.doc

2023-2024学年湖北省武昌区C组联盟中考冲刺卷化学试题含解析.doc_第1页
1/10
2023-2024学年湖北省武昌区C组联盟中考冲刺卷化学试题含解析.doc_第2页
2/10
2023-2024学年湖北省武昌区C组联盟中考冲刺卷化学试题含解析.doc_第3页
3/10
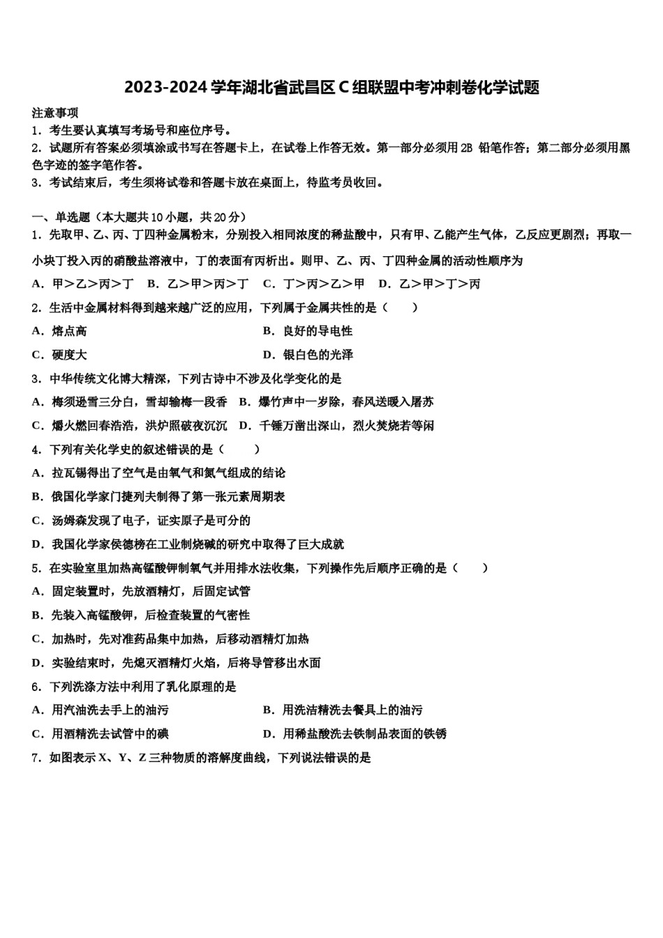
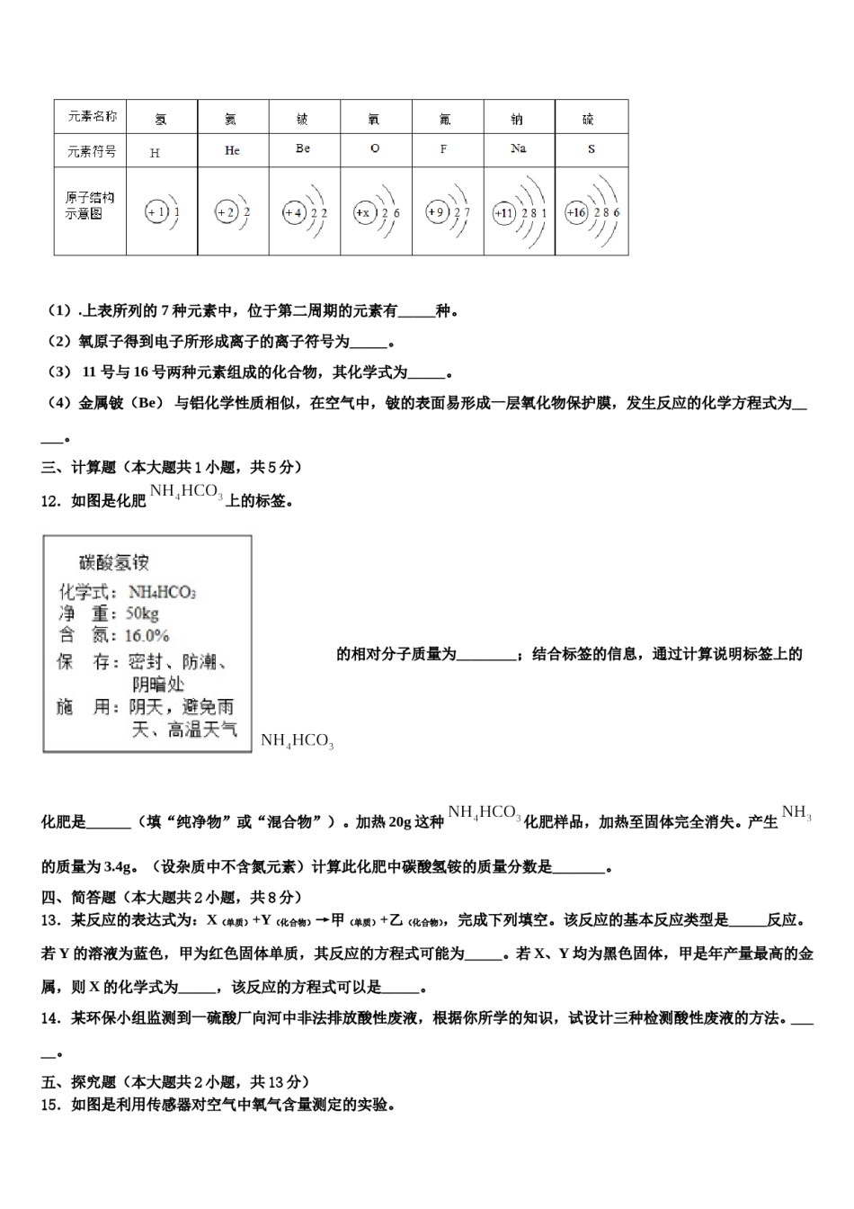
2023-2024学年湖北省武昌区C组联盟中考冲刺卷化学试题注意事项铅笔作答;第二部分必须用黑1.考生要认真填写考场号和座位序号。2.试题所有答案必须填涂或书写在答题卡上,在试卷上作答无效。第一部分必须用2B色字迹的签字笔作答。3.考试结束后,考生须将试卷和答题卡放在桌面上,待监考员收回。一、单选题(本大题共10小题,共20分)1.先取甲、乙、丙、丁四种金属粉末,分别投入相同浓度的稀盐酸中,只有甲、乙能产生气体,乙反应更剧烈;再取一小块丁投入丙的硝酸盐溶液中,丁的表面有丙析出。则甲、乙、丙、丁四种金属的活动性顺序为A.甲>乙>丙>丁B.乙>甲>丙>丁C.丁>丙>乙>甲D.乙>甲>丁>丙2.生活中金属材料得到越来越广泛的应用,下列属于金属共性的是()A.熔点高B.良好的导电性C.硬度大D.银白色的光泽3.中华传统文化博大精深,下列古诗中不涉及化学变化的是A.梅须逊雪三分白,雪却输梅一段香B.爆竹声中一岁除,春风送暖入屠苏C.爝火燃回春浩浩,洪炉照破夜沉沉D.千锤万凿出深山,烈火焚烧若等闲4.下列有关化学史的叙述错误的是()A.拉瓦锡得出了空气是由氧气和氮气组成的结论B.俄国化学家门捷列夫制得了第一张元素周期表C.汤姆森发现了电子,证实原子是可分的D.我国化学家侯德榜在工业制烧碱的研究中取得了巨大成就5.在实验室里加热高锰酸钾制氧气并用排水法收集,下列操作先后顺序正确的是()A.固定装置时,先放酒精灯,后固定试管B.先装入高锰酸钾,后检查装置的气密性C.加热时,先对准药品集中加热,后移动酒精灯加热D.实验结束时,先熄灭酒精灯火焰,后将导管移出水面6.下列洗涤方法中利用了乳化原理的是B.用洗洁精洗去餐具上的油污A.用汽油洗去手上的油污C.用酒精洗去试管中的碘D.用稀盐酸洗去铁制品表面的铁锈7.如图表示X、Y、Z三种物质的溶解度曲线,下列说法错误的是A.Y中含有少量X,用海水晒盐的原理提纯YB.t1℃时,三种物质的饱和溶液升温到t2℃,溶液中溶质质量分数的大小关系是Y>X>ZC.t3℃时,X、Y的饱和溶液降温到t2℃,析出晶体较多的是XD.t3℃时,等质量的X、Y分别配成该温度下的饱和溶液,所得溶液质量X<Y8.下列元素中,缺乏会导致幼儿和青少年会患佝偻病,老年人会患骨质疏松是()A.ZnB.FeC.CaD.Na9.从海水中制备纯碱和金属镁的流程如下图所示:下列说法错误的是A.流程I依次向粗盐水中加入过量Ca(OH)2溶液、Na2CO3溶液和适量稀盐酸去除杂质B.流程II吸氨是使溶液呈碱性,有利于吸收二氧化碳C.上述流程涉及到三种基本反应类型D.流程IV、V是通过化学方法富集氯化镁10.以下实验方案设计中,能达到实验目的是()选项目的方案A除去NaCl中的少量Na2CO3加入适量Ca(OH)2溶液B除去铁粉中混有的少量Fe2O3加入足量稀盐酸C鉴别化肥NH4Cl和(NH4)2SO4取样,加熟石灰,研磨D除去N2中混有的少量O2通过灼热的铜网A.AB.BC.CD.D二、填空题(本大题共1小题,共4分)11.今年是门捷列夫发现化学元素周期表150周年,第74次联合国大会宣布2019年为“国际化学元素周期表年”。下表为部分元素的原子结构示意图,请回答问题。(1).上表所列的7种元素中,位于第二周期的元素有_____种。(2)氧原子得到电子所形成离子的离子符号为_____。(3)11号与16号两种元素组成的化合物,其化学式为_____。(4)金属铍(Be)与铝化学性质相似,在空气中,铍的表面易形成一层氧化物保护膜,发生反应的化学方程式为_____。三、计算题(本大题共1小题,共5分)12.如图是化肥上的标签。的相对分子质量为________;结合标签的信息,通过计算说明标签上的化肥是______(填“纯净物”或“混合物”)。加热20g这种化肥样品,加热至固体完全消失。产生的质量为3.4g。(设杂质中不含氮元素)计算此化肥中碳酸氢铵的质量分数是_______。四、简答题(本大题共2小题,共8分)13.某反应的表达式为:X(单质)+Y(化合物)→甲(单质)+乙(化合物),完成下列填空。该反应的基本反应类型是_____反应。若Y的溶液为蓝色,甲为红色固体单质,其反应的方程式可能为_____。若X、Y均为黑色固体,甲是年产量最高的金属,则X的化学式为_____,该反...

1、当您付费下载文档后,您只拥有了使用权限,并不意味着购买了版权,文档只能用于自身使用,不得用于其他商业用途(如 [转卖]进行直接盈利或[编辑后售卖]进行间接盈利)。
2、本站所有内容均由合作方或网友上传,本站不对文档的完整性、权威性及其观点立场正确性做任何保证或承诺!文档内容仅供研究参考,付费前请自行鉴别。
3、如文档内容存在违规,或者侵犯商业秘密、侵犯著作权等,请点击“违规举报”。

碎片内容

2023-2024学年湖北省武昌区C组联盟中考冲刺卷化学试题含解析.doc

确认删除?