电脑桌面
添加内谋知识网--内谋文库,文书,范文下载到电脑桌面
安装后可以在桌面快捷访问

2023-2024学年湖北省黄石市协作体中考冲刺卷化学试题含解析.doc

2023-2024学年湖北省黄石市协作体中考冲刺卷化学试题含解析.doc_第1页
1/12
2023-2024学年湖北省黄石市协作体中考冲刺卷化学试题含解析.doc_第2页
2/12
2023-2024学年湖北省黄石市协作体中考冲刺卷化学试题含解析.doc_第3页
3/12
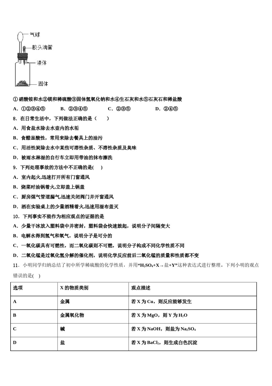
2023-2024学年湖北省黄石市协作体中考冲刺卷化学试题注意事项:1.答卷前,考生务必将自己的姓名、准考证号、考场号和座位号填写在试题卷和答题卡上。用2B铅笔将试卷类型(B)填涂在答题卡相应位置上。将条形码粘贴在答题卡右上角"条形码粘贴处"。2.作答选择题时,选出每小题答案后,用2B铅笔把答题卡上对应题目选项的答案信息点涂黑;如需改动,用橡皮擦干净后,再选涂其他答案。答案不能答在试题卷上。3.非选择题必须用黑色字迹的钢笔或签字笔作答,答案必须写在答题卡各题目指定区域内相应位置上;如需改动,先划掉原来的答案,然后再写上新答案;不准使用铅笔和涂改液。不按以上要求作答无效。4.考生必须保证答题卡的整洁。考试结束后,请将本试卷和答题卡一并交回。一、选择题(本题包括12个小题,每小题3分,共36分.每小题只有一个选项符合题意)1.根据化学方程式:2H2O2H2↑+O2↑,无法获取的信息是()A.反应所需条件B.生成物的状态C.生成物的分子个数比D.氧气可助燃2.下列物质中,含有氧分子的是()A.CO2B.H2O2C.空气D.CaCO33.表示两个氢分子的是A.2HB.2H2C.HD.H24.空气中含量最多的物质属于()A.混合物B.单质C.氧化物D.化合物5.下列有关做法中,化学在能源利用、环境保护等方面起不到正确作用的是A.从电池中回收金属等再利用B.使用新型的可降解塑料,减少白色污染C.改进汽车尾气净化技术,减少有害气体排放D.将生活污水倒入大河中流走,以免造成对人们生活环境的影响6.农家乐是不少市民周末休闲的选择。下列相关事项中,主要涉及物理变化的是()A.农田使用熟石灰改良酸性土壤B.农家肥腐熟C.果蔬园亲子采摘D.沼气作燃料煮饭7.要使下图装置中的小气球鼓起来,使用的固体和液体可以是①硝酸铵和水②镁和稀硫酸③固体氢氧化钠和水④生石灰和水⑤石灰石和稀盐酸A.①②③④⑤B.②③④⑤C.②③⑤D.②④⑤8.在日常生活中,下列做法正确的是()A.用食盐水除去水壶内的水垢B.食醋显酸性,常用来除去餐具上的油污C.用活性炭除去水中某些可溶性杂质、不溶性杂质及臭味D.被雨水淋湿的自行车立即用带油的抹布擦洗9.下列处理事故的方法中不正确的是()A.室内起火,迅速打开所有门窗通风B.烧菜时油锅着火,立即盖上锅盖C.厨房煤气管道漏气,迅速关闭阀门并开窗通风D.洒在实验桌上的少量酒精着火,迅速用湿布盖灭10.下列事实不能作为相应观点的证据的是A.少量干冰放入塑料袋中并密封,塑料袋会快速鼓起,说明分子间隔变大B.电解水得到氢气和氧气,说明分子是可分的C.一氧化碳具有可燃性,而二氧化碳则不可燃,说明分子构成不同化学性质不同D.二氧化锰是过氧化氢分解的催化剂,说明化学反应前后二氧化锰的质量和性质都不变11.小明同学归纳总结了初中所学稀硫酸的化学性质,并用“H2SO4+X→盐+Y”这种表达式进行整理。下列小明的观点错误的是()选项X的物质类别观点描述A金属若X为Cu,则反应能够发生B金属氧化物若X为MgO,则Y为H2OC碱若X为NaOH,则盐为Na2SO4D盐若X为BaCl2,则生成白色沉淀A.AB.BC.CD.D12.如图为固体物质X、Y在水中的溶解度曲线,下列叙述正确的是A.40°C时,物质X的溶解度为50B.当Y中混有少量X可用降温结晶的方法提纯YC.30°C时,向50g20%的X溶液中加入50g水可获得10%的X溶液D.20°C时,可以配制溶质质量分数为40%物质Y的溶液二、填空题(本题包括4个小题,每小题7分,共28分)13.某化合物6.4g与一定量的氧气反应,生成8.8g二氧化碳、5.6g一氧化碳和14.4g水,该反应中消耗的氧气质量为_____g,该化合物的化学式为_____。14.在宏观、微观和符号之间建立联系是化学学科的特点。物质的组成及构成关系如图1所示,图中①是__________,②是_________。下列说法正确的是_____(填字母)。A.氯化氢是由氢、氯两种元素组成的B.氯化氢是由氢气和氯气混合而成的C.氯化氢是由一个氢原子和一个氯原子构成的图2是氧、硫、氯三种元素的原子结构示意图。①氯原子的结构示意图中x的数值是_____。②氧和硫两种元素的化学性质具有相似性的原因是它们原子的____________相同。③氧和氯两种元素最本质的区别是它们原子中的______...

1、当您付费下载文档后,您只拥有了使用权限,并不意味着购买了版权,文档只能用于自身使用,不得用于其他商业用途(如 [转卖]进行直接盈利或[编辑后售卖]进行间接盈利)。
2、本站所有内容均由合作方或网友上传,本站不对文档的完整性、权威性及其观点立场正确性做任何保证或承诺!文档内容仅供研究参考,付费前请自行鉴别。
3、如文档内容存在违规,或者侵犯商业秘密、侵犯著作权等,请点击“违规举报”。

碎片内容

2023-2024学年湖北省黄石市协作体中考冲刺卷化学试题含解析.doc

确认删除?