电脑桌面
添加内谋知识网--内谋文库,文书,范文下载到电脑桌面
安装后可以在桌面快捷访问

2023-2024学年湖南望城金海校中考化学模拟预测题含解析.doc

2023-2024学年湖南望城金海校中考化学模拟预测题含解析.doc_第1页
1/11
2023-2024学年湖南望城金海校中考化学模拟预测题含解析.doc_第2页
2/11
2023-2024学年湖南望城金海校中考化学模拟预测题含解析.doc_第3页
3/11
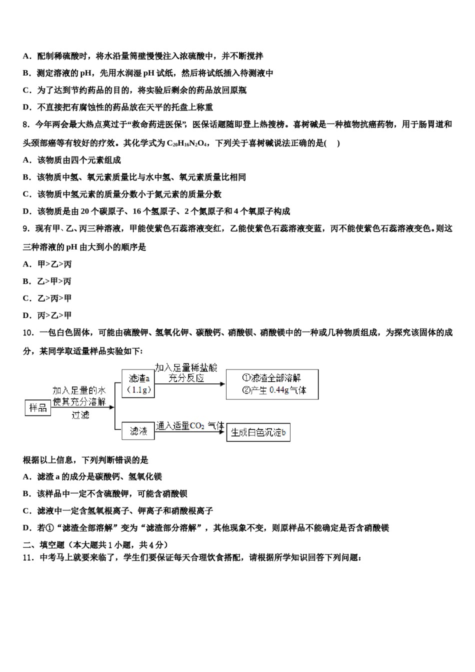
2023-2024学年湖南望城金海校中考化学模拟预测题注意事项:1.答卷前,考生务必将自己的姓名、准考证号、考场号和座位号填写在试题卷和答题卡上。用2B铅笔将试卷类型(B)填涂在答题卡相应位置上。将条形码粘贴在答题卡右上角"条形码粘贴处"。2.作答选择题时,选出每小题答案后,用2B铅笔把答题卡上对应题目选项的答案信息点涂黑;如需改动,用橡皮擦干净后,再选涂其他答案。答案不能答在试题卷上。3.非选择题必须用黑色字迹的钢笔或签字笔作答,答案必须写在答题卡各题目指定区域内相应位置上;如需改动,先划掉原来的答案,然后再写上新答案;不准使用铅笔和涂改液。不按以上要求作答无效。4.考生必须保证答题卡的整洁。考试结束后,请将本试卷和答题卡一并交回。一、单选题(本大题共10小题,共20分)1.化学知识的应用在生活中随处可见。下列说法不正确的是()A.西安街头的黄色出租车以甲醇为原料,相比传统的出租车,可以节约化石燃料B.四川凉山深林火灾中动用了大量直升机取水灭火,水灭火的主要原理是降温到可燃物着火点以下C.在体育中考测试中,同学们饮用“脉动”饮料中含有糖类,糖类物质可以提供能量D.清明节前后青龙寺观赏樱花的游人接踵摩肩,为了使樱花树枝干粗壮、叶色浓绿,园林工作者可以将碳酸氢铵和草木灰(主要成分为K2CO3)一起施用2.食品安全关系到千家万户,以下食品不会对人体有害的是A.小苏打发酵的糕点B.工业酒精勾兑的饮用酒C.甲醛浸泡的海鲜产品D.工业盐制的“咸酸菜”3.在A+B═C+D的反应中,下列叙述不正确的是()A.若C和D为盐和水,则该反应不一定是中和反应B.此反应可能是复分解反应C.若10gA和15gB恰好完全反应,则生成C.D的总质量为25gD.若A是氧化铜、C为铜,该反应一定是置换反应4.我国的下列传统工艺制作过程中,主要发生化学变化的是A.传统剪纸B.玉石雕刻C.中国刺绣D.湿法冶金5.臭氧(O3)能够吸收紫外线保护地球生命,打雷放电时,空气中有极少量氧气会转化成臭氧(O3),即O2→O3。下列有关说法中正确的是①O2和O3都是单质;②O2和O3是不同的物质;③该变化属于物理变化;④相同质量的O2和O3,所含分子的数目相同;⑤相同质量的O2和O3,所含原子的数目相同。A.①③④B.①②⑤C.②③⑤D.②③④6.动物的肝脏和坚果类食物中含有丰富的铁和锌,这里的“铁”和“锌”是指A.分子B.元素C.原子D.单质7.正确的操作能保证实验顺利进行.下列实验操作正确的是()A.配制稀硫酸时,将水沿量筒壁慢慢注入浓硫酸中,并不断搅拌B.测定溶液的pH,先用水润湿pH试纸,然后将试纸插入待测液中C.为了达到节约药品的目的,将实验后剩余的药品放回原瓶D.不直接把有腐蚀性的药品放在天平的托盘上称重8.今年两会最大热点莫过于“救命药进医保”,医保话题随即登上热搜榜。喜树碱是一种植物抗癌药物,用于肠胃道和头颈部癌等有较好的疗效。其化学式为C20H16N2O4,下列关于喜树碱说法正确的是()A.该物质由四个元素组成B.该物质中氢、氧元素质量比与水中氢、氧元素质量比相同C.该物质中氢元素的质量分数小于氮元素的质量分数D.该物质是由20个碳原子、16个氢原子、2个氮原子和4个氧原子构成9.现有甲、乙、丙三种溶液,甲能使紫色石蕊溶液变红,乙能使紫色石蕊溶液变蓝,丙不能使紫色石蕊溶液变色。则这三种溶液的pH由大到小的顺序是A.甲>乙>丙B.乙>甲>丙C.乙>丙>甲D.丙>乙>甲10.一包白色固体,可能由硫酸钾、氢氧化钾、碳酸钙、硝酸钡、硝酸镁中的一种或几种物质组成,为探究该固体的成分,某同学取适量样品实验如下:根据以上信息,下列判断错误的是A.滤渣a的成分是碳酸钙、氢氧化镁B.该样品中一定不含硫酸钾,可能含硝酸钡C.滤液中一定含氢氧根离子、钾离子和硝酸根离子D.若①“滤渣全部溶解”变为“滤渣部分溶解”,其他现象不变,则原样品不能确定是否含硝酸镁二、填空题(本大题共1小题,共4分)11.中考马上就要来临了,学生们要保证每天合理饮食搭配,请根据所学知识回答下列问题:(1)米饭和面包主要为人体补充的营养素是糖类,它们的主要成分在人体中最终会水解为人体可吸收的______(填名称)。(2)牛奶中...

1、当您付费下载文档后,您只拥有了使用权限,并不意味着购买了版权,文档只能用于自身使用,不得用于其他商业用途(如 [转卖]进行直接盈利或[编辑后售卖]进行间接盈利)。
2、本站所有内容均由合作方或网友上传,本站不对文档的完整性、权威性及其观点立场正确性做任何保证或承诺!文档内容仅供研究参考,付费前请自行鉴别。
3、如文档内容存在违规,或者侵犯商业秘密、侵犯著作权等,请点击“违规举报”。

碎片内容

2023-2024学年湖南望城金海校中考化学模拟预测题含解析.doc

确认删除?