电脑桌面
添加内谋知识网--内谋文库,文书,范文下载到电脑桌面
安装后可以在桌面快捷访问

2023-2024学年湖南省邵阳市北塔区中考五模化学试题含解析.doc

2023-2024学年湖南省邵阳市北塔区中考五模化学试题含解析.doc_第1页
1/11
2023-2024学年湖南省邵阳市北塔区中考五模化学试题含解析.doc_第2页
2/11
2023-2024学年湖南省邵阳市北塔区中考五模化学试题含解析.doc_第3页
3/11
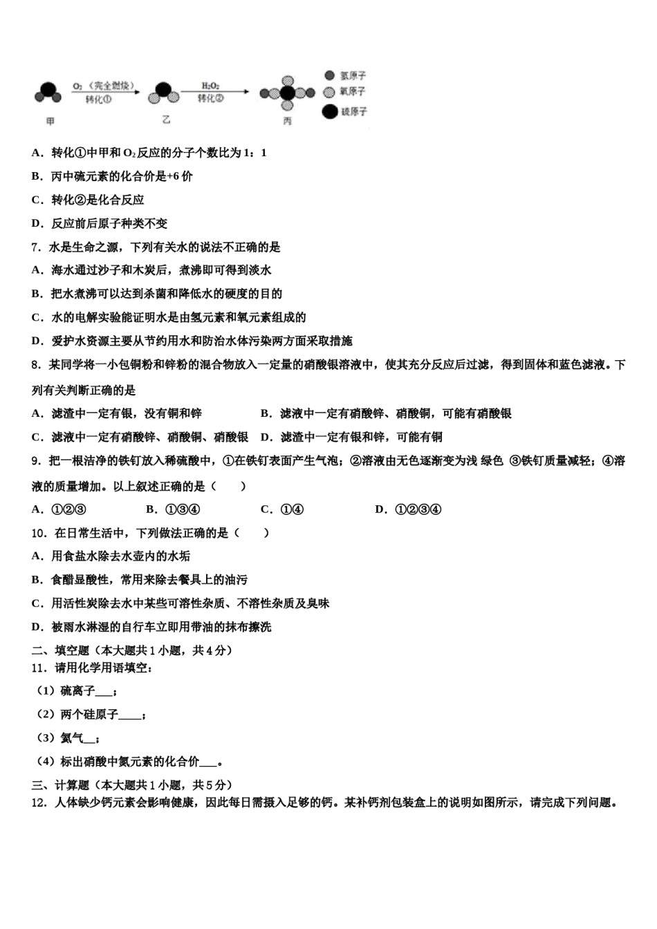
2023-2024学年湖南省邵阳市北塔区中考五模化学试题注意事项:1.答卷前,考生务必将自己的姓名、准考证号填写在答题卡上。2.回答选择题时,选出每小题答案后,用铅笔把答题卡上对应题目的答案标号涂黑,如需改动,用橡皮擦干净后,再选涂其它答案标号。回答非选择题时,将答案写在答题卡上,写在本试卷上无效。3.考试结束后,将本试卷和答题卡一并交回。一、单选题(本大题共10小题,共20分)1.下列有关燃烧和灭火的说法错误的是()A.钻木取火是因为摩擦生热,温度达到了木材的着火点B.厨房天然气泄漏,应立即打开抽油烟机排气C.用干粉灭火器来扑灭油、气等燃烧引起的失火D.面粉加工厂严禁烟火,主要是为了防止粉尘爆炸2.如图是关于氧气化学性质的部分知识网络,关于该图说法正确的是()A.S,P在氧气中燃烧均会产生大量白烟B.Ⅰ,Ⅱ两类反应均体现了氧气的可燃性C.Fe在Ⅰ、Ⅱ两类反应中的产物不相同D.Ⅰ类反应放出热量,Ⅱ类反应吸收热量3.我国推广食用的碘盐是在食盐中加入一定量的碘酸钾(KIO3),在碘酸钾中碘元素的质量分数是()A.59.3﹪B.69.8﹪C.64.1﹪D.68.5﹪4.下列实验现象描述正确的是A.木炭在氧气中燃烧,持续红热,产生黑烟B.把氯化铵固体和熟石灰混合研磨,有无色无味气体产生C.将用砂纸打磨过的铁丝伸入盛有氧气的集气瓶中,无明显现象D.把适量的硝酸铵固体加入一定量水中,溶液温度明显上升5.下列有关实验说法正确的是A.实验室电解水时,常在水中加入少量的硫酸或硫酸钠,以增强导电性B.电解水时与电源负极相连的气体体积常略小于另一极气体体积的2倍C.用木炭代替红磷测定空气中氧气含量时需在广口瓶中加入NaOH溶液D.用铁丝代替红磷测定空气中氧气的含量时需要在广口瓶中加入少量水6.如图是甲转化为丙的微观过程,下列说法不正确的是()A.转化①中甲和O2反应的分子个数比为1:1B.丙中硫元素的化合价是+6价C.转化②是化合反应D.反应前后原子种类不变7.水是生命之源,下列有关水的说法不正确的是A.海水通过沙子和木炭后,煮沸即可得到淡水B.把水煮沸可以达到杀菌和降低水的硬度的目的C.水的电解实验能证明水是由氢元素和氧元素组成的D.爱护水资源主要从节约用水和防治水体污染两方面采取措施8.某同学将一小包铜粉和锌粉的混合物放入一定量的硝酸银溶液中,使其充分反应后过滤,得到固体和蓝色滤液。下列有关判断正确的是B.滤液中一定有硝酸锌、硝酸铜,可能有硝酸银A.滤渣中一定有银,没有铜和锌C.滤液中一定有硝酸锌、硝酸铜、硝酸银D.滤渣中一定有银和锌,可能有铜9.把一根洁净的铁钉放入稀硫酸中,①在铁钉表面产生气泡;②溶液由无色逐渐变为浅绿色③铁钉质量减轻;④溶液的质量增加。以上叙述正确的是()A.①②③B.①③④C.①④D.①②③④10.在日常生活中,下列做法正确的是()A.用食盐水除去水壶内的水垢B.食醋显酸性,常用来除去餐具上的油污C.用活性炭除去水中某些可溶性杂质、不溶性杂质及臭味D.被雨水淋湿的自行车立即用带油的抹布擦洗二、填空题(本大题共1小题,共4分)11.请用化学用语填空:(1)硫离子___;(2)两个硅原子____;(3)氦气__;(4)标出硝酸中氮元素的化合价___。三、计算题(本大题共1小题,共5分)12.人体缺少钙元素会影响健康,因此每日需摄入足够的钙。某补钙剂包装盒上的说明如图所示,请完成下列问题。葡萄糖酸钙由_____种元素组成。葡萄糖酸钙碳、钙元素的质量比是_____。葡萄糖酸钙的相对分子质量为_____。按照该补钙剂的说明服用钙片,每天可补充_____mg钙元素。(结果保留小数点后1位)四、简答题(本大题共2小题,共8分)13.5.12汶川地震发生后,全国上下众志成城,抗震救灾。在灾后的防疫工作中,常用二氧化氯(ClO2)作消毒剂。ClO2是一种橙绿色、有刺激性气味的气体,11℃以下为红色液体,易溶于水,见光易分解。可用氯酸钠NaClO3与浓盐酸反应制取ClO2,反应的化学方程式如下:2NaClO3+4HCl=2ClO2+Cl2↑+2X↑+2NaCl根据以上信息,请你总结出ClO2的化学性质:______________________________。推断上述反应中X的化学式______,你推断的依据是______________...

1、当您付费下载文档后,您只拥有了使用权限,并不意味着购买了版权,文档只能用于自身使用,不得用于其他商业用途(如 [转卖]进行直接盈利或[编辑后售卖]进行间接盈利)。
2、本站所有内容均由合作方或网友上传,本站不对文档的完整性、权威性及其观点立场正确性做任何保证或承诺!文档内容仅供研究参考,付费前请自行鉴别。
3、如文档内容存在违规,或者侵犯商业秘密、侵犯著作权等,请点击“违规举报”。

碎片内容

2023-2024学年湖南省邵阳市北塔区中考五模化学试题含解析.doc

确认删除?