电脑桌面
添加内谋知识网--内谋文库,文书,范文下载到电脑桌面
安装后可以在桌面快捷访问

2023-2024学年湖南省醴陵市青云校中考化学模试卷含解析.doc

2023-2024学年湖南省醴陵市青云校中考化学模试卷含解析.doc_第1页
1/11
2023-2024学年湖南省醴陵市青云校中考化学模试卷含解析.doc_第2页
2/11
2023-2024学年湖南省醴陵市青云校中考化学模试卷含解析.doc_第3页
3/11
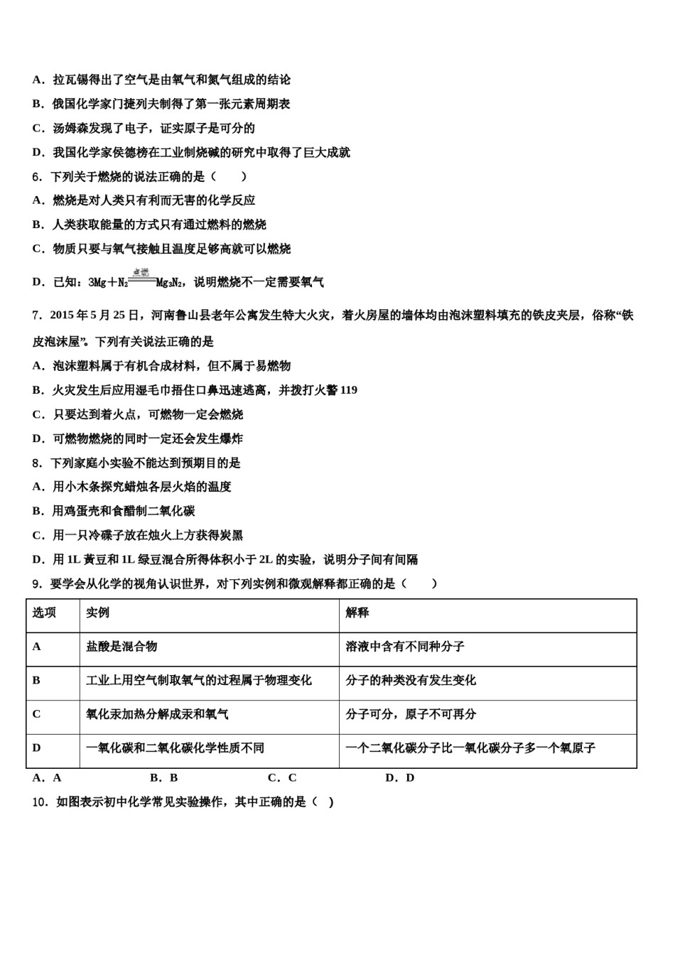
2023-2024学年湖南省醴陵市青云校中考化学模试卷请考生注意:1.请用2B铅笔将选择题答案涂填在答题纸相应位置上,请用0.5毫米及以上黑色字迹的钢笔或签字笔将主观题的答案写在答题纸相应的答题区内。写在试题卷、草稿纸上均无效。2.答题前,认真阅读答题纸上的《注意事项》,按规定答题。一、单选题(本大题共10小题,共20分)1.以下是小明同学依据描述所书写的化学符号①两个氮分子:2N2②两个铁离子:2Fe3+③由三个氧原子构成的臭氧分子:3O④+2价的镁元素:Mg2+⑤导电、导热性最好的金属:Ag⑥粒子结构示意图表示的粒子:S,其中正确的是A.①②⑤B.①④⑤C.②④⑤D.①③④⑥2.云南盛产野生菌,误食有毒的野生菌会使人中毒,某些有毒野生菌中含有一种麦角甾醇类毒素(化学式为C29H46O),下列关于该毒素的说法正确的是()A.属于氧化物B.该物质中碳元素的质量分数最大C.相对分子质量为410gD.碳、氢元素的质量比为29:463.电影《流浪地球》中提到了氢气。氢气在物质分类中属于()A.单质B.化合物C.氧化物D.混合物4.下列关于电解水实验的说法错误的是A.证明了水是由氢元素和氧元素组成的B.负极产生的气体可以使带火星的木条复燃C.相关反应可表示为2H2O2H2↑+O2↑D.反应前后元素种类没变但物质种类发生了改变5.下列有关化学史的叙述错误的是()A.拉瓦锡得出了空气是由氧气和氮气组成的结论B.俄国化学家门捷列夫制得了第一张元素周期表C.汤姆森发现了电子,证实原子是可分的D.我国化学家侯德榜在工业制烧碱的研究中取得了巨大成就6.下列关于燃烧的说法正确的是()A.燃烧是对人类只有利而无害的化学反应B.人类获取能量的方式只有通过燃料的燃烧C.物质只要与氧气接触且温度足够高就可以燃烧D.已知:3Mg+N2Mg3N2,说明燃烧不一定需要氧气7.2015年5月25日,河南鲁山县老年公寓发生特大火灾,着火房屋的墙体均由泡沫塑料填充的铁皮夹层,俗称“铁皮泡沫屋”。下列有关说法正确的是A.泡沫塑料属于有机合成材料,但不属于易燃物B.火灾发生后应用湿毛巾捂住口鼻迅速逃离,并拨打火警119C.只要达到着火点,可燃物一定会燃烧D.可燃物燃烧的同时一定还会发生爆炸8.下列家庭小实验不能达到预期目的是A.用小木条探究蜡烛各层火焰的温度B.用鸡蛋壳和食醋制二氧化碳C.用一只冷碟子放在烛火上方获得炭黑D.用1L黃豆和1L绿豆混合所得体积小于2L的实验,说明分子间有间隔9.要学会从化学的视角认识世界,对下列实例和微观解释都正确的是()选项实例解释A盐酸是混合物溶液中含有不同种分子B工业上用空气制取氧气的过程属于物理变化分子的种类没有发生变化C氧化汞加热分解成汞和氧气分子可分,原子不可再分D一氧化碳和二氧化碳化学性质不同一个二氧化碳分子比一氧化碳分子多一个氧原子A.AB.BC.CD.D10.如图表示初中化学常见实验操作,其中正确的是()A.点燃酒精灯B.检查装置的气密性C.读出液体的体积D.液体的取用二、填空题(本大题共1小题,共4分)11.物质都是由微小粒子构成的,化学反应的实质是粒子之间的重新组合。右图为甲、乙两种不同的气态物质在一定条件下反应生成丙物质的微观示意图,其中和分别表示氢原子和氮原子,则可知:①在甲、乙、丙所表示的三种物质中属于单质的是_________。(填甲、乙、丙)②构成丙物质的粒子是________。(填“分子”、“原子”或“离子”)③此反应中甲、乙、丙三种物质的粒子个数比为_____________。把一定质量的纯净物A和48gB在一定条件下按下图所示过程充分反应,当B消耗完时,可生成44gD物质和18gE物质。请回答下列问题:①参加反应的A物质的质量是_____g。②A分子中各元素的原子个数比是_______。(需表示出元素种类)三、计算题(本大题共1小题,共5分)12.2012年4月15日,央视《每周质量报告》报道:一些不法企业用皮革废料熬制的工业明胶生产药用胶囊.在熬制过程中添加重铬酸钾(K2Cr2O7),导致生产的药用胶囊重金属铬超标.根据化学式计算:钾、铬、氧三种元素的质量比_____(要求填最简整比).铬元素的质量分数_____(结果保留到0.1%).四、简答题(本大题共2小题,共8分)13.请用化学知识填空:用扇...

1、当您付费下载文档后,您只拥有了使用权限,并不意味着购买了版权,文档只能用于自身使用,不得用于其他商业用途(如 [转卖]进行直接盈利或[编辑后售卖]进行间接盈利)。
2、本站所有内容均由合作方或网友上传,本站不对文档的完整性、权威性及其观点立场正确性做任何保证或承诺!文档内容仅供研究参考,付费前请自行鉴别。
3、如文档内容存在违规,或者侵犯商业秘密、侵犯著作权等,请点击“违规举报”。

碎片内容

2023-2024学年湖南省醴陵市青云校中考化学模试卷含解析.doc

确认删除?