电脑桌面
添加内谋知识网--内谋文库,文书,范文下载到电脑桌面
安装后可以在桌面快捷访问

2023-2024学年湖南省长沙市开福区周南中学中考化学仿真试卷含解析.doc

2023-2024学年湖南省长沙市开福区周南中学中考化学仿真试卷含解析.doc_第1页
1/15
2023-2024学年湖南省长沙市开福区周南中学中考化学仿真试卷含解析.doc_第2页
2/15
2023-2024学年湖南省长沙市开福区周南中学中考化学仿真试卷含解析.doc_第3页
3/15
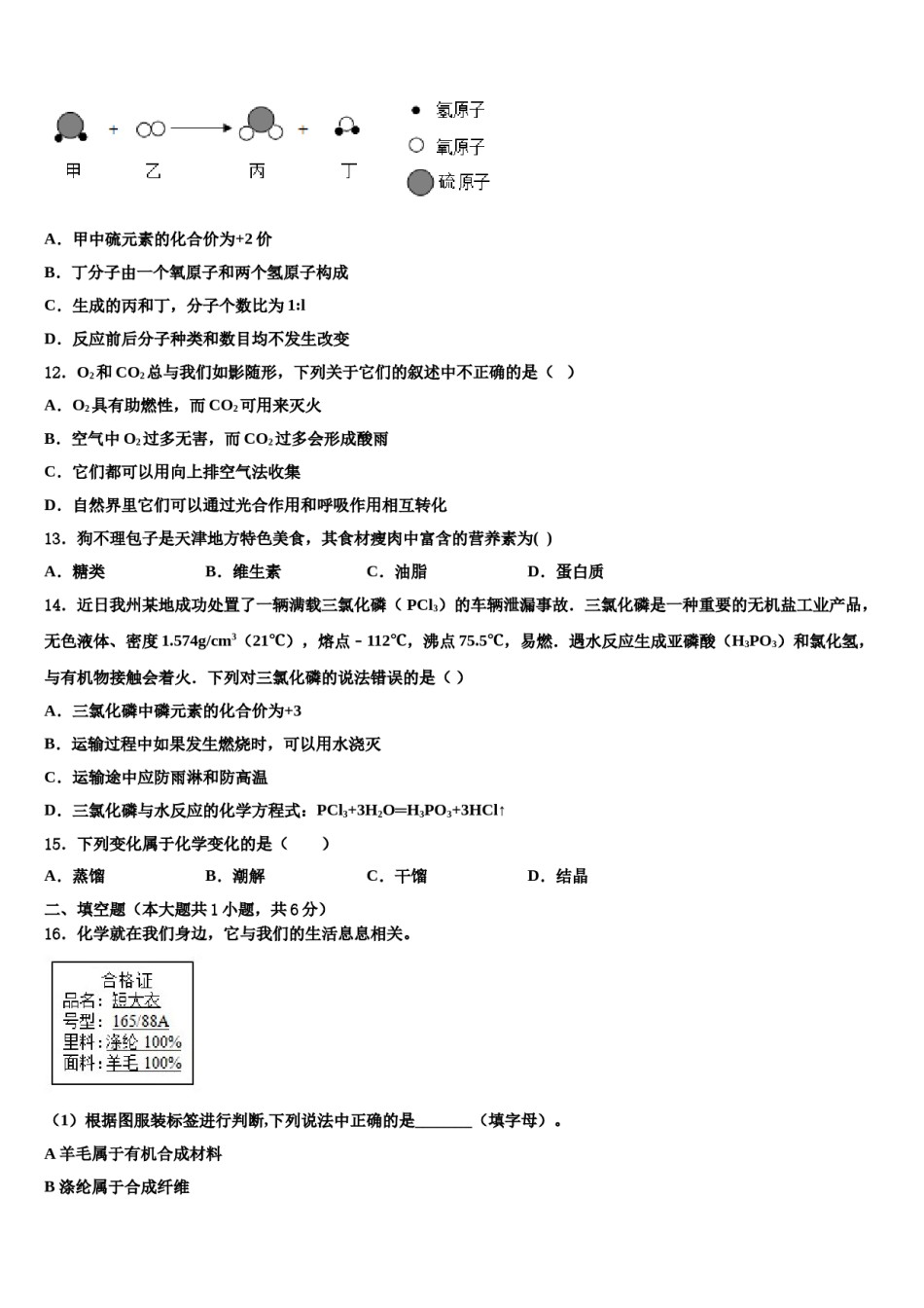
2023-2024学年湖南省长沙市开福区周南中学中考化学仿真试卷注意事项1.考试结束后,请将本试卷和答题卡一并交回.2.答题前,请务必将自己的姓名、准考证号用0.5毫米黑色墨水的签字笔填写在试卷及答题卡的规定位置.3.请认真核对监考员在答题卡上所粘贴的条形码上的姓名、准考证号与本人是否相符.4.作答选择题,必须用2B铅笔将答题卡上对应选项的方框涂满、涂黑;如需改动,请用橡皮擦干净后,再选涂其他答案.作答非选择题,必须用05毫米黑色墨水的签字笔在答题卡上的指定位置作答,在其他位置作答一律无效.5.如需作图,须用2B铅笔绘、写清楚,线条、符号等须加黑、加粗.一、单选题(本大题共15小题,共30分)1.“青山绿水就是金山银山”,良好的生态环境是最普惠的民生福祉。目前计入空气污染指数的项目暂定为:①二氧化硫;②氧气;③一氧化碳;④二氧化氮;⑤二氧化碳;⑥可吸人颗粒物。其中正确的是A.①③④⑥B.①③⑤⑥C.①②③④D.①④⑤⑥2.下列对化学知识的归纳和推理都正确的是()A.置换反应有单质和化合物生成,有单质和化合物生成的反应一定置换反应B.酸能与碱反应生成盐和水,能与酸反成生成盐和水的化合物一定是碱C.活泼金属与酸反应会放出气体,能与酸反应放出气体的一定是活泼金属D.点燃不纯的氢气可能会发生爆炸,点燃可燃性气体前必须验纯3.有四种粒子,其结构示意图如下:()下列说法不正确的是A.表示原子的是①③B.③在化学反应中容易得到电子C.上图四种微粒属于三种元素D.②④微粒化学性质相似4.下列有关“侯氏制碱法”的叙述中,不正确的是A.加热时的稳定性:碳酸钠>碳酸氢钠B.用食盐制纯碱还需要含碳、氧元素的物质C.配制饱和食盐水时,可通过搅拌来提高食盐的溶解度D.向饱和食盐中先通入氨气的作用是使溶液呈碱性,促进二氧化碳的吸收5.用CO2和NH3合成尿素CO(NH2)2是固定和利用CO2的成功范例,其反应的化学方程式为:CO2+2NH3═CO(NH2)2+X,下列说法不正确的是()A.NH3中氮的化合价为-3价B.该反应是充分利用CO2的一种有效途径C.X的化学式是H2OD.参加反应的CO2与NH3的质量比是44:176.下列实验现象描述错误的是A.向硫酸铜溶液中滴加氢氧化钠,生成蓝色沉淀B.向盛有铜粉的试管中滴加稀盐酸,有气泡产生C.在碳酸钠的溶液中滴加无色酚酞试液,溶液变红色D.硫在氧气中燃烧产生蓝紫色火焰,生成有刺激性气味的气体7.归纳是学习化学的重要方法。下列归纳中正确的是A.物质的分类:烧碱、纯碱和熟石灰都属于碱B.结构与性质:由于构成金刚石和石墨的碳原子的结构不同,两者物理性质差异较大C.性质与用途:氧气具有助燃性,常用作火箭燃料D.营养物质:糖类、油脂和蛋白质是人体的三大供能物质8.从物质变化的角度分析,下列变化主要体现物理变化的是A.粮食酿酒B.烟花燃放C.瓷器破碎D.钢铁生锈9.原子是构成物质的基本粒子。下列有关原子的叙述错误的是A.原子在化学变化中能够再分B.原子质量主要集中在原子核上C.原子的质子数等于核电荷数D.原子的体积及在化学变化中的表现是由电子决定10.在这一年的化学学习中,同学们学习了如何从宏观和微观两个角度,在分子和原子的层次上研究物质的组成、构成、性质及变化等知识。下列说法正确的是A.液态物质遇冷凝固为固态物质时分子会静止不动B.离子是带电的原子或原子团,所以带电的微粒一定是离子C.由分子构成的物质在发生化学变化时,分子种类改变,原子种类不变D.与元素化学性质关系最密切的是原子的核外电子数11.已知甲和乙在一定条件下反应生成丙和丁,结合微观示意图.下列结论正确的是A.甲中硫元素的化合价为+2价B.丁分子由一个氧原子和两个氢原子构成C.生成的丙和丁,分子个数比为1:lD.反应前后分子种类和数目均不发生改变12.O2和CO2总与我们如影随形,下列关于它们的叙述中不正确的是()A.O2具有助燃性,而CO2可用来灭火B.空气中O2过多无害,而CO2过多会形成酸雨C.它们都可以用向上排空气法收集D.自然界里它们可以通过光合作用和呼吸作用相互转化13.狗不理包子是天津地方特色美食,其食材瘦肉中富含的营养素为()A.糖类B.维生素C.油脂D.蛋白质14.近日...

1、当您付费下载文档后,您只拥有了使用权限,并不意味着购买了版权,文档只能用于自身使用,不得用于其他商业用途(如 [转卖]进行直接盈利或[编辑后售卖]进行间接盈利)。
2、本站所有内容均由合作方或网友上传,本站不对文档的完整性、权威性及其观点立场正确性做任何保证或承诺!文档内容仅供研究参考,付费前请自行鉴别。
3、如文档内容存在违规,或者侵犯商业秘密、侵犯著作权等,请点击“违规举报”。

碎片内容

2023-2024学年湖南省长沙市开福区周南中学中考化学仿真试卷含解析.doc

确认删除?