电脑桌面
添加内谋知识网--内谋文库,文书,范文下载到电脑桌面
安装后可以在桌面快捷访问

2023-2024学年湖南省长沙市长沙明德中学中考化学对点突破模拟试卷含解析.doc

2023-2024学年湖南省长沙市长沙明德中学中考化学对点突破模拟试卷含解析.doc_第1页
1/11
2023-2024学年湖南省长沙市长沙明德中学中考化学对点突破模拟试卷含解析.doc_第2页
2/11
2023-2024学年湖南省长沙市长沙明德中学中考化学对点突破模拟试卷含解析.doc_第3页
3/11
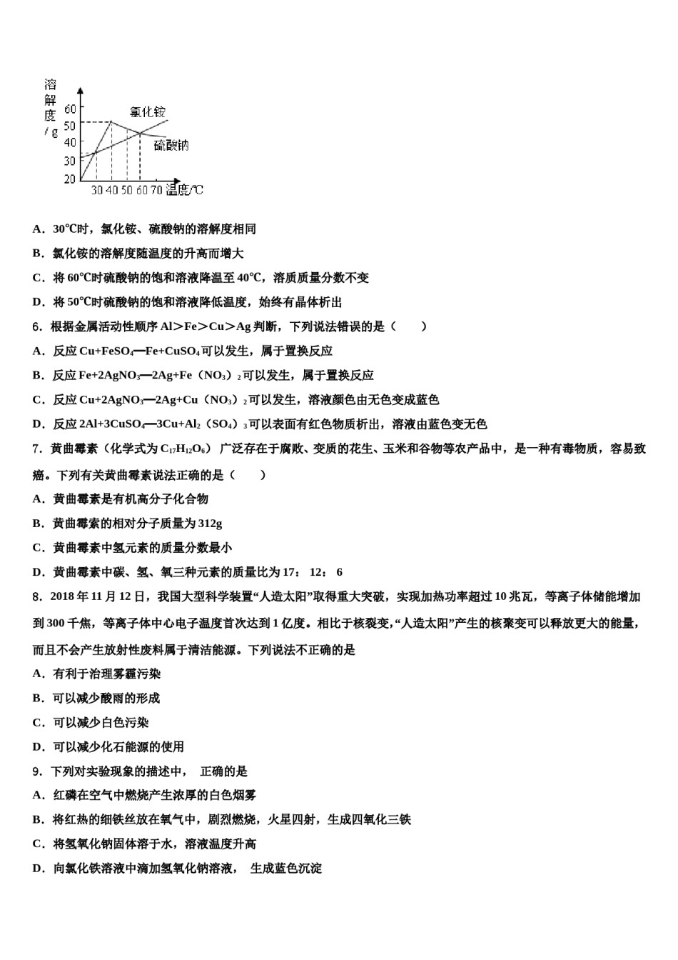
2023-2024学年湖南省长沙市长沙明德中学中考化学对点突破模拟试卷注意事项:1.答卷前,考生务必将自己的姓名、准考证号填写在答题卡上。2.回答选择题时,选出每小题答案后,用铅笔把答题卡上对应题目的答案标号涂黑,如需改动,用橡皮擦干净后,再选涂其它答案标号。回答非选择题时,将答案写在答题卡上,写在本试卷上无效。3.考试结束后,将本试卷和答题卡一并交回。一、单选题(本大题共10小题,共20分)1.科学家已经在实验室中制造出了冰1.这种冰需要在含有大量水源和极高的压强下才能够生成,水分子会整齐排列成排或排成一列非常整齐有规律的冰晶,像是一个立方体的牢笼聚合物。下列说法不正确的是()A.冰1中分子之间的距离比普通冰中的小B.海水在一定条件下可以形成冰1C.冰1中的分子永不停息地运动D.冰1和水的化学性质不完全相同2.下列关于锌、铁、铜的说法错误的是A.均可以导电B.均可以和氧气反应C.均可以和稀盐酸反应D.铁能与硫酸铜溶液的溶质发生置换反应3.下列家庭小实验不能达到预期目的是A.用小木条探究蜡烛各层火焰的温度B.用鸡蛋壳和食醋制二氧化碳C.用一只冷碟子放在烛火上方获得炭黑D.用1L黃豆和1L绿豆混合所得体积小于2L的实验,说明分子间有间隔4.能在pH为11的溶液中大量共存的一组物质是A.K2SO4、NaNO3、NH4ClB.KCl、Na2SO4、Na2CO3C.CaCl2、Na2CO3、AgNO3D.FeCl3、Na2SO4、NaCl5.右图为氯化铵和硫酸钠的溶解度曲线,下列说法中不正确的是A.30℃时,氯化铵、硫酸钠的溶解度相同B.氯化铵的溶解度随温度的升高而增大C.将60℃时硫酸钠的饱和溶液降温至40℃,溶质质量分数不变D.将50℃时硫酸钠的饱和溶液降低温度,始终有晶体析出6.根据金属活动性顺序Al>Fe>Cu>Ag判断,下列说法错误的是()A.反应Cu+FeSO4═Fe+CuSO4可以发生,属于置换反应B.反应Fe+2AgNO3═2Ag+Fe(NO3)2可以发生,属于置换反应C.反应Cu+2AgNO3═2Ag+Cu(NO3)2可以发生,溶液颜色由无色变成蓝色D.反应2Al+3CuSO4═3Cu+Al2(SO4)3可以表面有红色物质析出,溶液由蓝色变无色7.黄曲霉素(化学式为C17H12O6)广泛存在于腐败、变质的花生、玉米和谷物等农产品中,是一种有毒物质,容易致癌。下列有关黄曲霉素说法正确的是()A.黄曲霉素是有机高分子化合物B.黄曲霉索的相对分子质量为312gC.黄曲霉素中氢元素的质量分数最小D.黄曲霉素中碳、氢、氧三种元素的质量比为17:12:68.2018年11月12日,我国大型科学装置“人造太阳”取得重大突破,实现加热功率超过10兆瓦,等离子体储能增加到300千焦,等离子体中心电子温度首次达到1亿度。相比于核裂变,“人造太阳”产生的核聚变可以释放更大的能量,而且不会产生放射性废料属于清洁能源。下列说法不正确的是A.有利于治理雾霾污染B.可以减少酸雨的形成C.可以减少白色污染D.可以减少化石能源的使用9.下列对实验现象的描述中,正确的是A.红磷在空气中燃烧产生浓厚的白色烟雾B.将红热的细铁丝放在氧气中,剧烈燃烧,火星四射,生成四氧化三铁C.将氢氧化钠固体溶于水,溶液温度升高D.向氯化铁溶液中滴加氢氧化钠溶液,生成蓝色沉淀10.下列事实的结论或解释中,不正确的是()A.水受热变成水蒸气后体积变大——受热后水分子之间的间隔变大B.二氧化碳和一氧化碳的化学性质不同——它们的分子结构不同C.做完实验后剩余的药品应放回原试剂瓶中——为避免药品浪费D.原子是化学变化中的最小粒子——在化学变化中原子不能再分二、填空题(本大题共1小题,共4分)11.用化学符号填空:3个氢分子_____;铵根离子_____生石灰中钙元素的化合价_____。烧碱的化学式_____。三、计算题(本大题共1小题,共5分)12.2008年北京奥运会所用的祥云火炬的燃料为丙烷,已知:2.2g丙烷与6.4g氧气充分反应,生成2.2g二氧化碳、xg一氧化碳和3.6g水。试计算丙烷的化学式为________,丙烷中的碳元素的质量和燃烧消耗氧气的质量之比为____________________________。四、简答题(本大题共2小题,共8分)13.碳铵是农业上一种常见的氮肥,如图是包装袋上的文字说明,使用时,施加在农作物根部附近,盖土或用水灌溉,切忌暴晒,它在...

1、当您付费下载文档后,您只拥有了使用权限,并不意味着购买了版权,文档只能用于自身使用,不得用于其他商业用途(如 [转卖]进行直接盈利或[编辑后售卖]进行间接盈利)。
2、本站所有内容均由合作方或网友上传,本站不对文档的完整性、权威性及其观点立场正确性做任何保证或承诺!文档内容仅供研究参考,付费前请自行鉴别。
3、如文档内容存在违规,或者侵犯商业秘密、侵犯著作权等,请点击“违规举报”。

碎片内容

2023-2024学年湖南省长沙市长沙明德中学中考化学对点突破模拟试卷含解析.doc

确认删除?