电脑桌面
添加内谋知识网--内谋文库,文书,范文下载到电脑桌面
安装后可以在桌面快捷访问

2023-2024学年珠海市重点中学中考一模化学试题含解析.doc

2023-2024学年珠海市重点中学中考一模化学试题含解析.doc_第1页
1/12
2023-2024学年珠海市重点中学中考一模化学试题含解析.doc_第2页
2/12
2023-2024学年珠海市重点中学中考一模化学试题含解析.doc_第3页
3/12
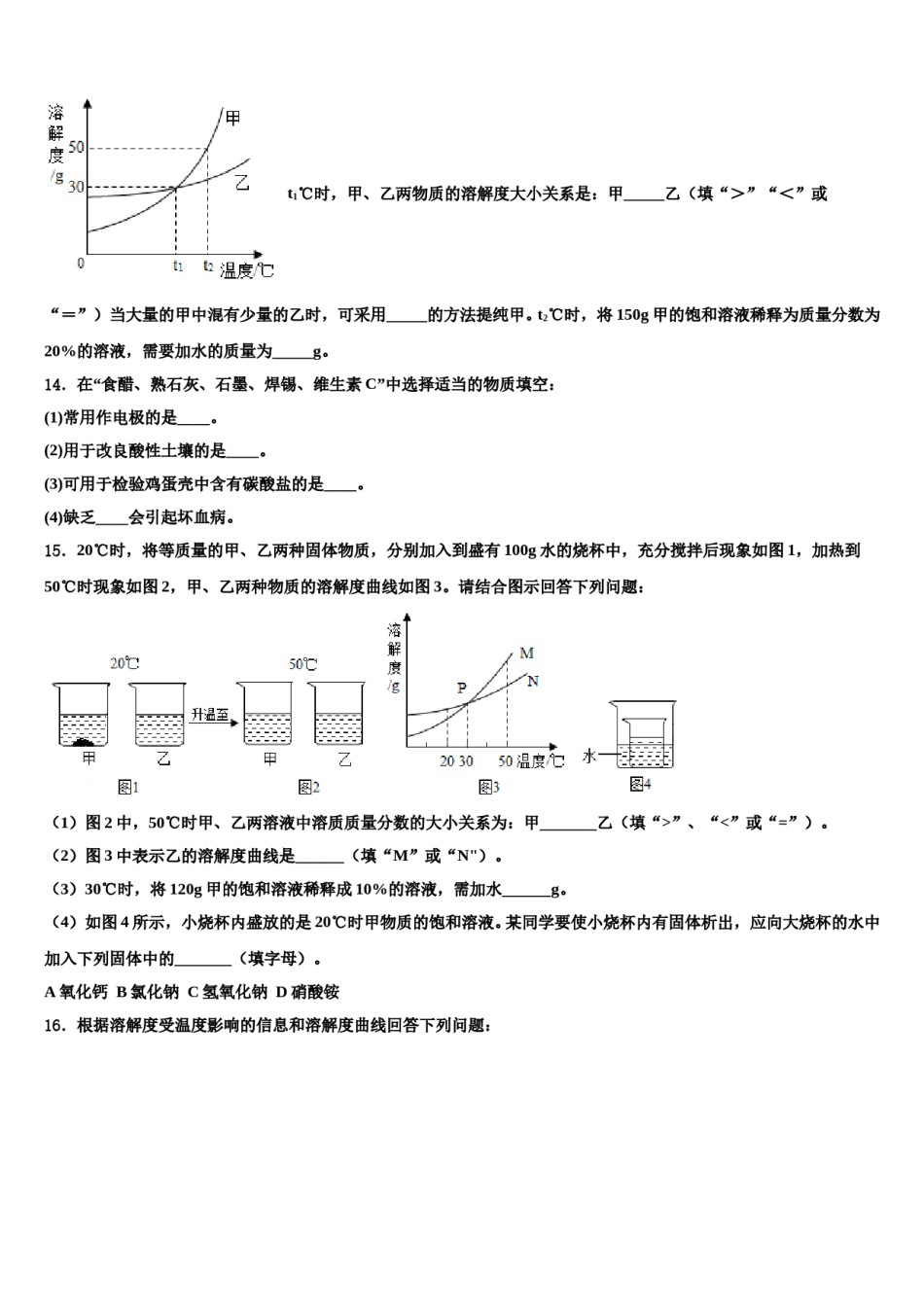
2023-2024学年珠海市重点中学中考一模化学试题注意事项:1.答卷前,考生务必将自己的姓名、准考证号填写在答题卡上。2.回答选择题时,选出每小题答案后,用铅笔把答题卡上对应题目的答案标号涂黑,如需改动,用橡皮擦干净后,再选涂其它答案标号。回答非选择题时,将答案写在答题卡上,写在本试卷上无效。3.考试结束后,将本试卷和答题卡一并交回。一、选择题(本题包括12个小题,每小题3分,共36分.每小题只有一个选项符合题意)1.某学生用量筒量取液体时,将量筒放平,倒入液体,第一次俯视凹液面最低处,读数为20mL;倒出部分液体后,又仰视凹液面的最低处,读数为10mL,该同学实际倒出的液体体积是A.10mLB.大于10mLC.小于10mLD.无法判断2.化学用语是学习化学的重要工具。下列化学用语表示正确的是A.钾元素:KB.氯化铁:FeCl2C.镁离子:Mg+2D.五个一氧化碳分子:5Co3.下列各组依据实验目的设计的实验方案中合理的是()选项实验目的实验操作点燃气体,在火焰上方罩干冷烧杯,观察烧杯内壁A验证可燃性气体中含有H2是否出现液滴B除去NaCl中的Na2SO4加水溶解,再加过量BaCl2溶液后过滤、蒸发、结晶取样加水后滴加无色酚酞溶液,观察溶液颜色是否C检验NaOH是否完全变质变红D鉴别化肥KNO3和NH4Cl取样与熟石灰混合研磨,闻气味A.AB.BC.CD.D4.近两年广泛流传一个民生热词:“舌尖上的安全”。下列做法符合食品安全要求的是A.用福尔马林溶液保鲜食品B.在猪饮料中加入瘦肉精C.制作面包时,加入少量小苏打D.用工业酒精勾兑饮用白酒5.我国的下列传统工艺制作过程中,主要发生化学变化的是A.传统剪纸B.玉石雕刻C.中国刺绣D.湿法冶金6.下列物质中,属于氧化物的是A.铁B.空气C.水D.食盐7.下列各组物质反应后,溶液质量减少的是()A.氨气通入稀硫酸中B.二氧化碳通入过量石灰水中C.铁粉加入到稀硫酸中D.锌粒加入到硫酸铜溶液中8.下列典故中,从物质变化的角度分析,主要体现化学变化的是A.司马光砸缸B.凿壁偷光C.曾青遇铁化为铜D.铁杵磨成针9.类比推理是化学学习中常用的思维方法。下列类比推理说法正确的个数是()①化学反应通常伴有能量变化,所以有能量变化的一定是化学变化②有机物是含有碳元素的化合物,所以含碳元素的化合物一定是有机物③复分解反应中元素的化合价不变,所以化合价不变的反应一定是复分解反应④燃烧需要氧气,所以有氧气参加的化学反应都是燃烧反应A.3个B.2个C.1个D.0个10.下列物品所使用的材料中,不属于有机合成材料的是()A.尼龙绳子B.汽车轮胎C.陶瓷花盘D.塑料水杯11.下列变化属于化学变化的是()A.小麦磨面B.水果榨汁C.冰雪融化D.煤气中毒12.危险化学品要在包装标签上印警示性标志。酒精是一种危险物品,属于()A.B.C.D.二、填空题(本题包括4个小题,每小题7分,共28分)13.如图是甲、乙两种固体物质的溶解度曲线,根据图回答下列问题:t1℃时,甲、乙两物质的溶解度大小关系是:甲_____乙(填“>”“<”或“=”)当大量的甲中混有少量的乙时,可采用_____的方法提纯甲。t2℃时,将150g甲的饱和溶液稀释为质量分数为20%的溶液,需要加水的质量为_____g。14.在“食醋、熟石灰、石墨、焊锡、维生素C”中选择适当的物质填空:(1)常用作电极的是____。(2)用于改良酸性土壤的是____。(3)可用于检验鸡蛋壳中含有碳酸盐的是____。(4)缺乏____会引起坏血病。15.20℃时,将等质量的甲、乙两种固体物质,分别加入到盛有100g水的烧杯中,充分搅拌后现象如图1,加热到50℃时现象如图2,甲、乙两种物质的溶解度曲线如图3。请结合图示回答下列问题:(1)图2中,50℃时甲、乙两溶液中溶质质量分数的大小关系为:甲_______乙(填“>”、“<”或“=”)。(2)图3中表示乙的溶解度曲线是______(填“M”或“N")。(3)30℃时,将120g甲的饱和溶液稀释成10%的溶液,需加水______g。(4)如图4所示,小烧杯内盛放的是20℃时甲物质的饱和溶液。某同学要使小烧杯内有固体析出,应向大烧杯的水中加入下列固体中的_______(填字母)。A氧化钙B氯化钠C氢氧化钠D硝酸铵16.根据溶解度受温度影响的信息和溶解度曲...

1、当您付费下载文档后,您只拥有了使用权限,并不意味着购买了版权,文档只能用于自身使用,不得用于其他商业用途(如 [转卖]进行直接盈利或[编辑后售卖]进行间接盈利)。
2、本站所有内容均由合作方或网友上传,本站不对文档的完整性、权威性及其观点立场正确性做任何保证或承诺!文档内容仅供研究参考,付费前请自行鉴别。
3、如文档内容存在违规,或者侵犯商业秘密、侵犯著作权等,请点击“违规举报”。

碎片内容

2023-2024学年珠海市重点中学中考一模化学试题含解析.doc

确认删除?