电脑桌面
添加内谋知识网--内谋文库,文书,范文下载到电脑桌面
安装后可以在桌面快捷访问

2023-2024学年甘肃省定西市渭源县重点中学初中化学毕业考试模拟冲刺卷含解析.doc

2023-2024学年甘肃省定西市渭源县重点中学初中化学毕业考试模拟冲刺卷含解析.doc_第1页
1/12
2023-2024学年甘肃省定西市渭源县重点中学初中化学毕业考试模拟冲刺卷含解析.doc_第2页
2/12
2023-2024学年甘肃省定西市渭源县重点中学初中化学毕业考试模拟冲刺卷含解析.doc_第3页
3/12
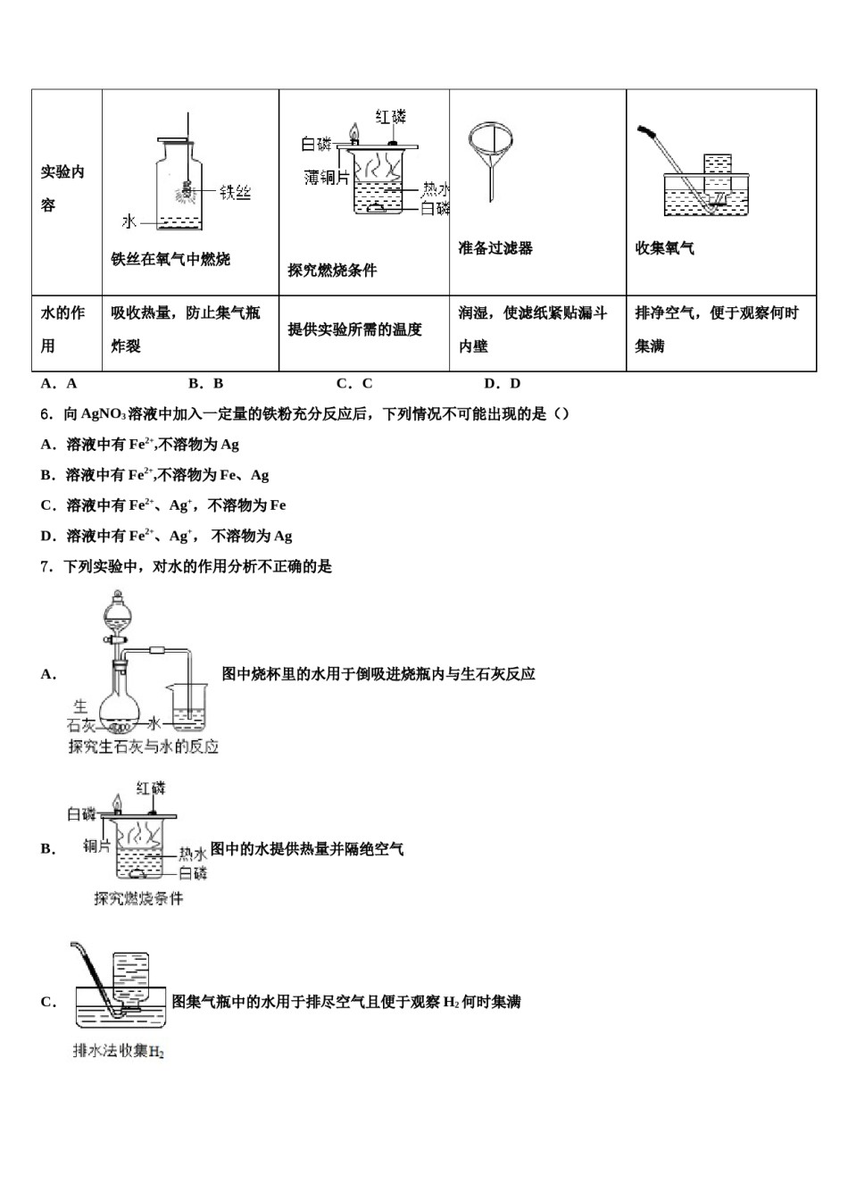
2023-2024学年甘肃省定西市渭源县重点中学初中化学毕业考试模拟冲刺卷请考生注意:1.请用2B铅笔将选择题答案涂填在答题纸相应位置上,请用0.5毫米及以上黑色字迹的钢笔或签字笔将主观题的答案写在答题纸相应的答题区内。写在试题卷、草稿纸上均无效。2.答题前,认真阅读答题纸上的《注意事项》,按规定答题。一、单选题(本大题共10小题,共20分)1.下列反应的化学方程式书写错误的是A.铁丝伸入稀盐酸中:2Fe+6HCl=2FeCl3+3H2↑B.硝酸银溶液与盐酸混合:AgNO3+HCl=AgCl↓+HNO3C.二氧化碳通入石灰水中:CO2+Ca(OH)2=CaCO3↓+H2OD.氢氧化钡溶液与稀硫酸混合:Ba(OH)2+H2SO4=BaSO4↓+2H2O2.豆腐是正宗的中国国粹。食用豆腐能获得人体所需要的多种氨基酸,其中含量最多的是亮氨酸(化学式C6H13NO2)。下列有关亮氨酸的说法错误的是A.由四种元素组成B.一个分子由22个原子构成C.碳、氢、氮元素质量比是6:13:1D.属于有机化合物3.携手“六城”同创,共建山青水绿、天蓝地净的美丽恩施.从化学的视角你认为下列不符合该主题的是()A.绿化、亮化、美化环境B.必要时对私家车限行C.开发和利用新能源D.生活污水直排江河4.除去下列物质中所含杂质(括号内为杂质)的实验,能达到目的的是A.NaOH(Na2CO3):加入适量稀盐酸B.CO(CO2):通过装有浓硫酸的洗气瓶C.CuO(C):在空气中充分灼烧D.MgSO4(Na2SO4):溶解,过滤5.很多化学实验都要用到水,下列实验中对水的作用解释不正确的是()ABCD实验内容铁丝在氧气中燃烧准备过滤器收集氧气探究燃烧条件排净空气,便于观察何时集满水的作吸收热量,防止集气瓶提供实验所需的温度润湿,使滤纸紧贴漏斗用炸裂内壁A.AB.BC.CD.D6.向AgNO3溶液中加入一定量的铁粉充分反应后,下列情况不可能出现的是()A.溶液中有Fe2+,不溶物为AgB.溶液中有Fe2+,不溶物为Fe、AgC.溶液中有Fe2+、Ag+,不溶物为FeD.溶液中有Fe2+、Ag+,不溶物为Ag7.下列实验中,对水的作用分析不正确的是A.图中烧杯里的水用于倒吸进烧瓶内与生石灰反应B.图中的水提供热量并隔绝空气C.图集气瓶中的水用于排尽空气且便于观察H2何时集满D.图中的水用于防止熔融物炸裂集气瓶8.美丽中国,幸福高新。为了改善高新区辖区内的居住环境,以下举措涉及化学变化的是()A.主要道路铺设沥青B.生活污水集中处理C.垃圾分类回收D.夜景亮化工程称量药品9.下列实验操作正确的是()A.检查装置气密性B.C.稀释浓硫酸D.量取液体10.6月5日为世界环境日,今年的世界环境日由我国主办,主场活动将在杭州举行。今年世界环境日聚焦“空气污染”主题。下列关于空气的说法正确的是A.氧气能支持燃烧,可作燃料B.氮气化学性质不活泼,可用于食品防腐C.稀有气体没有任何用途D.空气污染指数越大,空气质量越好二、填空题(本大题共1小题,共4分)11.酸碱反应与人们的日常生活和生产有密切的关系.由于人的胃里有_____,因此胃液分泌过多会引起胃病,服用含用氢氧化铝的药物可缓解病痛.其治疗的化学原理为(用化学方程式表示)_____.做馒头发酵面团时,会产生乳酸等有机酸,蒸馒头前需加进适量的纯碱或小苏打等碱性物质,它们相互作用产生了_____气体(填化学式),使蒸出的馒头疏松多孔;若加入的碱性物质过多,可向面团或蒸锅中滴加少许含_____(填化学式)的酸性调味料,否则蒸出的馒头会变涩,颜色发黄.未成熟的水果大多具有涩味,这是因为水果有鞣酸.脱涩的方法之一是:先用少量的水将生石灰化成石灰乳,该变化的化学方程式是_____,然后把它用清水稀释,取上层清液,浸泡水果5至多天即可除去涩味.人被昆虫叮咬后皮肤红肿起泡,这是由于昆虫在皮肤内注入了少量甲酸所致.把少许下表所列的生活常用品_____或_____(填编号)涂在被咬的皮肤上,痛痒便会消失.ABCD物质肥皂水食醋牙膏食盐水pH10397(5)请你再举出一种生产、生活中常见的利用酸碱的例子_____.三、计算题(本大题共1小题,共5分)12.玫瑰花中含有香茅醇、橙花醇和丁香油酚等物质,请计算:丁香油酚(C10H12O2)的相对分子质量为________;丁香油酚中碳、氢、氧三种元素的质量比________;丁香油酚...

1、当您付费下载文档后,您只拥有了使用权限,并不意味着购买了版权,文档只能用于自身使用,不得用于其他商业用途(如 [转卖]进行直接盈利或[编辑后售卖]进行间接盈利)。
2、本站所有内容均由合作方或网友上传,本站不对文档的完整性、权威性及其观点立场正确性做任何保证或承诺!文档内容仅供研究参考,付费前请自行鉴别。
3、如文档内容存在违规,或者侵犯商业秘密、侵犯著作权等,请点击“违规举报”。

碎片内容

2023-2024学年甘肃省定西市渭源县重点中学初中化学毕业考试模拟冲刺卷含解析.doc

确认删除?