电脑桌面
添加内谋知识网--内谋文库,文书,范文下载到电脑桌面
安装后可以在桌面快捷访问

2023-2024学年甘肃省平凉崆峒区重点达标名校中考化学考前最后一卷含解析.doc

2023-2024学年甘肃省平凉崆峒区重点达标名校中考化学考前最后一卷含解析.doc_第1页
1/10
2023-2024学年甘肃省平凉崆峒区重点达标名校中考化学考前最后一卷含解析.doc_第2页
2/10
2023-2024学年甘肃省平凉崆峒区重点达标名校中考化学考前最后一卷含解析.doc_第3页
3/10
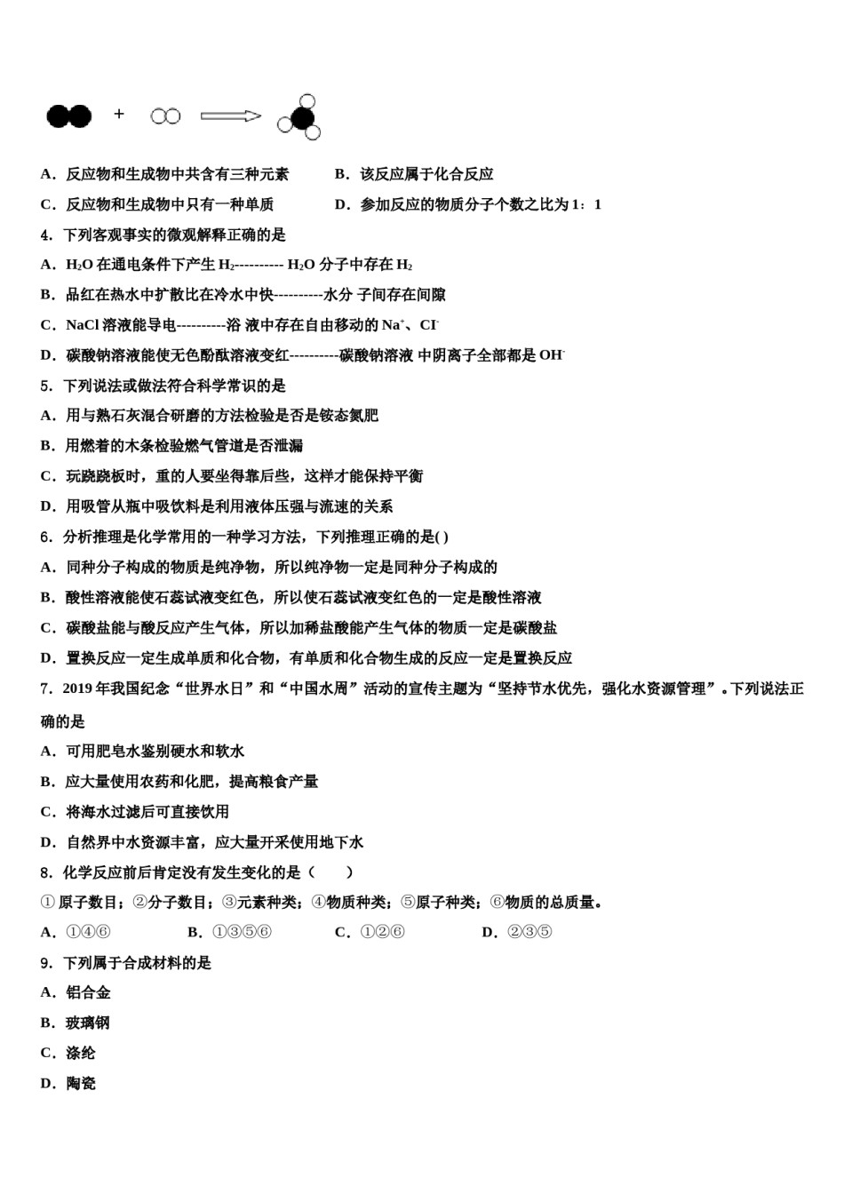
2023-2024学年甘肃省平凉崆峒区重点达标名校中考化学考前最后一卷考生须知:1.全卷分选择题和非选择题两部分,全部在答题纸上作答。选择题必须用2B铅笔填涂;非选择题的答案必须用黑色字迹的钢笔或答字笔写在“答题纸”相应位置上。2.请用黑色字迹的钢笔或答字笔在“答题纸”上先填写姓名和准考证号。3.保持卡面清洁,不要折叠,不要弄破、弄皱,在草稿纸、试题卷上答题无效。一、单选题(本大题共10小题,共20分)1.如图是a、b、c三种固体的溶解度曲线,下列说法正确的是A.t1°C时,a、c两物质的溶液中都溶解了20g溶质B.t1°C时,c溶液升温至t2°C会析出晶体C.t1°C时,b物质的饱和溶液升温至t2°C时仍然饱和D.t2°C时,等质量的三种物质的饱和溶液降温到t1°C,溶质的质量分数大小关系为:b>a>c2.如图是水的电解实验装置图,关于该实验的说法不正确的是()A.该实验的主要目的是验证水的组成B.水电解产生的氢气和氧气的质量比是2:1C.试管1中的气体能使带火星的木条复燃D.电解水的化学方程式是2H2O2H2↑+O2↑3.以下是某化学反应的微观示意图(、)分别表示不同元素的原子,下列对图示反应的理解中,正确的是()A.反应物和生成物中共含有三种元素B.该反应属于化合反应C.反应物和生成物中只有一种单质D.参加反应的物质分子个数之比为1:14.下列客观事实的微观解释正确的是A.H2O在通电条件下产生H2----------H2O分子中存在H2B.品红在热水中扩散比在冷水中快----------水分子间存在间隙C.NaCl溶液能导电----------浴液中存在自由移动的Na+、CI-D.碳酸钠溶液能使无色酚酞溶液变红----------碳酸钠溶液中阴离子全部都是OH-5.下列说法或做法符合科学常识的是A.用与熟石灰混合研磨的方法检验是否是铵态氮肥B.用燃着的木条检验燃气管道是否泄漏C.玩跷跷板时,重的人要坐得靠后些,这样才能保持平衡D.用吸管从瓶中吸饮料是利用液体压强与流速的关系6.分析推理是化学常用的一种学习方法,下列推理正确的是()A.同种分子构成的物质是纯净物,所以纯净物一定是同种分子构成的B.酸性溶液能使石蕊试液变红色,所以使石蕊试液变红色的一定是酸性溶液C.碳酸盐能与酸反应产生气体,所以加稀盐酸能产生气体的物质一定是碳酸盐D.置换反应一定生成单质和化合物,有单质和化合物生成的反应一定是置换反应7.2019年我国纪念“世界水日”和“中国水周”活动的宣传主题为“坚持节水优先,强化水资源管理”。下列说法正确的是A.可用肥皂水鉴别硬水和软水B.应大量使用农药和化肥,提高粮食产量C.将海水过滤后可直接饮用D.自然界中水资源丰富,应大量开采使用地下水8.化学反应前后肯定没有发生变化的是()①原子数目;②分子数目;③元素种类;④物质种类;⑤原子种类;⑥物质的总质量。A.①④⑥B.①③⑤⑥C.①②⑥D.②③⑤9.下列属于合成材料的是A.铝合金B.玻璃钢C.涤纶D.陶瓷10.在氯化钡溶液中滴加某种溶液,生成白色沉淀。有关说法错误的是()A.滴入的可能是硝酸盐溶液B.反应后溶液可能呈酸性C.白色沉淀可能溶于盐酸D.该反应可能是中和反应二、填空题(本大题共1小题,共4分)11.化学与我们的生活息息相关。铁锅清洗后要擦干放置,可以减少与___________的接触,防止生锈。生活中常用洗涤剂除去油污,是因为洗涤剂具有_____________功能。鸡蛋、瘦肉、豆腐等食物为人体提供的主要营养素是_____________。化石燃料包括__________、石油、天然气等,它们都是________(填“可再生”或“不可再生”)能源。三、计算题(本大题共1小题,共5分)12.实验室有一包混有少量氯化钠的纯碱样品,为了测定该纯碱样品中碳酸钠质量分数,实验如下:已知:Na2CO3+2HCl=2NaCl+H2O+CO2↑该反应中生成二氧化碳气体质量______。该纯碱样品中碳酸钠质量分数______。四、简答题(本大题共2小题,共8分)13.科学家设想利用太阳能加热器“捕捉CO2”“释放CO2”,实现碳循环,如图所示:步骤1的化学方程式为______。为确定步骤2中的碳酸钙是否完全分解,设计的实验步骤为:取少量固体于试管中,滴加过量_______溶液,若观察到试管内______,则分解不完全。CO2是宝贵的碳氧资...

1、当您付费下载文档后,您只拥有了使用权限,并不意味着购买了版权,文档只能用于自身使用,不得用于其他商业用途(如 [转卖]进行直接盈利或[编辑后售卖]进行间接盈利)。
2、本站所有内容均由合作方或网友上传,本站不对文档的完整性、权威性及其观点立场正确性做任何保证或承诺!文档内容仅供研究参考,付费前请自行鉴别。
3、如文档内容存在违规,或者侵犯商业秘密、侵犯著作权等,请点击“违规举报”。

碎片内容

2023-2024学年甘肃省平凉崆峒区重点达标名校中考化学考前最后一卷含解析.doc

确认删除?