电脑桌面
添加内谋知识网--内谋文库,文书,范文下载到电脑桌面
安装后可以在桌面快捷访问

2023-2024学年石狮七中学中考冲刺卷化学试题含解析.doc

2023-2024学年石狮七中学中考冲刺卷化学试题含解析.doc_第1页
1/11
2023-2024学年石狮七中学中考冲刺卷化学试题含解析.doc_第2页
2/11
2023-2024学年石狮七中学中考冲刺卷化学试题含解析.doc_第3页
3/11
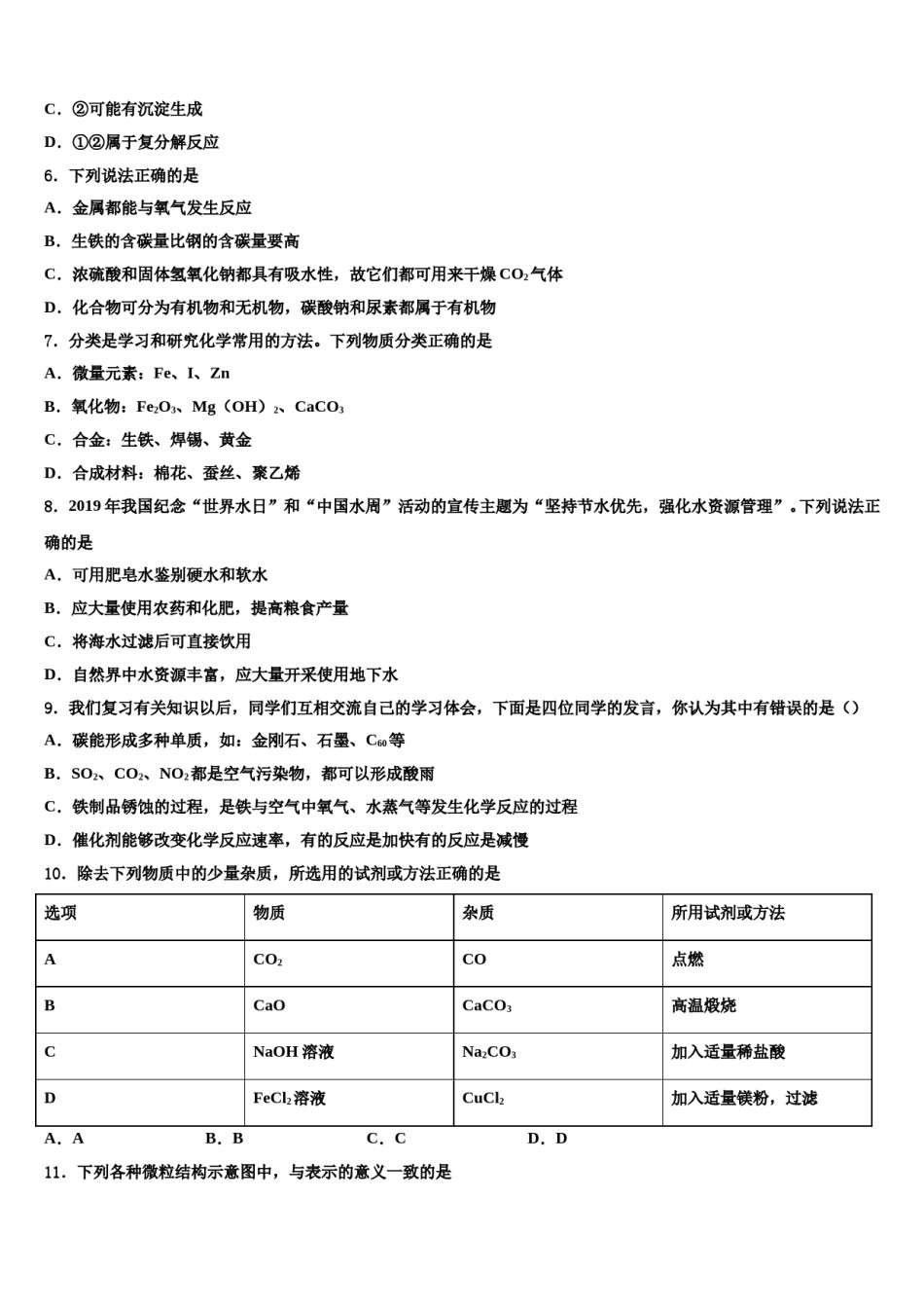
2023-2024学年石狮七中学中考冲刺卷化学试题考生请注意:1.答题前请将考场、试室号、座位号、考生号、姓名写在试卷密封线内,不得在试卷上作任何标记。2.第一部分选择题每小题选出答案后,需将答案写在试卷指定的括号内,第二部分非选择题答案写在试卷题目指定的位置上。3.考生必须保证答题卡的整洁。考试结束后,请将本试卷和答题卡一并交回。一、单选题(本大题共15小题,共30分)1.日常生活中,区别下列各组物质的方法(括号内是方法),错误的是()A.面粉和小苏打(加水振荡)B.白酒和白醋(看眼色)C.食盐和味道(尝味道)D.棉织衫和羊毛衫(抽丝灼烧,闻气味)2.我国自主研发的抗肿瘤新药西达苯胺(化学式是C22H19FN4O2,相对分子质量为390.4),填补了我国T细胞淋巴瘤新药的空白。下列说法不正确的是A.西达苯胺由五种元素组成B.西达苯胺不属于氧化物C.一个西达苯胺分子的质量是390.4gD.一个西达苯胺分子由48个原子构成3.下列做法错误的是A.燃放烟花爆竹时,远离人群和可燃物B.天然气泄漏,立即关闭阀门并开窗通风C.不慎碰倒燃着的酒精灯,立即用湿布盖灭D.正在使用的家用电器着火,立即用水浇灭4.推理是化学常用的方法。以下推理正确的是A.单质中只含一种元素,所以含有一种元素的物质一定是单质。B.酸中都含有氢元素,所以含有氢元素的化合物一定是酸。C.碱性溶液的pH大于7,所以pH大于7的溶液一定呈碱性。D.中和反应生成了盐和水,所以生成盐和水的反应一定是中和反应。5.下图物质经-步反应转化的两种途径,相关说法正确的是A.氧化物为SO2B.X只能是硫酸C.②可能有沉淀生成D.①②属于复分解反应6.下列说法正确的是A.金属都能与氧气发生反应B.生铁的含碳量比钢的含碳量要高C.浓硫酸和固体氢氧化钠都具有吸水性,故它们都可用来干燥CO2气体D.化合物可分为有机物和无机物,碳酸钠和尿素都属于有机物7.分类是学习和研究化学常用的方法。下列物质分类正确的是A.微量元素:Fe、I、ZnB.氧化物:Fe2O3、Mg(OH)2、CaCO3C.合金:生铁、焊锡、黄金D.合成材料:棉花、蚕丝、聚乙烯8.2019年我国纪念“世界水日”和“中国水周”活动的宣传主题为“坚持节水优先,强化水资源管理”。下列说法正确的是A.可用肥皂水鉴别硬水和软水B.应大量使用农药和化肥,提高粮食产量C.将海水过滤后可直接饮用D.自然界中水资源丰富,应大量开采使用地下水9.我们复习有关知识以后,同学们互相交流自己的学习体会,下面是四位同学的发言,你认为其中有错误的是()A.碳能形成多种单质,如:金刚石、石墨、C60等B.SO2、CO2、NO2都是空气污染物,都可以形成酸雨C.铁制品锈蚀的过程,是铁与空气中氧气、水蒸气等发生化学反应的过程D.催化剂能够改变化学反应速率,有的反应是加快有的反应是减慢10.除去下列物质中的少量杂质,所选用的试剂或方法正确的是选项物质杂质所用试剂或方法ACO2CO点燃BCaOCaCO3高温煅烧CNaOH溶液Na2CO3加入适量稀盐酸DFeCl2溶液CuCl2加入适量镁粉,过滤A.AB.BC.CD.D11.下列各种微粒结构示意图中,与表示的意义一致的是A.都属于阳离子:B.都属于阴离子:C.属于同一种元素:D.属于同一种原子:12.下表是高氯酸钾在不同温度时的溶解度。下列说法正确的是温度/°C20406080溶解度/g1.683.737.313.4A.高氯酸钾易溶于水B.40°C时,将5g高氯酸钾溶于100g水中可得到105g溶液C.80°C的高氯酸钾饱和溶液冷却至40°C有结晶现象D.60°C时可得到11.7%的高氯酸钾水溶液13.下列物质中由分子构成的是A.铜B.石墨C.氨气D.氯化钠14.3Cl2+6NaOH5NaCl+X+3H2O的反应中,X的化学式是A.O2B.NaClOC.HClD.NaClO315.Ca(HCO3)2CaCO3+CO2+H2O,是石灰岩溶洞形成的主要反应。将1molCa(HCO3)2加热t2秒时停止加热。如图表示0→t2秒过程中固体的物质的量随时间变化情况(该过程的CaCO3不分解)。说法错误的是()A.0→t2反应阶段,固体a、b的物质的量不变B.0→t2反应阶段,固体a、b的质量变小C.a、b两点固体中钙元素物质的量一定相等D.固体a、b中所含碳元素物质的量的比值一定为2:1二、填空题(本大题共1小题,共6分)16.如图是a、b...

1、当您付费下载文档后,您只拥有了使用权限,并不意味着购买了版权,文档只能用于自身使用,不得用于其他商业用途(如 [转卖]进行直接盈利或[编辑后售卖]进行间接盈利)。
2、本站所有内容均由合作方或网友上传,本站不对文档的完整性、权威性及其观点立场正确性做任何保证或承诺!文档内容仅供研究参考,付费前请自行鉴别。
3、如文档内容存在违规,或者侵犯商业秘密、侵犯著作权等,请点击“违规举报”。

碎片内容

2023-2024学年石狮七中学中考冲刺卷化学试题含解析.doc

确认删除?