电脑桌面
添加内谋知识网--内谋文库,文书,范文下载到电脑桌面
安装后可以在桌面快捷访问

2023-2024学年福建省厦门市湖里实验中学中考化学猜题卷含解析.doc

2023-2024学年福建省厦门市湖里实验中学中考化学猜题卷含解析.doc_第1页
1/13
2023-2024学年福建省厦门市湖里实验中学中考化学猜题卷含解析.doc_第2页
2/13
2023-2024学年福建省厦门市湖里实验中学中考化学猜题卷含解析.doc_第3页
3/13
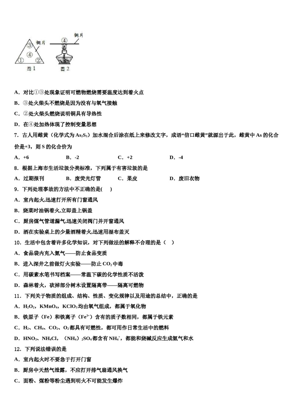
2023-2024学年福建省厦门市湖里实验中学中考化学猜题卷注意事项1.考试结束后,请将本试卷和答题卡一并交回.2.答题前,请务必将自己的姓名、准考证号用0.5毫米黑色墨水的签字笔填写在试卷及答题卡的规定位置.3.请认真核对监考员在答题卡上所粘贴的条形码上的姓名、准考证号与本人是否相符.4.作答选择题,必须用2B铅笔将答题卡上对应选项的方框涂满、涂黑;如需改动,请用橡皮擦干净后,再选涂其他答案.作答非选择题,必须用05毫米黑色墨水的签字笔在答题卡上的指定位置作答,在其他位置作答一律无效.5.如需作图,须用2B铅笔绘、写清楚,线条、符号等须加黑、加粗.一、单选题(本大题共15小题,共30分)1.2017年5月3日,岳阳市南湖新区龙山管理处整治龙山景区露天烧烤、大排档攻坚行动正式开始。当天共拆除广告牌150多处、烧烤台1000余处近900平方米。这样做的目的是:()A.减少由于大量油烟尘污染、影响空气质量B.有效预防景区森林火灾C.排除食品安全隐患D.以上三者都是2.下列图示中的“错误实验操作”与图下面对应的“可能产生的后果”不一致的是()A.液体喷出B.污染试剂C.酒精溅出D.读数偏大3.下列四个图象不能正确反映对应变化关系的是()A.向一定量的氧化铜粉末中逐渐加入稀硫酸至过量B.向等质量的镁粉和铁粉中分别逐滴加入同浓度的稀盐酸至过量C.在饱和石灰水中加入少量生石灰D.在密闭容器中用红磷测定空气中氧气的含量4.我国航天技术迅猛发展。空间站里涉及反应:H2与CO2反应生成H2O和CH4,该反应的微观示意图如下。下列有关叙述错误的是A.该反应不属于置换反应B.反应前后分子数目没有增减C.反应前后元素种类不变D.反应前后原子质量没有改变5.下列有关空气的说法,正确的是()A.稀有气体在空气中的体积分数为0.03%B.空气中含量最多的物质是氧气C.可直接从空气中分离出用作清洁燃料的氢气D.空气中含有氮气、氧气、二氧化碳等分子6.如图为探究可燃物燃烧条件的俯视示意图。①处为木炭,②③处为火柴头(其中③处火柴头用细沙盖住)。用酒精灯从铜片下方对准中心④处进行加热(如图2,夹持仪器略去),一段时间后,只有②处火柴头燃烧。下列说法不正确的是A.对比①③处现象证明可燃物燃烧需要温度达到着火点B.③处火柴头不燃烧是因为没有与氧气接触C.②处火柴头燃烧说明铜具有导热性D.在④处加热体现了控制变量思想7.古人用雌黄(化学式为As2S3)加水混合后涂在纸上来修改文字,成语“信口雌黄”就源出于此,雌黄中As的化合价是+3,则S的化合价为A.+6B.-2C.+2D.-48.根据上海市生活垃圾分类标准,下列属于有害垃圾的是A.过期报刊B.废荧光灯管C.果皮D.废旧衣物9.下列处理事故的方法中不正确的是()A.室内起火,迅速打开所有门窗通风B.烧菜时油锅着火,立即盖上锅盖C.厨房煤气管道漏气,迅速关闭阀门并开窗通风D.洒在实验桌上的少量酒精着火,迅速用湿布盖灭10.生活中包含着许多化学知识,对下列做法的解释不合理的是()A.食品袋内充入氮气——防止食品变质B.进入深井之前做灯火实验——防止CO2中毒C.用碳素水笔书写档案——常温下碳的化学性质不活泼D.森林着火,砍掉部分树木设置隔离带——隔离可燃物11.下列关于物质的组成、结构、性质、变化规律以及用途的总结中,正确的是A.H2O2,KMnO4,KClO3均由氧气组成,都属于氧化物B.铁原子(Fe)和铁离子(Fe3+)含有的质子数相同,都属于铁元素C.H2、CH4、CO2、O2都具有可燃性,都可用作日常生活中的燃料D.HNO3、NH4Cl,(NH4)2SO4都含有NH4+,都能和烧碱反应生成氨气和水12.下列说法错误的是A.室内起火时不要急于打开门窗B.厨房中天然气泄露,不应打开排气扇通风换气C.面粉、煤粉等粉尘遇到明火不可能发生爆炸D.室内着火时,可用湿毛巾捂住口鼻,沿墙壁逃离着火区13.下列操作正确的是A.胶头滴管的使用B.试管夹套入试管C.熄灭酒精灯D.液体药品的取用14.下列人体所必需的元素中,缺乏会引起贫血的是A.铁B.钙C.碘D.锌15.下列实验现象叙述错误的是B.木炭在氧气中燃烧生成二氧化碳气体A.铁丝在氧气中燃烧火星四射C.硫在空气中燃烧发出淡蓝色的火焰...

1、当您付费下载文档后,您只拥有了使用权限,并不意味着购买了版权,文档只能用于自身使用,不得用于其他商业用途(如 [转卖]进行直接盈利或[编辑后售卖]进行间接盈利)。
2、本站所有内容均由合作方或网友上传,本站不对文档的完整性、权威性及其观点立场正确性做任何保证或承诺!文档内容仅供研究参考,付费前请自行鉴别。
3、如文档内容存在违规,或者侵犯商业秘密、侵犯著作权等,请点击“违规举报”。

碎片内容

2023-2024学年福建省厦门市湖里实验中学中考化学猜题卷含解析.doc

确认删除?