电脑桌面
添加内谋知识网--内谋文库,文书,范文下载到电脑桌面
安装后可以在桌面快捷访问

2023-2024学年福建省建阳市东片达标名校中考化学模拟精编试卷含解析.doc

2023-2024学年福建省建阳市东片达标名校中考化学模拟精编试卷含解析.doc_第1页
1/11
2023-2024学年福建省建阳市东片达标名校中考化学模拟精编试卷含解析.doc_第2页
2/11
2023-2024学年福建省建阳市东片达标名校中考化学模拟精编试卷含解析.doc_第3页
3/11
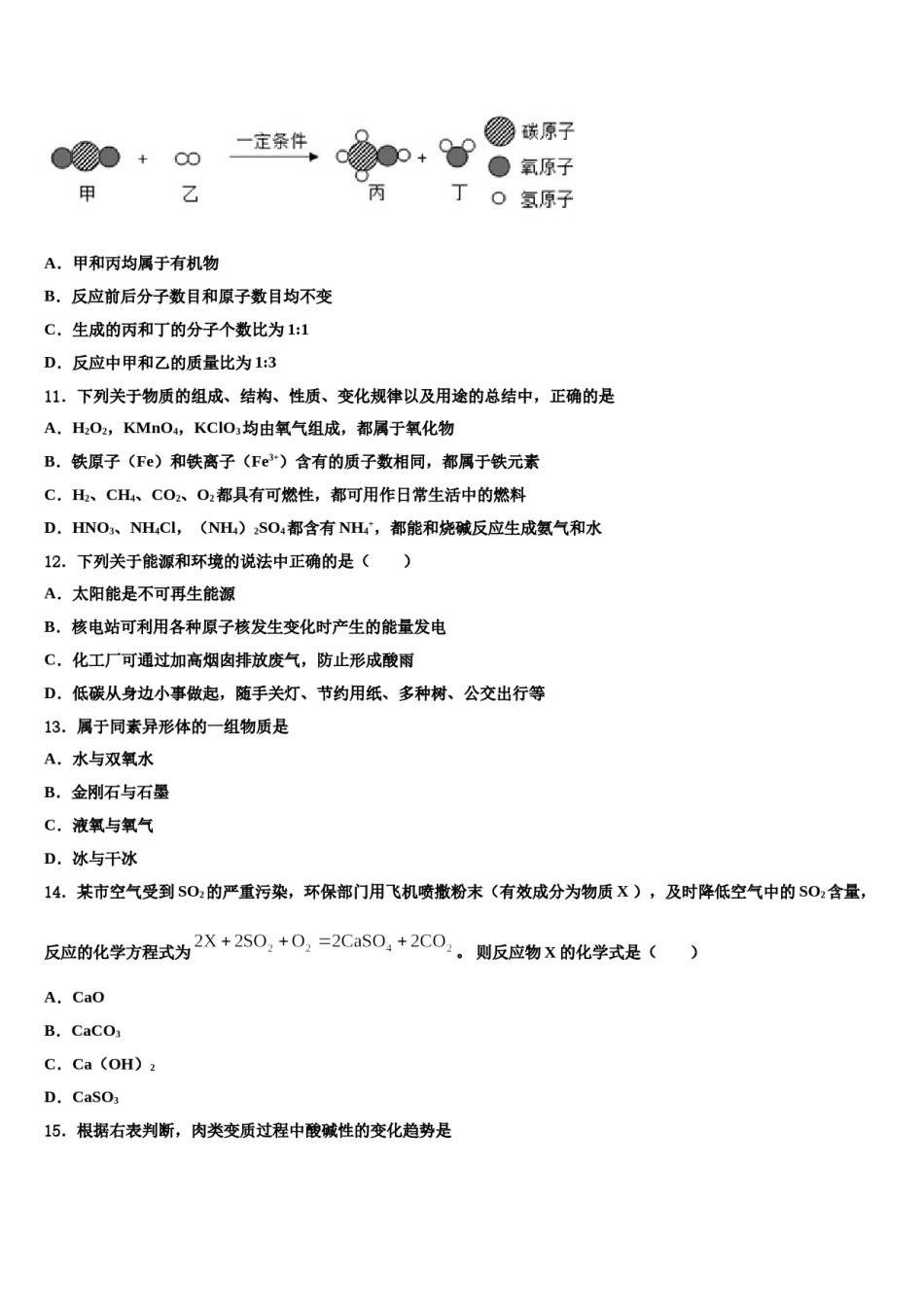
2023-2024学年福建省建阳市东片达标名校中考化学模拟精编试卷注意事项:1.答卷前,考生务必将自己的姓名、准考证号填写在答题卡上。2.回答选择题时,选出每小题答案后,用铅笔把答题卡上对应题目的答案标号涂黑,如需改动,用橡皮擦干净后,再选涂其它答案标号。回答非选择题时,将答案写在答题卡上,写在本试卷上无效。3.考试结束后,将本试卷和答题卡一并交回。一、单选题(本大题共15小题,共30分)1.根据下面实验装置图,以下说法中正确的是()A.a处固体由黑色逐渐变为红棕色B.该实验可验证CO的氧化性C.实验结束后应先停止加热,待玻璃管冷却后再停止通COD.在整个实验过程中,c处的尾气可不做处理直接排放到空气中2.下面是某同学进行实验时记录的实验现象,其中与事实不相符的是()A.将硝酸铵加入水中搅拌,所得溶液温度显著升高B.化肥硫酸铵固体与熟石灰固体混合研磨,有刺激性气味的气体产生C.5mL酒精与5mL水充分混合后,体积小于10mLD.打开盛有浓盐酸的试剂瓶,看到有大量白雾3.下列实验现象描述正确的是()A.将生锈的铁钉放入足量的稀硫酸,开始时溶液由无色变为浅绿色B.将氢氧化铜与石蕊试液混合,观察石蕊试液变蓝C.向滴有酚酞的氢氧化钠溶液中加入过量的稀盐酸,观察溶液由无色变为红色D.向生石灰中加入一定量的水,观察到白色块状固体变成白色浆液、放热、水沸腾。4.下列物质由离子构成的是()A.金B.氧气C.氯化钠D.二氧化碳5.掌握分类的方法对于化学学习非常重要,以下物质的分类错误的是()A.氢气、氯气都是由一种元素组成的,属于单质B.碳酸氢铵、葡萄糖的组成中都含有碳元素,属于有机物C.硝酸钾、氨气都是由不同种元素组成的,属于化合物D.石油、波尔多液都是由不同种物质组成的,属于混合物6.与C60互为同素异形体的是A.活性炭B.石墨C.木炭D.铅笔芯7.芯片是内含集成电路的硅片,下图是硅元素在元素周期表中的相关信息,下列说法正确的是A.硅元素属于金属元素B.硅元素的原子序数为14C.硅元素的相对原子质量为28.09gD.硅元素是地壳中含量最高的元素8.某同学对下列4个实验都设计了两种方案,其中方案一、方案二都合理的是()选项ABCD实验除去铜粉中少量的检验某气体为CO2鉴别硫酸钾和硝酸铵两种鉴别氯化钠溶液和稀目的铁粉化肥盐酸方案一用磁铁吸引带火星的木条复燃加BaCl2溶液加紫色石蕊试液加硝酸银溶液方案二加稀盐酸加澄清石灰水加熟石灰研磨闻气味A.AB.BC.CD.D9.对下列事实的微观解释错误的是()事实解释A酒精溶液不能导电溶液中没有自由移动的粒子B工业上用空气制取氧气的过程属于物理变化分子的种类没有发生变化C金刚石、石墨性质存在明显差异碳原子的排列方式不同D水蒸发为水蒸气,所占体积变大分子间隔变大A.AB.BC.CD.D10.如图是某化学反应过程的微观示意图,下列有关说法正确的是A.甲和丙均属于有机物B.反应前后分子数目和原子数目均不变C.生成的丙和丁的分子个数比为1:1D.反应中甲和乙的质量比为1:311.下列关于物质的组成、结构、性质、变化规律以及用途的总结中,正确的是A.H2O2,KMnO4,KClO3均由氧气组成,都属于氧化物B.铁原子(Fe)和铁离子(Fe3+)含有的质子数相同,都属于铁元素C.H2、CH4、CO2、O2都具有可燃性,都可用作日常生活中的燃料D.HNO3、NH4Cl,(NH4)2SO4都含有NH4+,都能和烧碱反应生成氨气和水12.下列关于能源和环境的说法中正确的是()A.太阳能是不可再生能源B.核电站可利用各种原子核发生变化时产生的能量发电C.化工厂可通过加高烟囱排放废气,防止形成酸雨D.低碳从身边小事做起,随手关灯、节约用纸、多种树、公交出行等13.属于同素异形体的一组物质是A.水与双氧水B.金刚石与石墨C.液氧与氧气D.冰与干冰14.某市空气受到SO2的严重污染,环保部门用飞机喷撒粉末(有效成分为物质X),及时降低空气中的SO2含量,反应的化学方程式为。则反应物X的化学式是()A.CaOB.CaCO3C.Ca(OH)2D.CaSO315.根据右表判断,肉类变质过程中酸碱性的变化趋势是名称新鲜肉次鲜肉变质肉pH5.8~6.26.3~6.6>6.7A.酸性变弱B.碱性变弱C.酸性变强D.酸性不变二、填空题(本大题...

1、当您付费下载文档后,您只拥有了使用权限,并不意味着购买了版权,文档只能用于自身使用,不得用于其他商业用途(如 [转卖]进行直接盈利或[编辑后售卖]进行间接盈利)。
2、本站所有内容均由合作方或网友上传,本站不对文档的完整性、权威性及其观点立场正确性做任何保证或承诺!文档内容仅供研究参考,付费前请自行鉴别。
3、如文档内容存在违规,或者侵犯商业秘密、侵犯著作权等,请点击“违规举报”。

碎片内容

2023-2024学年福建省建阳市东片达标名校中考化学模拟精编试卷含解析.doc

确认删除?