电脑桌面
添加内谋知识网--内谋文库,文书,范文下载到电脑桌面
安装后可以在桌面快捷访问

2023-2024学年福建省福州市重点中学中考试题猜想化学试卷含解析.doc

2023-2024学年福建省福州市重点中学中考试题猜想化学试卷含解析.doc_第1页
1/12
2023-2024学年福建省福州市重点中学中考试题猜想化学试卷含解析.doc_第2页
2/12
2023-2024学年福建省福州市重点中学中考试题猜想化学试卷含解析.doc_第3页
3/12
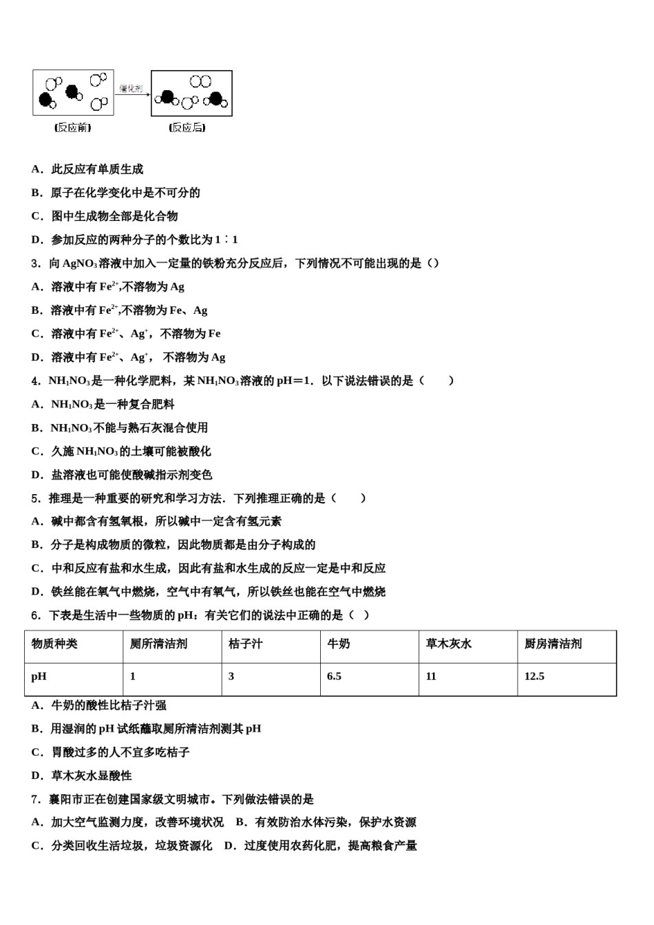
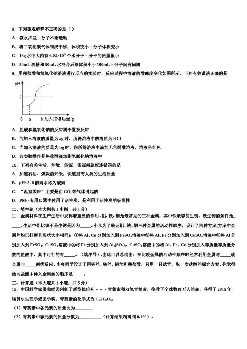
2023-2024学年福建省福州市重点中学中考试题猜想化学试卷注意事项:1.答题前,考生先将自己的姓名、准考证号码填写清楚,将条形码准确粘贴在条形码区域内。2.答题时请按要求用笔。3.请按照题号顺序在答题卡各题目的答题区域内作答,超出答题区域书写的答案无效;在草稿纸、试卷上答题无效。4.作图可先使用铅笔画出,确定后必须用黑色字迹的签字笔描黑。5.保持卡面清洁,不要折暴、不要弄破、弄皱,不准使用涂改液、修正带、刮纸刀。一、单选题(本大题共10小题,共20分)1.下列图象分别与选项中的操作相对应,其中错误的是A.足量红磷在充满空气的集气瓶中燃烧B.给水通电一段时间C.加热KClO3和MnO2的混合物制取O2D.向澄清石灰水中不断通入二氧化碳2.下图是“尾气催化转换器”将汽车尾气中有毒气体转变为无毒气体的微观示意图,其中不同的圆球代表不同原子。下列说法错误的是A.此反应有单质生成B.原子在化学变化中是不可分的C.图中生成物全部是化合物D.参加反应的两种分子的个数比为1∶13.向AgNO3溶液中加入一定量的铁粉充分反应后,下列情况不可能出现的是()A.溶液中有Fe2+,不溶物为AgB.溶液中有Fe2+,不溶物为Fe、AgC.溶液中有Fe2+、Ag+,不溶物为FeD.溶液中有Fe2+、Ag+,不溶物为Ag4.NH1NO3是一种化学肥料,某NH1NO3溶液的pH=1.以下说法错误的是()A.NH1NO3是一种复合肥料B.NH1NO3不能与熟石灰混合使用C.久施NH1NO3的土壤可能被酸化D.盐溶液也可能使酸碱指示剂变色5.推理是一种重要的研究和学习方法.下列推理正确的是()A.碱中都含有氢氧根,所以碱中一定含有氢元素B.分子是构成物质的微粒,因此物质都是由分子构成的C.中和反应有盐和水生成,因此有盐和水生成的反应一定是中和反应D.铁丝能在氧气中燃烧,空气中有氧气,所以铁丝也能在空气中燃烧6.下表是生活中一些物质的pH:有关它们的说法中正确的是()物质种类厕所清洁剂桔子汁牛奶草木灰水厨房清洁剂12.5pH136.511A.牛奶的酸性比桔子汁强B.用湿润的pH试纸蘸取厕所清洁剂测其pHC.胃酸过多的人不宜多吃桔子D.草木灰水显酸性7.襄阳市正在创建国家级文明城市。下列做法错误的是A.加大空气监测力度,改善环境状况B.有效防治水体污染,保护水资源C.分类回收生活垃圾,垃圾资源化D.过度使用农药化肥,提高粮食产量8.下列微观解释不正确的是()A.氨水挥发﹣分子不断运动B.将二氧化碳气体制成干冰,体积变小﹣分子体积变小C.18g水中大约有6.02×1023个水分子﹣分子的质量很小D.50mL酒精和50mL水混合后总体积小于100mL﹣分子间有间隔9.用稀盐酸和氢氧化钠溶液进行反应的实验时,反应过程中溶液的酸碱度变化如图所示。下列有关说法正确的是A.盐酸和氢氧化钠的反应属于置换反应B.当加入溶液的质量为ag时,所得溶液中的溶质为HClC.当加入溶液的质量为bg时,向所得溶液中滴加无色酚酞溶液,溶液呈红色D.该实验操作是将盐酸滴加到氢氧化钠溶液中10.下列有关生活、环境、能源、资源问题叙述错误的是A.加速石油、煤炭的开采,快速提高人类的生活质量B.pH<5.6的雨水称为酸雨C.“温室效应”主要是由CO2等气体引起的D.PM2.5专用口罩中使用了活性炭,是利用了活性炭的吸附性二、填空题(本大题共1小题,共4分)11.金属材料在生产生活中发挥着重要的作用。铝、铁、铜是最常见的三种金属,其中铁最容易生锈,铁生锈的条件是_____。生活中铝比铁不易生锈是因为_____。小凡为了验证铝、铁、铜三种金属的活动性顺序,设计了四种方案(方案中金属片均已打磨且形状大小相同):①将Al、Cu分别加入到FeSO4溶液中②将Al、Fe分别加入到CuSO4溶液中③将Al分别加入到FeSO4、CuSO4溶液中④将Fe分别加入到Al2(SO4)3、CuSO4溶液中⑤将Al、Fe、Cu分别加入等质量等质量分数的盐酸中。其中可行的有_____。(填序号).由此可以总结出:在比较金属的活动性顺序时经常利用金属与_____或金属与_____两类反应。小爽同学设计了用铜丝、铁丝、铝丝和稀盐酸,只用一只试管,取一次盐酸的探究方案。你觉得她向盐酸中伸入金属丝的顺序是_____。三、计算题(本大题共1小题,共5分)12.中国科学家屠呦呦因创制了新...

1、当您付费下载文档后,您只拥有了使用权限,并不意味着购买了版权,文档只能用于自身使用,不得用于其他商业用途(如 [转卖]进行直接盈利或[编辑后售卖]进行间接盈利)。
2、本站所有内容均由合作方或网友上传,本站不对文档的完整性、权威性及其观点立场正确性做任何保证或承诺!文档内容仅供研究参考,付费前请自行鉴别。
3、如文档内容存在违规,或者侵犯商业秘密、侵犯著作权等,请点击“违规举报”。

碎片内容

2023-2024学年福建省福州市重点中学中考试题猜想化学试卷含解析.doc

确认删除?