电脑桌面
添加内谋知识网--内谋文库,文书,范文下载到电脑桌面
安装后可以在桌面快捷访问

2023-2024学年贵州省水城实验校中考五模化学试题含解析.doc

2023-2024学年贵州省水城实验校中考五模化学试题含解析.doc_第1页
1/12
2023-2024学年贵州省水城实验校中考五模化学试题含解析.doc_第2页
2/12
2023-2024学年贵州省水城实验校中考五模化学试题含解析.doc_第3页
3/12
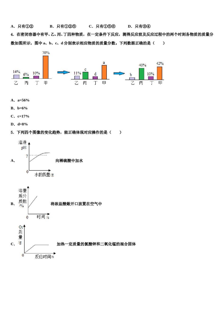
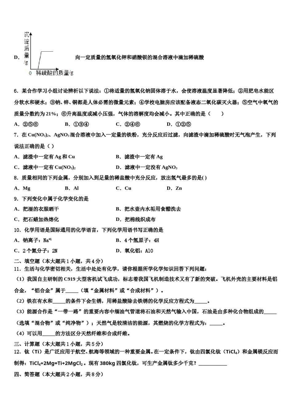
2023-2024学年贵州省水城实验校中考五模化学试题注意事项铅笔作答;第二部分必须用黑1.考生要认真填写考场号和座位序号。2.试题所有答案必须填涂或书写在答题卡上,在试卷上作答无效。第一部分必须用2B色字迹的签字笔作答。3.考试结束后,考生须将试卷和答题卡放在桌面上,待监考员收回。一、单选题(本大题共10小题,共20分)1.下列对主题知识的归纳,完全正确的一组是A.化学与健康B.化学与农业①人体缺乏维生素A,会引起夜盲症①农药有毒,应禁止施用农药②人体缺碘或碘过量,会引起甲状腺病变②铵态氮肥能与碱性物质混用C.化学与生活D.化学与环境①硬水转化为软水,加入活性炭吸附①赤潮和水华,是水体富营养化污染现②鉴别棉织物和毛织物,可灼烧闻气味象②空气污染指数越高,空气质量越好A.AB.BC.CD.D2.某同学对所学部分化学知识归纳如下,其中完全正确的一组是()A.生活经验B.人体健康植物枝叶稀疏发黄,应施用磷肥牛奶为人体提供的主要营养素是蛋白质用汽油清洗手上的油渍属于乳化现象人体缺乏维生素C会引起夜盲症C.能量变化D.化学材料电动汽车充电时,是将电能转化成化学能电源插座所用的塑料属于热塑性塑料天然气燃烧是将化学能转化成热能棉布和涤纶均属于合成材料A.AB.BC.CD.D3.生活中的很多变化都伴随着热量变化。下列热量变化主要由化学变化引起的是①生石灰与水混合放热②苹果腐烂发热③干冰升华吸热④摩擦生热⑤浓硫酸稀释放热⑥白炽灯泡通电放热A.只有①②B.只有①②⑤C.只有①⑤⑥D.只有③④4.在密闭容器中有甲、乙、丙、丁四种物质,在一定条件下反应,测得反应前及反应过程中的两个时刻各物质的质量分数如图所示,图中a、b、c、d分别表示相应物质的质量分数。下列数据正确的是()A.a=56%B.b=6%C.c=17%D.d=8%5.下列四个图像的变化趋势,能正确体现对应操作的是()A.向稀硫酸中加水B.将浓盐酸敞开口放置在空气中C.加热一定质量的氯酸钾和二氧化锰的混合固体D.向一定质量的氢氧化钾和硝酸钡的混合溶液中滴加稀硫酸6.某合作学习小组讨论辨析以下说法:①将适量的氢氧化钠固体溶于水,会使溶液温度显著降低;②用肥皂水能区分软水和硬水;③钠、锌、铜都是人体必需的微量元素;④学校电脑房应该配备液态二氧化碳灭火器;⑤空气中氧气的质量分数约为21%;⑥升高温度或减小压强,气体的溶解度均会减小。其中正确的是()A.②⑤⑥B.①③④C.②④⑥D.①②⑤7.在Cu(NO3)2、AgNO3混合溶液中加入一定量的铁粉,充分反应后过滤,向滤渣中滴加稀硫酸时无气泡产生,下列说法正确的是()A.滤渣中一定有Ag和CuB.滤渣中一定有AgC.滤液中一定有Cu(NO3)2D.滤液中一定没有AgNO38.质量相同的下列金属,分别加入到足量的稀盐酸中充分反应,放出氢气最多的是()A.MgB.AlC.CuD.Zn9.下列变化中属于化学变化的是B.把水壶内水垢用食醋洗去A.把湿的衣服晒干C.把石蜡加热熔化D.把棉线织成布10.化学用语是国际通用的化学语言,下列化学用语书写正确的是A.钠离子:Na+1B.4个氢原子:4HC.2个氮分子:2ND.氧化铝:AlO二、填空题(本大题共1小题,共4分)11.生活与化学密切相关,生活中处处有化学,请你根据所学化学知识回答下列问题:(1)我国自主研制的C919大型客机试飞成功,标志着我国飞机制造技术又有了新的突破。飞机外壳的主要材料是铝合金,“铝合金”属于_____(填“金属材料”或“合成材料”)。(2)铁在有水和_____的条件下会生锈,用稀盐酸除去铁锈的化学反应方程式为_____。(3)能源合作是“一带一路”的重要内容中缅油气管道将石油和天然气输入中国,石油是由多种化合物组成的_____(选填“混合物”或“纯净物”);天然气是较清洁的能源,其燃烧的化学方程式为:_____。(4)可以用_____的方法区分天然纤维和合成纤维。三、计算题(本大题共1小题,共5分)12.钛(Ti)是广泛应用于航空、航海等领域的一种重要金属。在一定条件下,钛由四氯化钛(TiCl4)和金属镁反应而制得:TiCl4+2Mg=Ti+2MgCl2。现有380kg四氯化钛,可生产金属钛多少千克?___________四、简答题(本大题共2小题,共8分)13.小明到水族馆参...

1、当您付费下载文档后,您只拥有了使用权限,并不意味着购买了版权,文档只能用于自身使用,不得用于其他商业用途(如 [转卖]进行直接盈利或[编辑后售卖]进行间接盈利)。
2、本站所有内容均由合作方或网友上传,本站不对文档的完整性、权威性及其观点立场正确性做任何保证或承诺!文档内容仅供研究参考,付费前请自行鉴别。
3、如文档内容存在违规,或者侵犯商业秘密、侵犯著作权等,请点击“违规举报”。

碎片内容

2023-2024学年贵州省水城实验校中考五模化学试题含解析.doc

确认删除?