电脑桌面
添加内谋知识网--内谋文库,文书,范文下载到电脑桌面
安装后可以在桌面快捷访问

2023-2024学年辽宁省大连市高新区中考试题猜想化学试卷含解析.doc

2023-2024学年辽宁省大连市高新区中考试题猜想化学试卷含解析.doc_第1页
1/13
2023-2024学年辽宁省大连市高新区中考试题猜想化学试卷含解析.doc_第2页
2/13
2023-2024学年辽宁省大连市高新区中考试题猜想化学试卷含解析.doc_第3页
3/13
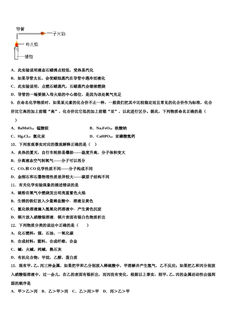
2023-2024学年辽宁省大连市高新区中考试题猜想化学试卷注意事项:1.答卷前,考生务必将自己的姓名、准考证号填写在答题卡上。2.回答选择题时,选出每小题答案后,用铅笔把答题卡上对应题目的答案标号涂黑,如需改动,用橡皮擦干净后,再选涂其它答案标号。回答非选择题时,将答案写在答题卡上,写在本试卷上无效。3.考试结束后,将本试卷和答题卡一并交回。一、单选题(本大题共15小题,共30分)1.某无色溶液能使紫色石蕊试液变红,则能在该溶液中大量共存的一组物质是()A.CuSO4、KCl、NaClB.Na2CO3、NaOH、Ca(OH)2C.H2SO4、Na2SO4、HClD.NaHCO3、KNO3、NaCl2.下列物质中不属于糖类的是A.油脂B.淀粉C.纤维素D.蔗糖3.下列区分物质的方法或试剂不正确的是()A.用燃烧的木条区分二氧化碳和氧气B.用熟石灰区分氯化铵和尿素C.灼烧后闻气味区分羊毛线和腈纶线D.用酚酞溶液区分稀硫酸和硫酸钠溶液4.下列实验操作正确的是A.称量5.3克蔗糖B.倾倒液体C.点燃酒精灯D.读取液体体积5.下列原理(用化学方程式表示)及基本反应类型都正确的是A.铝的抗腐蚀性能好:化合反应B.点燃酒精灯:氧化反应C.高炉炼铁.置换反应D.用含氢氧化铝的药物治疗胃过多复分解反应6.装有50g稀硫酸的小烧杯中,不断慢慢滴加10%的Ba(OH)2溶液至过量。有关量的变化情况见图(横坐标表示氢氧化钡溶液的质量,纵坐标表示小烧杯中量的变化)。其中肯定不正确的是()A.B.C.D.7.小明将未经砂纸打磨的铝条放入盛有稀盐酸的密闭容器中,用压强传感器测得容器内压强和反应时间的变化曲线如图所示,下列分析正确的是()A.AB段表示铝与盐酸反应B.CD段压强变化的主要影响因素是温度C.C点生成的氢气质量大于D点D.D点处反应刚好结束8.某小组用石蜡做“母子火焰”实验,如图所示。该实验成功的关键是:导气管不宜太长,且导气管的起端必须插在蜡烛母火焰的中心部位。下列有关分析中不正确的是A.此实验说明液态石蜡沸点较低,受热易汽化B.如果导管太长,会使蜡烛蒸汽在导管中遇冷而液化C.此实验说明,点燃石蜡蒸汽,石蜡蒸汽会继续燃烧D.导管的一端要插入母火焰的中心部位,是因为该处氧气充足9.在命名化学物质时,如果某元素的化合价不止一种,一般我们把其中比较稳定而且常见的化合价作为标准,化合价比它高的加上前缀“高”,化合价比它低的加上前缀“亚”,以此进行区分。据此,下列物质命名正确的是()B.Na2FeO4:铁酸钠A.BaMnO4:锰酸钡C.Hg2Cl2:氯化汞D.CaHPO4:亚磷酸氢钙10.下列客观事实对应的微观解释正确的是()A.炎热的夏天,自行车轮胎易爆胎——温度升高,分子体积变大B.分离液态空气制氧气——分子可以再分C.CO2和CO化学性质不同——分子构成不同D.金刚石和石墨物理性质差异较大——碳原子结构不同11.有关化学实验现象的描述错误的是A.硫粉在氧气中燃烧发出明亮蓝紫色火焰B.生锈的铁钉放入少量稀盐酸中,溶液呈黄色C.氯化铁溶液滴入氢氧化钙溶液中,产生黄色沉淀D.铜片放入硝酸银溶液,铜片表面有银白色物质析出12.下列物质分类的说法中正确的是()A.化石燃料:煤,石油,一氧化碳B.合成材料:塑料,合成纤维,合金C.碱:火碱,纯碱,熟石灰D.有机化合物:甲烷,乙醇,蛋白质13.现有甲、乙、丙三种金属,如果把甲和乙分别放入稀硫酸中,甲溶解并产生氢气,乙不反应;如果把乙和丙分别放入硝酸银溶液中,过一会儿,在乙的表面有银析出,而丙没有变化,根据以上事实,则甲、乙、丙的金属活动性由强到弱的顺序是B.乙>甲>丙C.乙>丙>甲D.丙>乙>甲A.甲>乙>丙14.下列图像与对应的表述一致的是A.足量金属镁和铝分别放入等量、等浓度的稀盐酸中B.盐酸酸化的MgSO4溶液中滴加Ba(OH)2溶液C.白色硫酸铜粉末中逐滴滴加水D.加热氯酸钾和二氧化锰的混合物15.下列说法正确的是A.油脂会使人发胖,故禁止食用油脂B.农药化肥能提高农作物的产量,故应大量使用农药化肥C.“五月粽香飘万家”,说明分子之间有间隔D.高炉炼铁是利用一氧化碳的还原性二、填空题(本大题共1小题,共6分)16.用化学用语表示:(1)氧化铝中铝元素的化合价_____...

1、当您付费下载文档后,您只拥有了使用权限,并不意味着购买了版权,文档只能用于自身使用,不得用于其他商业用途(如 [转卖]进行直接盈利或[编辑后售卖]进行间接盈利)。
2、本站所有内容均由合作方或网友上传,本站不对文档的完整性、权威性及其观点立场正确性做任何保证或承诺!文档内容仅供研究参考,付费前请自行鉴别。
3、如文档内容存在违规,或者侵犯商业秘密、侵犯著作权等,请点击“违规举报”。

碎片内容

2023-2024学年辽宁省大连市高新区中考试题猜想化学试卷含解析.doc

确认删除?