电脑桌面
添加内谋知识网--内谋文库,文书,范文下载到电脑桌面
安装后可以在桌面快捷访问

2023-2024学年陕西省咸阳市达标名校中考五模化学试题含解析.doc

2023-2024学年陕西省咸阳市达标名校中考五模化学试题含解析.doc_第1页
1/10
2023-2024学年陕西省咸阳市达标名校中考五模化学试题含解析.doc_第2页
2/10
2023-2024学年陕西省咸阳市达标名校中考五模化学试题含解析.doc_第3页
3/10
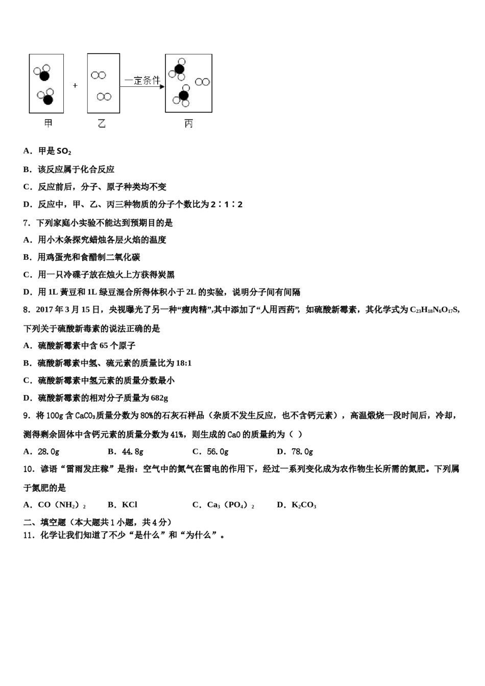
2023-2024学年陕西省咸阳市达标名校中考五模化学试题考生须知:1.全卷分选择题和非选择题两部分,全部在答题纸上作答。选择题必须用2B铅笔填涂;非选择题的答案必须用黑色字迹的钢笔或答字笔写在“答题纸”相应位置上。2.请用黑色字迹的钢笔或答字笔在“答题纸”上先填写姓名和准考证号。3.保持卡面清洁,不要折叠,不要弄破、弄皱,在草稿纸、试题卷上答题无效。一、单选题(本大题共10小题,共20分)1.下列实验方案设计中,不能达到实验目的的是A.除去N2中混有少量的O2:通过灼热的铜网B.除去CaO中混有少量的CaCO3:加入足量水过滤C.鉴别NaOH固体和NH4NO3固体:加水溶解,对比溶液温度D.检验Na2CO3中是否混有NaCl:先加足量稀硝酸,再加入AgNO3溶液,观察现象2.向盛有酚酞和烧碱溶液的烧杯中滴加稀盐酸,直至液体呈无色。为探究反应后所得溶液中溶质的成分,所选试剂不正确的是B.锌粒A.稀硫酸溶液C.紫色石蕊溶液D.碳酸钠溶液3.分析推理是化学学习中常用的思维方法。下列说法正确的是A.酸性溶液能使紫色石蕊试液变红,所以能使紫色石蕊试液变红的溶液一定呈酸性B.溶液具有均一、稳定的特征,所以均一、稳定的物质一定是溶液C.单质是由同种元素组成的,所以同种元素组成的物质一定是单质D.复分解反应中有沉淀、气体或水生成,所以有上述物质生成的反应就是复分解反应4.下列关于家庭小实验的说法正确的是A.用淬火后的钢针制钓鱼钩B.用加热的方法修补电木等热固性塑料C.用食盐除去热水瓶内的水垢D.用食品级小苏打和柠檬酸等自制汽水5.化学反应常常伴随发光、变色、产生沉淀等现象,下列反应现象描述错误的是A.镁带在空气中燃烧,发出耀眼白光B.硫在氧气中燃烧,发出蓝紫色火焰C.铁丝在氧气中燃烧,生成四氧化三铁D.红磷在空气中燃烧,产生大量白烟6.如图为某化学反应的微观示意图,图中“●”表示硫原子,“○”表示氧原子.下列说法中错误的是A.甲是SO2B.该反应属于化合反应C.反应前后,分子、原子种类均不变D.反应中,甲、乙、丙三种物质的分子个数比为2∶1∶27.下列家庭小实验不能达到预期目的是A.用小木条探究蜡烛各层火焰的温度B.用鸡蛋壳和食醋制二氧化碳C.用一只冷碟子放在烛火上方获得炭黑D.用1L黃豆和1L绿豆混合所得体积小于2L的实验,说明分子间有间隔8.2017年3月15日,央视曝光了另一种“瘦肉精”,其中添加了“人用西药”,如硫酸新霉素,其化学式为C23H18N6O17S,下列关于硫酸新毒素的说法正确的是A.硫酸新霉素中含65个原子B.硫酸新霉素中氢、硫元素的质量比为18:1C.硫酸新霉素中氢元素的质量分数最小D.硫酸新霉素的相对分子质量为682g9.将100g含CaCO3质量分数为80%的石灰石样品(杂质不发生反应,也不含钙元素),高温煅烧一段时间后,冷却,测得剩余固体中含钙元素的质量分数为41%,则生成的CaO的质量约为()A.28.0gB.44.8gC.56.0gD.78.0g10.谚语“雷雨发庄稼”是指:空气中的氮气在雷电的作用下,经过一系列变化成为农作物生长所需的氮肥。下列属于氮肥的是B.KClC.Ca3(PO4)2D.K2CO3A.CO(NH2)2二、填空题(本大题共1小题,共4分)11.化学让我们知道了不少“是什么”和“为什么”。铁制品生锈是铁和_____共同作用的结果;如图是一种家用电热水壶,所用材料属于合金的是____(填其中一个字母序号,下同),属于合成材料的是____;用洗涤剂可以洗去餐具的油污,是因为洗涤剂有____作用;医生用含有氢氧化铝成分的药物来给胃酸过多的病患治疗,此药物治疗病症的原理(用化学方程式表示)____。三、计算题(本大题共1小题,共5分)12.玫瑰花中含有香茅醇、橙花醇和丁香油酚等物质,请计算:丁香油酚(C10H12O2)的相对分子质量为________;丁香油酚中碳、氢、氧三种元素的质量比________;丁香油酚中碳元素的质量分数________(结果精确到0.1%);16.4g丁香油酚中含________g氧元素(结果精确到0.1g)。四、简答题(本大题共2小题,共8分)13.为探究铁生锈的条件,某化学社团设计了如下实验:取3段光亮无锈的细铁丝,绕成螺旋状,放入3支干燥洁净的试管底部,装置如图所示,进行下列实验,实验要保证有足够长的时...

1、当您付费下载文档后,您只拥有了使用权限,并不意味着购买了版权,文档只能用于自身使用,不得用于其他商业用途(如 [转卖]进行直接盈利或[编辑后售卖]进行间接盈利)。
2、本站所有内容均由合作方或网友上传,本站不对文档的完整性、权威性及其观点立场正确性做任何保证或承诺!文档内容仅供研究参考,付费前请自行鉴别。
3、如文档内容存在违规,或者侵犯商业秘密、侵犯著作权等,请点击“违规举报”。

碎片内容

2023-2024学年陕西省咸阳市达标名校中考五模化学试题含解析.doc

确认删除?