电脑桌面
添加内谋知识网--内谋文库,文书,范文下载到电脑桌面
安装后可以在桌面快捷访问

2023-2024学年陕西省商洛市名校中考猜题化学试卷含解析.doc

2023-2024学年陕西省商洛市名校中考猜题化学试卷含解析.doc_第1页
1/11
2023-2024学年陕西省商洛市名校中考猜题化学试卷含解析.doc_第2页
2/11
2023-2024学年陕西省商洛市名校中考猜题化学试卷含解析.doc_第3页
3/11
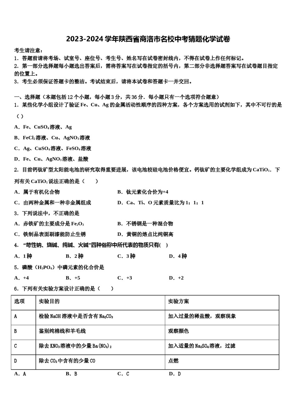
2023-2024学年陕西省商洛市名校中考猜题化学试卷考生请注意:1.答题前请将考场、试室号、座位号、考生号、姓名写在试卷密封线内,不得在试卷上作任何标记。2.第一部分选择题每小题选出答案后,需将答案写在试卷指定的括号内,第二部分非选择题答案写在试卷题目指定的位置上。3.考生必须保证答题卡的整洁。考试结束后,请将本试卷和答题卡一并交回。一、选择题(本题包括12个小题,每小题3分,共36分.每小题只有一个选项符合题意)1.某些化学小组设计了验证Fe、Cu、Ag的金属活动性顺序的四种方案,各个方案选用的试剂如下,其中不可行的是()A.Fe、CuSO4溶液、AgB.FeCl2溶液、Cu、AgNO3溶液C.Ag、CuSO4溶液、FeSO4溶液D.Fe、Cu、AgNO3溶液、盐酸2.目前钙钛矿型太阳能电池的研究取得重要进展,该电池较硅电池价格便宜。钙钛矿的主要化学组成为CaTiO1.下列有关CaTiO1说法正确的是()A.属于有机化合物B.钛元素化合价为+4C.由两种金属和一种非金属组成D.Ca、Ti、O元素质量比为1:1:13.下列说法中,不正确的是A.赤铁矿的主要成分是Fe2O3B.不锈钢是一种混合物C.铁制品表面刷漆能防止生锈D.黄铜的熔点比纯铜高4.“苛性钠、烧碱、纯碱、火碱”四种俗称中所代表的物质只有()A.1种B.2种C.3种D.4种5.磷酸(H3PO4)中磷元素的化合价是A.+4B.+5C.+3D.+26.下列有关实验方案设计正确的是()选项实验目的实验方案A检验NaOH溶液中是否含有Na2CO3加入过量的稀盐酸,观察现象B鉴别纯棉线和羊毛线观察颜色C除去KNO3溶液中的少量Ba(NO3)2加入适量的Na2SO4溶液,过滤D除去CO2中含有的少量COC.C点燃A.AB.BD.D7.氨气(NH3)是没有颜色、有刺激性气味的气体,密度比空气小,极易溶于水。下列是实验室收集该气体的几种装置,为防止污染环境,你认为最合理的装置是()A.B.C.D.8.古代的“打火机”——“火折子”是用草纸卷成密集的纸卷,用火点燃,再将其吹灭放入竹筒中,需要的时候取出轻轻吹一下即可生火。以下关于“火折子”制作及使用的说法错误的是A.制作“纸卷”的草纸是可燃物B.准备放入竹筒中的“火折子”要留些火星C.纸卷放入竹筒后,盖子不能将竹筒完全密封D.“火折子”吹了会燃烧是因为降低“纸卷”的着火点9.下列实验目的对应实验方案正确的是()实验目的实验方案A鉴别铁粉、木炭粉、氧化铜粉末加入足量的稀硫酸B鉴别碳酸铵、硫酸铵、硝酸铵三种氮肥用氢氧化钡溶液C除去CO中少量H2O和CO2先通过浓硫酸,再通过氢氧化钠溶液D除去氯化钾溶液中的氯化铜加入氢氧化钠溶液至不再产生沉淀D.DA.AB.BC.C10.有关反应2Mg+O22MgO的说法正确的是A.镁加氧气在点燃条件下生成氧化镁B.每3克镁和2克氧气在点燃条件下生成5克氧化镁C.每2克镁和3克氧气在点燃条件下生成5克氧化镁D.每2份镁和1份氧气在点燃条件下生成2份氧化镁11.镨可用于玻璃染色,陶瓷上釉,和钕一起制造透镜等,下图是镨元素元素周期表中的部分信息,下列说法正确的是A.镨元素是非金属元素B.镨的相对原子质量为140.9gC.镨原子的核外电子数为59D.镨原子的中子数等于5912.逻辑推理是一种重要的化学思维方法,以下推理合理的是()A.因为碱溶液呈碱性,所以呈碱性的溶液一定都是碱溶液B.因为H2O和H2O2的组成元素相同,所以它们的化学性质相同C.因为燃烧需要同时满足三个条件,所以灭火也要同时破坏这三个条件D.因为蜡烛在氧气中燃烧生成CO2和H2O,所以蜡烛的组成中一定含有C元素和H元素二、填空题(本题包括4个小题,每小题7分,共28分)13.请用化学用语填空。(1)某微粒的结构示意图为该微粒的符号______________。(2)稀有气体氦气的化学式_____________。(3)写出一种不含金属元素的盐的化学式______________14.下图为干电池的结构示意简图,小明取电池外壳锌皮,用砂纸打磨干净,剪成小块,进行实验。取一小块锌皮放入盛有足量稀盐酸的烧杯中,有ZnCl2生成。①实验中可观察到的现象是_______。②下列各组物质混合后,也能生成ZnCl2的有_______(填序号)。AZnO与稀盐酸BZnSO4溶液与BaC12溶液CZnCO3与NaCl溶液DZn(NO3)2溶液与NH4Cl溶液另取一块锌皮磨成粉放入盛有一定量CuSO4...

1、当您付费下载文档后,您只拥有了使用权限,并不意味着购买了版权,文档只能用于自身使用,不得用于其他商业用途(如 [转卖]进行直接盈利或[编辑后售卖]进行间接盈利)。
2、本站所有内容均由合作方或网友上传,本站不对文档的完整性、权威性及其观点立场正确性做任何保证或承诺!文档内容仅供研究参考,付费前请自行鉴别。
3、如文档内容存在违规,或者侵犯商业秘密、侵犯著作权等,请点击“违规举报”。

碎片内容

2023-2024学年陕西省商洛市名校中考猜题化学试卷含解析.doc

确认删除?