电脑桌面
添加内谋知识网--内谋文库,文书,范文下载到电脑桌面
安装后可以在桌面快捷访问

2023-2024学年陕西省西安市爱知中学中考化学全真模拟试题含解析.doc

2023-2024学年陕西省西安市爱知中学中考化学全真模拟试题含解析.doc_第1页
1/10
2023-2024学年陕西省西安市爱知中学中考化学全真模拟试题含解析.doc_第2页
2/10
2023-2024学年陕西省西安市爱知中学中考化学全真模拟试题含解析.doc_第3页
3/10
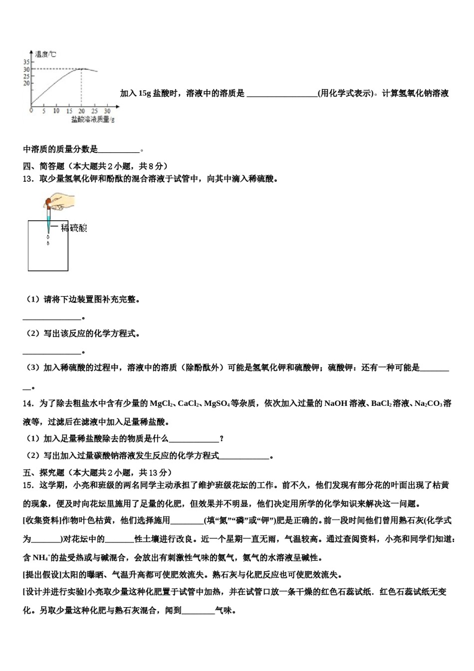
2023-2024学年陕西省西安市爱知中学中考化学全真模拟试题注意事项铅笔作答;第二部分必须用黑1.考生要认真填写考场号和座位序号。2.试题所有答案必须填涂或书写在答题卡上,在试卷上作答无效。第一部分必须用2B色字迹的签字笔作答。3.考试结束后,考生须将试卷和答题卡放在桌面上,待监考员收回。一、单选题(本大题共10小题,共20分)1.规范实验操作是我们完成实验的保障。下列操作中,“先”与“后”的顺序不正确的是A.用酒精灯加热试管中液体时,先预热,后对准液体集中加热B.在检查装置气密性的时候,先用双手紧握容器外壁,后将导管浸入水中C.用排水法收集完氧气时,先把导管移出水面,后熄灭酒精灯D.做氢气可燃性实验时,先检验氢气的纯度,后点燃气体2.下列物品所使用的材料中,不属于有机合成材料的是()A.尼龙绳子B.汽车轮胎C.陶瓷花盘D.塑料水杯3.下列有关叙述对应的化学方程式、反应的基本类型均正确的是()A.实验制氧气:H2O2H2↑+O2↑分解反应B.制熟石灰:CaO+H2O=Ca(OH)2化合反应C.铁钉和稀盐酸反应:2Fe+6HCl=2FeCl3+3H2↑置换反应D.氢氧化钠吸收三氧化硫:SO3+2NaOH=Na2SO4+H2O复分解反应4.为预防甲状腺肿大,可适量补充的元素是A.铁B.硒C.碘D.氟5.某反应的微观示意图如下,下列说法正确的是A.图中甲、乙、丙三种物质均是由分子构成的B.图中甲、乙、丙三种物质既有单质又有化合物C.该反应说明原子在化学反应中可再分D.该反应前后分子种类、原子种类均没有改变6.4月5日为国家安全日。下列实验操作可能造成安全事故的是A.扇闻气体气味B.用灯帽盖灭酒精灯C.先预热,再给试管内的固体加热D.把水注入盛有浓硫酸的烧杯中7.鱼类腥味产生的原因是由于鱼身上有甲胺,甲胺易溶于乙醇,因此,煮鱼时加些酒,能使甲胺溶于乙醇并随加热挥发逸出,这样烹饪的鱼就不再有腥味。下列过程与上述原理相似的是A.用洗涤剂洗碗B.用酒精将试管壁上的碘洗掉C.用烧碱除油污D.用盐酸除去铁锈8.下列实验方案中,合理的是A.除去氮气中混有的氧气,将混合气体通过灼热的铜网B.鉴别硝酸铵溶液和氢氧化钠溶液,取样于试管中,分别加入适量的水,测量温度变化C.鉴别盐酸和氯化钠溶液,取样,分别滴加酚酞溶液进行检验D.除去氯化钠溶液中的少量碳酸钠,取样,加入适量盐酸9.物质总是在变化中,下列变化不属于化学变化的是A.铁锅生锈B.蜡烛燃烧C.粮食酿酒D.水结成冰10.下列关于葡萄糖(C6H12O6)的说法中,正确的是A.葡萄糖是一种氧化物B.葡萄糖中含有12个氢原子C.葡萄糖的相对分子质量是180gD.葡萄糖由碳、氢、氧三种元素组成二、填空题(本大题共1小题,共4分)11.在宏观、微观和符号之间建立联系是化学学科的特点。我们用的牙膏当中有一种预防龋齿的物质叫氟化钠(NaF),它与氯化钠一样都是由_____(填“分子”“原子”或“离子”)构成。氟原子的结构示意图如图所示,氟元素属于_____(填“金属”或“非金属”)元素,在化学变化中氟原子容易_____(填“失去”或“得到”)电子。三、计算题(本大题共1小题,共5分)12.将7.3%的稀盐酸溶液逐滴加入到40g氢氧化钠溶液中,边加边搅拌,随着稀盐酸的加入,溶液温度的变化如图所示。加入15g盐酸时,溶液中的溶质是_________________(用化学式表示)。计算氢氧化钠溶液中溶质的质量分数是__________。四、简答题(本大题共2小题,共8分)13.取少量氢氧化钾和酚酞的混合溶液于试管中,向其中滴入稀硫酸。(1)请将下边装置图补充完整。______________。(2)写出该反应的化学方程式。______________。(3)加入稀硫酸的过程中,溶液中的溶质(除酚酞外)可能是氢氧化钾和硫酸钾;硫酸钾:还有一种可能是_________。14.为了除去粗盐水中含有少量的MgCl2、CaCl2、MgSO4等杂质,依次加入过量的NaOH溶液、BaCl2溶液、Na2CO3溶液等,过滤后在滤液中加入足量稀盐酸。(1)加入足量稀盐酸除去的物质是什么____________?(2)写出加入过量碳酸钠溶液发生反应的化学方程式____________。五、探究题(本大题共2小题,共13分)15.这学期,小亮和班级的两名同学主动承担了维护班级花坛的工作。前不久...

1、当您付费下载文档后,您只拥有了使用权限,并不意味着购买了版权,文档只能用于自身使用,不得用于其他商业用途(如 [转卖]进行直接盈利或[编辑后售卖]进行间接盈利)。
2、本站所有内容均由合作方或网友上传,本站不对文档的完整性、权威性及其观点立场正确性做任何保证或承诺!文档内容仅供研究参考,付费前请自行鉴别。
3、如文档内容存在违规,或者侵犯商业秘密、侵犯著作权等,请点击“违规举报”。

碎片内容

2023-2024学年陕西省西安市爱知中学中考化学全真模拟试题含解析.doc

确认删除?