电脑桌面
添加内谋知识网--内谋文库,文书,范文下载到电脑桌面
安装后可以在桌面快捷访问

2023-2024学年陕西省西安市高新第二初级中学中考联考化学试卷含解析.doc

2023-2024学年陕西省西安市高新第二初级中学中考联考化学试卷含解析.doc_第1页
1/13
2023-2024学年陕西省西安市高新第二初级中学中考联考化学试卷含解析.doc_第2页
2/13
2023-2024学年陕西省西安市高新第二初级中学中考联考化学试卷含解析.doc_第3页
3/13
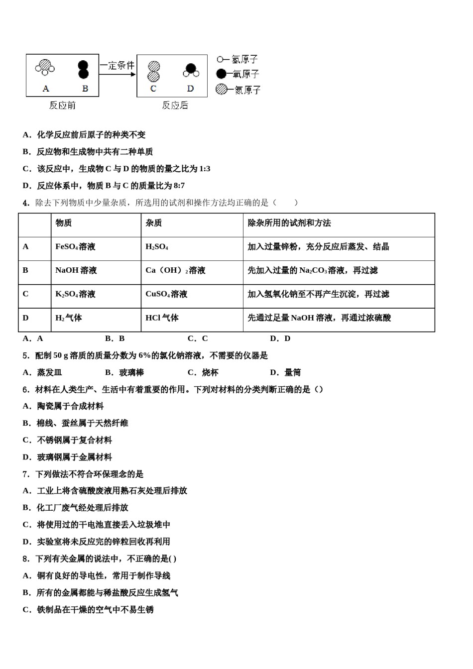
2023-2024学年陕西省西安市高新第二初级中学中考联考化学试卷注意事项:1.答卷前,考生务必将自己的姓名、准考证号、考场号和座位号填写在试题卷和答题卡上。用2B铅笔将试卷类型(B)填涂在答题卡相应位置上。将条形码粘贴在答题卡右上角"条形码粘贴处"。2.作答选择题时,选出每小题答案后,用2B铅笔把答题卡上对应题目选项的答案信息点涂黑;如需改动,用橡皮擦干净后,再选涂其他答案。答案不能答在试题卷上。3.非选择题必须用黑色字迹的钢笔或签字笔作答,答案必须写在答题卡各题目指定区域内相应位置上;如需改动,先划掉原来的答案,然后再写上新答案;不准使用铅笔和涂改液。不按以上要求作答无效。4.考生必须保证答题卡的整洁。考试结束后,请将本试卷和答题卡一并交回。一、选择题(本题包括12个小题,每小题3分,共36分.每小题只有一个选项符合题意)1.针剂药品封装前常用空气中含量最多的气体进行处理,以防变质.该气体是()A.氮气B.氧气C.稀有气体D.二氧化碳2.下列所示实验设计中,能够达到目的的是()A.验证质量守恒定律B.探究二氧化碳能与水反应C.探究木炭具有吸附性D.探究溶剂性质对溶解的影响3.在一定条件下,A与B反应生成C和D,变化的微观示意图如下,下列说法错误的是A.化学反应前后原子的种类不变B.反应物和生成物中共有二种单质C.该反应中,生成物C与D的物质的量之比为1:3D.反应体系中,物质B与C的质量比为8:74.除去下列物质中少量杂质,所选用的试剂和操作方法均正确的是()物质杂质除杂所用的试剂和方法AFeSO4溶液H2SO4加入过量锌粉,充分反应后蒸发、结晶BNaOH溶液Ca(OH)2溶液先加入过量的Na2CO3溶液,再过滤CK2SO4溶液CuSO4溶液加入氢氧化钠至不再产生沉淀,再过滤DH2气体HCl气体先通过足量NaOH溶液,再通过浓硫酸A.AB.BC.CD.D5.配制50g溶质的质量分数为6%的氯化钠溶液,不需要的仪器是A.蒸发皿B.玻璃棒C.烧杯D.量筒6.材料在人类生产、生活中有着重要的作用。下列对材料的分类判断正确的是()A.陶瓷属于合成材料B.棉线、蚕丝属于天然纤维C.不锈钢属于复合材料D.玻璃钢属于金属材料7.下列做法不符合环保理念的是A.工业上将含硫酸废液用熟石灰处理后排放B.化工厂废气经处理后排放C.将使用过的干电池直接丢入垃圾堆中D.实验室将未反应完的锌粒回收再利用8.下列有关金属的说法中,不正确的是()A.铜有良好的导电性,常用于制作导线B.所有的金属都能与稀盐酸反应生成氢气C.铁制品在干燥的空气中不易生锈D.不锈钢具有较强的耐腐蚀性,可用于制作医疗器具9.微量元素是人体必需的,摄入不足不利于人体健康,硒被誉为“抗癌元素”。根据如图提供的硒的有关信息,下列说法中,正确的是()A.硒属于金属元素B.硒原子中的核内质子数是34C.硒的原子结构示意图中x=4D.硒的相对原子质量是78.96g10.“绿水青山就是金山银山”下列有关水的说法不正确的是()A.水是人类必需的六大基本营养素之一B.雨水因为溶解了空气中CO2而形成了酸雨C.水在通电的条件下分解得到两种单质D.水体虽然有一定的自净功能,工业污水仍需处理达标后才能排放11.水与人类的生活和生产密切相关.下列关于水的说法错误的是()A.水是良好的溶剂B.长期饮用蒸馏水不利于健康C.电解水时H2与O2质量比约为2:1D.能用肥皂水区分软水和硬水12.从分子的角度分析,下列解释不正确的是A.墙里开花墙外香,说明分子在不断运动B.热胀冷缩,说明分子的大小随温度的升降而改变C.二氧化碳和干冰都能灭火,说明同种分子构成的物质化学性质相同D.H2在Cl2中燃烧生成HCl,说明分子可以分成原子,原子重新组合成新分子二、填空题(本题包括4个小题,每小题7分,共28分)13.向某盐酸和氯化镁的混合溶液中加入某浓度的氢氧化钠溶液,产生沉淀的质量与加入氢氧化钠溶液的质量关系量如图所示。请回答下列问题:a点溶液中滴入紫色石蕊试液,观察到_____。bc段(不含b点)反应的化学方程式_____。c点溶液中存在的阳离子为_____。溶液中NaCl的溶质质量分数d_____c(填“>”“<”或“=”)d点溶液中的溶质是_____。14.CO2是一种宝贵的碳氧资源。科学家...

1、当您付费下载文档后,您只拥有了使用权限,并不意味着购买了版权,文档只能用于自身使用,不得用于其他商业用途(如 [转卖]进行直接盈利或[编辑后售卖]进行间接盈利)。
2、本站所有内容均由合作方或网友上传,本站不对文档的完整性、权威性及其观点立场正确性做任何保证或承诺!文档内容仅供研究参考,付费前请自行鉴别。
3、如文档内容存在违规,或者侵犯商业秘密、侵犯著作权等,请点击“违规举报”。

碎片内容

2023-2024学年陕西省西安市高新第二初级中学中考联考化学试卷含解析.doc

确认删除?