电脑桌面
添加内谋知识网--内谋文库,文书,范文下载到电脑桌面
安装后可以在桌面快捷访问

2023-2024学年随州市重点中学中考化学最后冲刺模拟试卷含解析.doc

2023-2024学年随州市重点中学中考化学最后冲刺模拟试卷含解析.doc_第1页
1/11
2023-2024学年随州市重点中学中考化学最后冲刺模拟试卷含解析.doc_第2页
2/11
2023-2024学年随州市重点中学中考化学最后冲刺模拟试卷含解析.doc_第3页
3/11
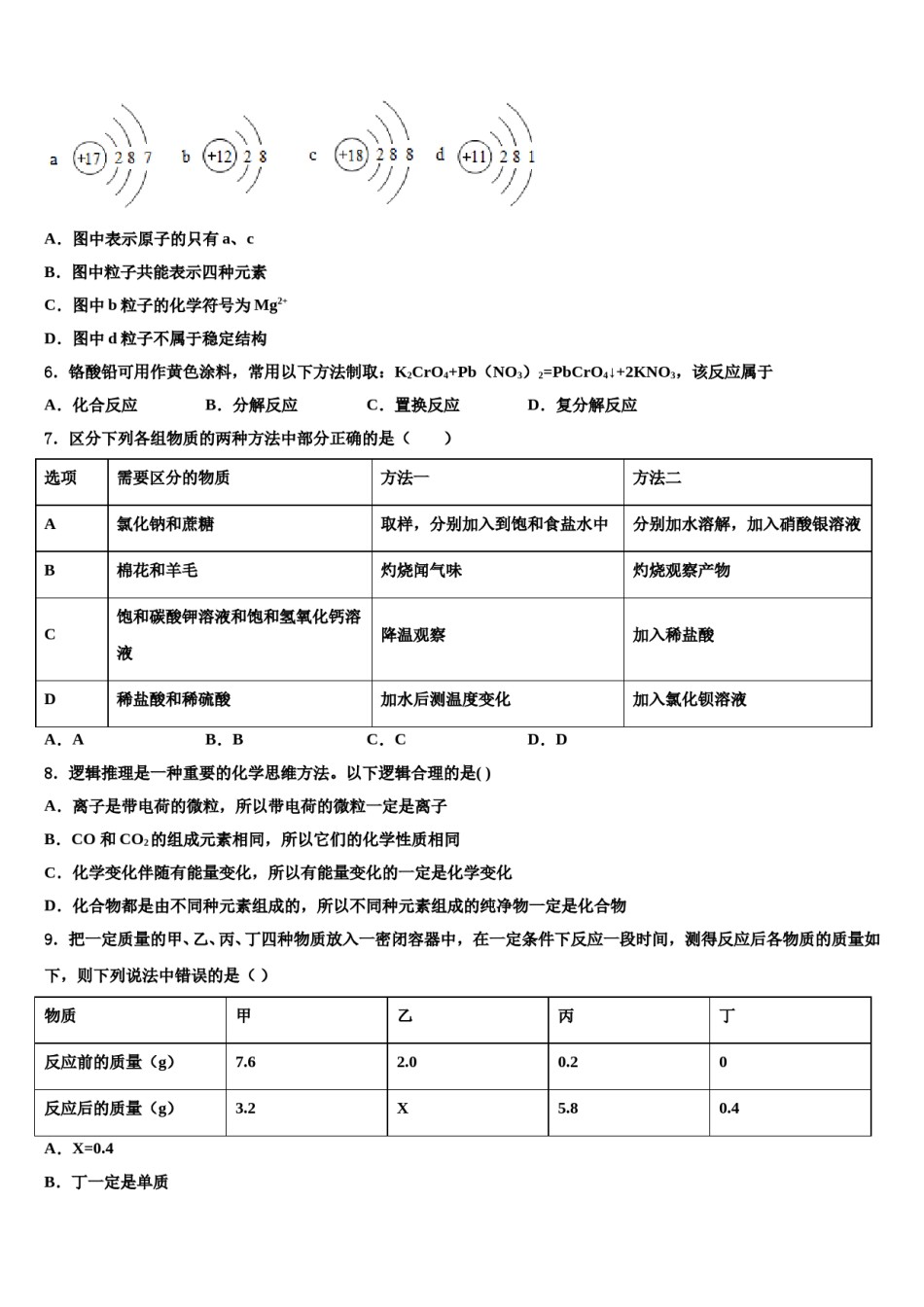
2023-2024学年随州市重点中学中考化学最后冲刺模拟试卷注意事项铅笔作答;第二部分必须用黑1.考生要认真填写考场号和座位序号。2.试题所有答案必须填涂或书写在答题卡上,在试卷上作答无效。第一部分必须用2B色字迹的签字笔作答。3.考试结束后,考生须将试卷和答题卡放在桌面上,待监考员收回。一、单选题(本大题共10小题,共20分)1.将一定质量的a、b、c、d四种物质放入一密闭容器中,在一定条件下反应一段时间后,测得各物质的质量如表:物质abcd反应前的质量/g6.414.03.21.0反应一段时间后的质量/g10.07.2x1.0下列有关说法正确的是()A.a和b是反应物B.x=3.2C.该反应属于分解反应D.d一定是催化剂2.生活中的下列说法正确的是()A.堆放杂物的纸箱着火,可以用水浇灭B.天然气泄漏,立即打电话报警C.食用肝脏、瘦肉可以补充铁、锌等常量元素D.食物中的淀粉在唾液淀粉酶的作用下会部分水解为葡萄糖3.下列说法错误的是A.金刚石和石墨都是由碳元素组成的单质B.在化学反应中,只有燃烧才能放出热量C.地壳中元素的含量由多到少的顺序是:O>Si>AlD.V1mL水和V2mL酒精混合得到V3mL溶液:V1+V2>V34.下图为某化学反应的微观示意图。下列说法正确的是()A.1个乙分子中有3个原子核B.该反应中属于有机物的有2种C.甲中碳、氢元素的质量比为l:4D.反应后生成丙和丁的分子个数比为1:15.下面是四种粒子的结构示意图,下列说法不正确的是()A.图中表示原子的只有a、cB.图中粒子共能表示四种元素C.图中b粒子的化学符号为Mg2+D.图中d粒子不属于稳定结构6.铬酸铅可用作黄色涂料,常用以下方法制取:K2CrO4+Pb(NO3)2=PbCrO4↓+2KNO3,该反应属于A.化合反应B.分解反应C.置换反应D.复分解反应7.区分下列各组物质的两种方法中部分正确的是()选项需要区分的物质方法一方法二A氯化钠和蔗糖取样,分别加入到饱和食盐水中分别加水溶解,加入硝酸银溶液B棉花和羊毛灼烧闻气味灼烧观察产物饱和碳酸钾溶液和饱和氢氧化钙溶C降温观察加入稀盐酸液D稀盐酸和稀硫酸加水后测温度变化加入氯化钡溶液A.AB.BC.CD.D8.逻辑推理是一种重要的化学思维方法。以下逻辑合理的是()A.离子是带电荷的微粒,所以带电荷的微粒一定是离子B.CO和CO2的组成元素相同,所以它们的化学性质相同C.化学变化伴随有能量变化,所以有能量变化的一定是化学变化D.化合物都是由不同种元素组成的,所以不同种元素组成的纯净物一定是化合物9.把一定质量的甲、乙、丙、丁四种物质放入一密闭容器中,在一定条件下反应一段时间,测得反应后各物质的质量如下,则下列说法中错误的是()物质甲乙丙丁反应前的质量(g)7.62.00.20反应后的质量(g)3.2X5.80.4A.X=0.4B.丁一定是单质C.甲和乙是反应物D.反应中的甲、丙发生改变的质量比是11:1410.发芽的土豆中含有一种对人体有害的生物碱称龙葵碱,它对人体胃肠黏膜有刺激作用,并有溶血及麻痹呼吸中枢的作用。发芽土豆的芽眼芽根和变绿的部位含量更高,人吃了会有咽喉痒、恶心、呕吐、腹痛等症状,重者会死亡。龙葵碱的化学式为C45H73O15N,下列有关龙葵碱的说法正确的是()A.龙葵碱的相对原子质量为867gB.龙葵碱中碳元素的质量分数最大C.龙葵碱中碳元素与氧元素的质量比为3:1D.龙葵碱是由45个碳原子、73个氢原子、15个氧原子和1个氮原子构成的二、填空题(本大题共1小题,共4分)11.酒精燃烧除了需要氧气外,还需满足的条件是_____;其完全燃烧的化学方程式为_____;氢气作燃料的优点是_____(答出一条即可)。三、计算题(本大题共1小题,共5分)12.煅烧含氧化铁80%的赤铁矿1000吨,可炼出含杂质4%的生铁多少吨?四、简答题(本大题共2小题,共8分)13.物质组成的表示ClO2是新一代饮用水的消毒剂,许多发达国家自来水厂采用ClO2代替Cl2来进行自来水的消毒。请回答下列问题:ClO2应读做__________,其中氯元素的化合价为__________。ClO2的相对分子质量为__________,其中氯元素与氧元素的质量比为Cl:O=__________,氯元素的质量分数为__________%(得数保留到1%)。我国最近成功研制出制取ClO2的新方法,其反应的化学方程式可表示为:...

1、当您付费下载文档后,您只拥有了使用权限,并不意味着购买了版权,文档只能用于自身使用,不得用于其他商业用途(如 [转卖]进行直接盈利或[编辑后售卖]进行间接盈利)。
2、本站所有内容均由合作方或网友上传,本站不对文档的完整性、权威性及其观点立场正确性做任何保证或承诺!文档内容仅供研究参考,付费前请自行鉴别。
3、如文档内容存在违规,或者侵犯商业秘密、侵犯著作权等,请点击“违规举报”。

碎片内容

2023-2024学年随州市重点中学中考化学最后冲刺模拟试卷含解析.doc

确认删除?