电脑桌面
添加内谋知识网--内谋文库,文书,范文下载到电脑桌面
安装后可以在桌面快捷访问

2024届商丘市重点中学十校联考最后化学试题含解析.doc

2024届商丘市重点中学十校联考最后化学试题含解析.doc_第1页
1/14
2024届商丘市重点中学十校联考最后化学试题含解析.doc_第2页
2/14
2024届商丘市重点中学十校联考最后化学试题含解析.doc_第3页
3/14
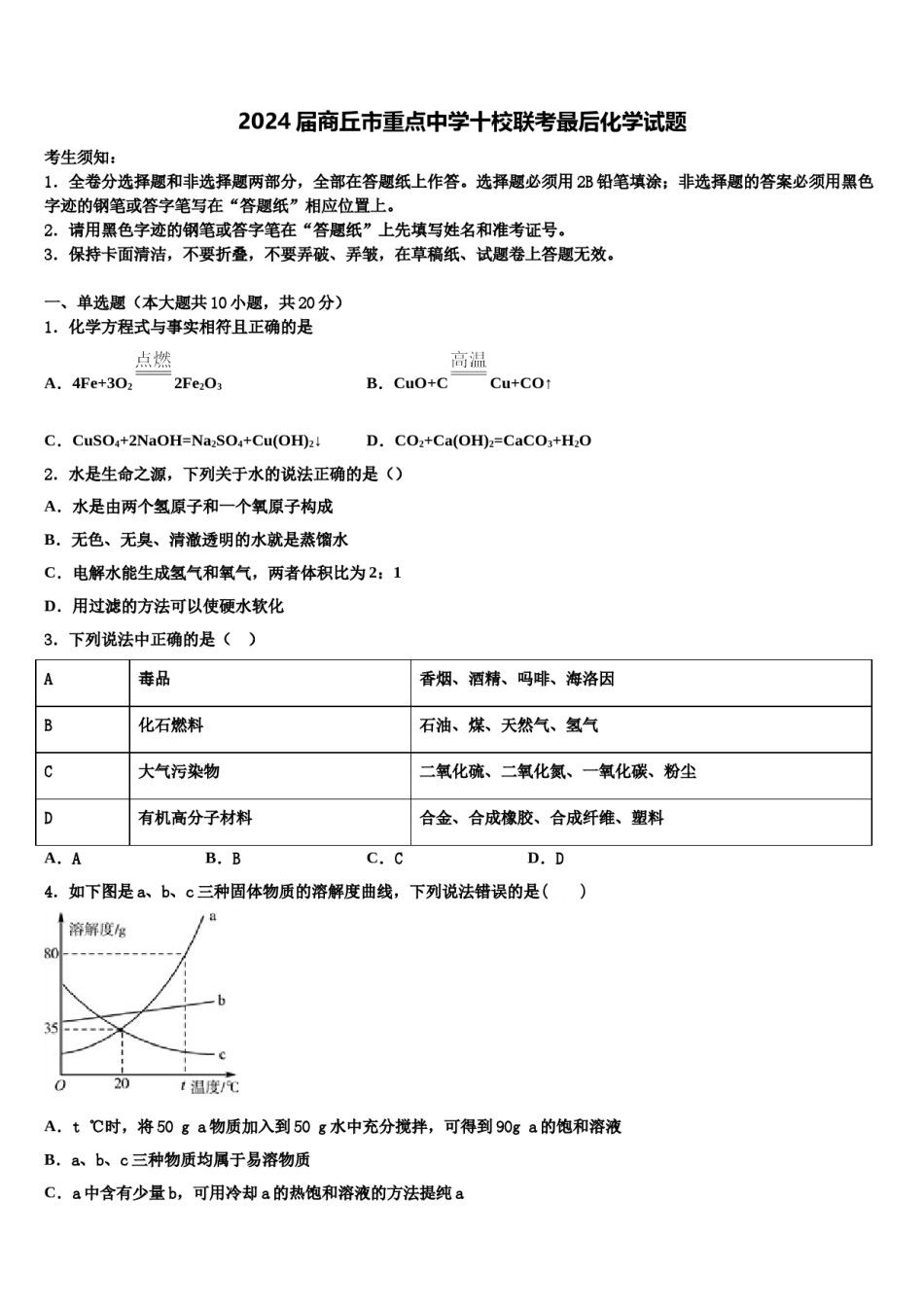
2024届商丘市重点中学十校联考最后化学试题考生须知:1.全卷分选择题和非选择题两部分,全部在答题纸上作答。选择题必须用2B铅笔填涂;非选择题的答案必须用黑色字迹的钢笔或答字笔写在“答题纸”相应位置上。2.请用黑色字迹的钢笔或答字笔在“答题纸”上先填写姓名和准考证号。3.保持卡面清洁,不要折叠,不要弄破、弄皱,在草稿纸、试题卷上答题无效。一、单选题(本大题共10小题,共20分)1.化学方程式与事实相符且正确的是A.4Fe+3O22Fe2O3B.CuO+CCu+CO↑C.CuSO4+2NaOH=Na2SO4+Cu(OH)2↓D.CO2+Ca(OH)2=CaCO3+H2O2.水是生命之源,下列关于水的说法正确的是()A.水是由两个氢原子和一个氧原子构成B.无色、无臭、清澈透明的水就是蒸馏水C.电解水能生成氢气和氧气,两者体积比为2:1D.用过滤的方法可以使硬水软化3.下列说法中正确的是()A毒品香烟、酒精、吗啡、海洛因B化石燃料石油、煤、天然气、氢气C大气污染物二氧化硫、二氧化氮、一氧化碳、粉尘D有机高分子材料合金、合成橡胶、合成纤维、塑料A.AB.BC.CD.D4.如下图是a、b、c三种固体物质的溶解度曲线,下列说法错误的是()A.t℃时,将50ga物质加入到50g水中充分搅拌,可得到90ga的饱和溶液B.a、b、c三种物质均属于易溶物质C.a中含有少量b,可用冷却a的热饱和溶液的方法提纯aD.将20℃时三种物质的饱和溶液升温到t℃,所得溶液中溶质的质量分数的大小关系:b>a=c5.一包不纯的氯化钾粉末,所含杂质可能是氯化钠、硝酸钾、硝酸钙、氯化铜、碳酸钠中的一种或几种。为确定其成分,某兴趣小组的同学们进行如下实验:(1)取少量该粉末于烧杯中,加蒸馏水,充分搅拌,得无色澄淸溶液。(2)取上述无色溶液少许于试管中,滴加氯化钡溶液有白色沉淀生成。(3)另称取14.9g该粉末于烧杯中,加入蒸馏水溶解,再加入足量的硝酸银溶液和稀硝酸,充分反应后生成28.7g白色沉淀。根据上述实验判断,下列说法正确的是()A.杂质中可能含有硝酸钾、氯化钠B.杂质中肯定不含硝酸钙、氯化铜、碳酸钠C.向步骤(1)所得无色澄清溶液中加入无色酚酞溶液,溶液颜色无明显变化D.杂质中肯定含有氯化钠、碳酸钠,可能含有硝酸钾6.能闻到花香的原因是()A.分子的质量很小B.分子间有间隔C.分子在不断运动D.分子由原子构成7.下列生活过程的叙述中不涉及化学变化的是()A.食物在人体内被消化B.人体的呼吸过程C.用天然气作燃料来炒菜D.冰箱里的水结成冰8.实验室里有一包样品是由氢氧化钠和氧化铜组成,为了测定其中氧化铜的质量,现将该样品倒入烧杯中(不考虑实验中造成的损失),并取100g溶质质量分数为14.6%的稀盐酸加入烧杯中,充分反应后烧杯中只得到中性溶液,其中溶剂的质量是90.8g,则原混合物中氧化铜的质量为(假设氯化铜溶液为中性)()A.4gB.8gC.12gD.16g9.今年6月5日将在中国浙江杭州举办世界环境日全球主场活动。下列做法不利于环境保护的是()A.将废旧电池深埋地下B.合理使用农药和化肥C.大力开发、利用新能源D.生活污水经处理后再排放10.如表实验中所用试剂或方法正确的是选择实验目的所用试剂或方法A检验某天然水是硬水还是软水pH试纸B鉴别羊毛与合成纤维点燃,闻气味除去CuCl2溶液中混有的少量加入足量铁粉,充分反应后过CFeCl2滤除去二氧化碳气体中少量的一D通氧气,点燃氧化碳A.AB.BC.CD.D二、填空题(本大题共1小题,共4分)11.回答下列与含碳物质有关的问题。利用木炭和活性炭具有___性,可以除去水中的异味;CO和CO2都是碳的氧化物,但由于它们的___不同,导致化学性质不同;能将CO和CO2鉴别开的溶液是___。三、计算题(本大题共1小题,共5分)12.向一定质量的5%的氢氧化钠溶液中加入66.9g硫酸铜溶液,恰好完全反应,得到4.9g蓝色沉淀。请计算:所用氢氧化钠溶液的质量________。反应后所得溶液的溶质质量分数__________。四、简答题(本大题共2小题,共8分)13.为了验证质量守恒定律,某同学在敞口烧杯内分别用稀盐酸与下列三种试剂进行探究实验:①碳酸钠溶液②硝酸银溶液③硫酸铜溶液。请选出不能达到实验目的的试剂序号并说明原因。_____14.化学与生产、生活息息相关...

1、当您付费下载文档后,您只拥有了使用权限,并不意味着购买了版权,文档只能用于自身使用,不得用于其他商业用途(如 [转卖]进行直接盈利或[编辑后售卖]进行间接盈利)。
2、本站所有内容均由合作方或网友上传,本站不对文档的完整性、权威性及其观点立场正确性做任何保证或承诺!文档内容仅供研究参考,付费前请自行鉴别。
3、如文档内容存在违规,或者侵犯商业秘密、侵犯著作权等,请点击“违规举报”。

碎片内容

2024届商丘市重点中学十校联考最后化学试题含解析.doc

确认删除?