电脑桌面
添加内谋知识网--内谋文库,文书,范文下载到电脑桌面
安装后可以在桌面快捷访问

2024届四川成都市武侯区西蜀实验校中考化学对点突破模拟试卷含解析.doc

2024届四川成都市武侯区西蜀实验校中考化学对点突破模拟试卷含解析.doc_第1页
1/10
2024届四川成都市武侯区西蜀实验校中考化学对点突破模拟试卷含解析.doc_第2页
2/10
2024届四川成都市武侯区西蜀实验校中考化学对点突破模拟试卷含解析.doc_第3页
3/10
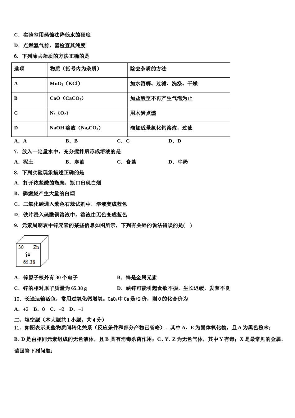
2024届四川成都市武侯区西蜀实验校中考化学对点突破模拟试卷注意事项铅笔作答;第二部分必须用黑1.考生要认真填写考场号和座位序号。2.试题所有答案必须填涂或书写在答题卡上,在试卷上作答无效。第一部分必须用2B色字迹的签字笔作答。3.考试结束后,考生须将试卷和答题卡放在桌面上,待监考员收回。一、单选题(本大题共10小题,共20分)1.下列实验现象描述错误的是A.向硫酸铜溶液中滴加氢氧化钠,生成蓝色沉淀B.向盛有铜粉的试管中滴加稀盐酸,有气泡产生C.在碳酸钠的溶液中滴加无色酚酞试液,溶液变红色D.硫在氧气中燃烧产生蓝紫色火焰,生成有刺激性气味的气体2.实验室里有一包样品是由氢氧化钠和氧化铜组成,为了测定其中氧化铜的质量,现将该样品倒入烧杯中(不考虑实验中造成的损失),并取100g溶质质量分数为14.6%的稀盐酸加入烧杯中,充分反应后烧杯中只得到中性溶液,其中溶剂的质量是90.8g,则原混合物中氧化铜的质量为(假设氯化铜溶液为中性)()A.4gB.8gC.12gD.16g3.某同学为了探究甲、乙、丙、丁四种物质之间能否发生反应,将它们混合在一密闭容器中加热。一段时间后,记录数据如下表。下列判断错误的是物质甲乙丙丁反应前质量/g23063反应后质量/g122x3A.x=24B.丁可能是催化剂C.反应中甲和丙的质量比是1:2D.容器内发生的是分解反应4.均衡膳食是身体健康的重要保证。下列食物主要为我们提供糖类的是A.米饭、土豆B.番茄、黄瓜C.牛肉、鸡蛋D.奶油、花生油5.下列说法不正确的是()A.蒸发过程中出现较多固体时,停止加热B.用润湿的pH试纸测定溶液酸碱度,结果一定偏小C.实验室用蒸馏法降低水的硬度D.点燃氢气前,需检查其纯度6.下列除去杂质的方法正确的是选项物质(括号内为杂质)除去杂质的方法AMnO2(KCl)加水溶解、过滤、洗涤、干燥BCaO(CaCO3)加盐酸至不再产生气泡为止CN2(O2)用木炭点燃DNaOH溶液(Na2CO3)滴加适量氯化钙溶液,过滤A.AB.BC.CD.D7.放入一定量水中,充分搅拌后形成溶液的是A.泥土B.麻油C.食盐D.牛奶8.下列实验现象描述正确的是A.打开浓盐酸的瓶塞,瓶口出现白烟B.磷燃烧产生大量的白烟C.二氧化碳通入紫色石蕊试剂中,溶液变成蓝色D.铁片浸入硫酸铜溶液中,溶液由无色变成蓝色9.元素周期表中锌元素的某些信息如图所示,下列有关锌的说法错误的是()A.锌原子核外有30个电子B.锌是金属元素C.锌的相对原子质量为65.38gD.缺锌可能引起食欲不振,生长迟缓,发育不良10.长途运输活鱼,常用过氧化钙增氧。CaO2中Ca是+2价,则O的化合价为A.+2B.0C.-2D.-1二、填空题(本大题共1小题,共4分)11.如图表示某些物质间转化关系(反应条件和部分产物已省略).其中A、E为固体氧化物,且A为黑色粉末;B、D是由相同元素组成的无色液体,且B具有消毒杀菌作用;C、Y、Z为无色气体,其中Y有毒;X是最常见的金属.请回答下列问题:反应①中A物质的作用是_____;反应③、④的化学方程式为:③_____;④_____.在日常生活中为防止反应②的发生,可采取的措施是_____(写一点即可);在自然界中普遍存在反应⑤,其名称为_____.三、计算题(本大题共1小题,共5分)12.高速电气化铁路的建设需要大量的铁矿石,某化学兴趣小组取得铁路建设所用的赤铁矿石样品(杂质不溶于水且不参加化学反应)20g,将其置于烧杯中,向其中加入84g稀盐酸,二者恰好完全反应,反应后过滤得到滤渣4g.求①赤铁矿石中氧化铁的质量分数____;②滤液中溶质的质量分数____.四、简答题(本大题共2小题,共8分)13.我国化工专家侯德榜的“侯氏制碱法”为世界制碱工业作出了突出的贡献。他以食盐、水、氨气、二氧化碳为原料,先制得碳酸氢钠和氯化铵,进而生产出纯碱。表格中是几种物质在不同温度时的溶解度:0℃20℃40℃60℃NaHCO36.99.612.716.4NaCl35.735.836.637.3NH4Cl29.437.245.855.2(1)从表中数据可以看出,温度对________的溶解度影响不大。要使氯化铵饱和溶液中的氯化铵结晶析出,在______(填“较高”或“较低”)温度下进行比较合适。写出“侯氏制碱法”制碳酸氢钠的方程式________________________________________。有人认为...

1、当您付费下载文档后,您只拥有了使用权限,并不意味着购买了版权,文档只能用于自身使用,不得用于其他商业用途(如 [转卖]进行直接盈利或[编辑后售卖]进行间接盈利)。
2、本站所有内容均由合作方或网友上传,本站不对文档的完整性、权威性及其观点立场正确性做任何保证或承诺!文档内容仅供研究参考,付费前请自行鉴别。
3、如文档内容存在违规,或者侵犯商业秘密、侵犯著作权等,请点击“违规举报”。

碎片内容

2024届四川成都市武侯区西蜀实验校中考化学对点突破模拟试卷含解析.doc

确认删除?