电脑桌面
添加内谋知识网--内谋文库,文书,范文下载到电脑桌面
安装后可以在桌面快捷访问

2024届四川省自贡市田家炳中学中考化学模拟试题含解析.doc

2024届四川省自贡市田家炳中学中考化学模拟试题含解析.doc_第1页
1/11
2024届四川省自贡市田家炳中学中考化学模拟试题含解析.doc_第2页
2/11
2024届四川省自贡市田家炳中学中考化学模拟试题含解析.doc_第3页
3/11
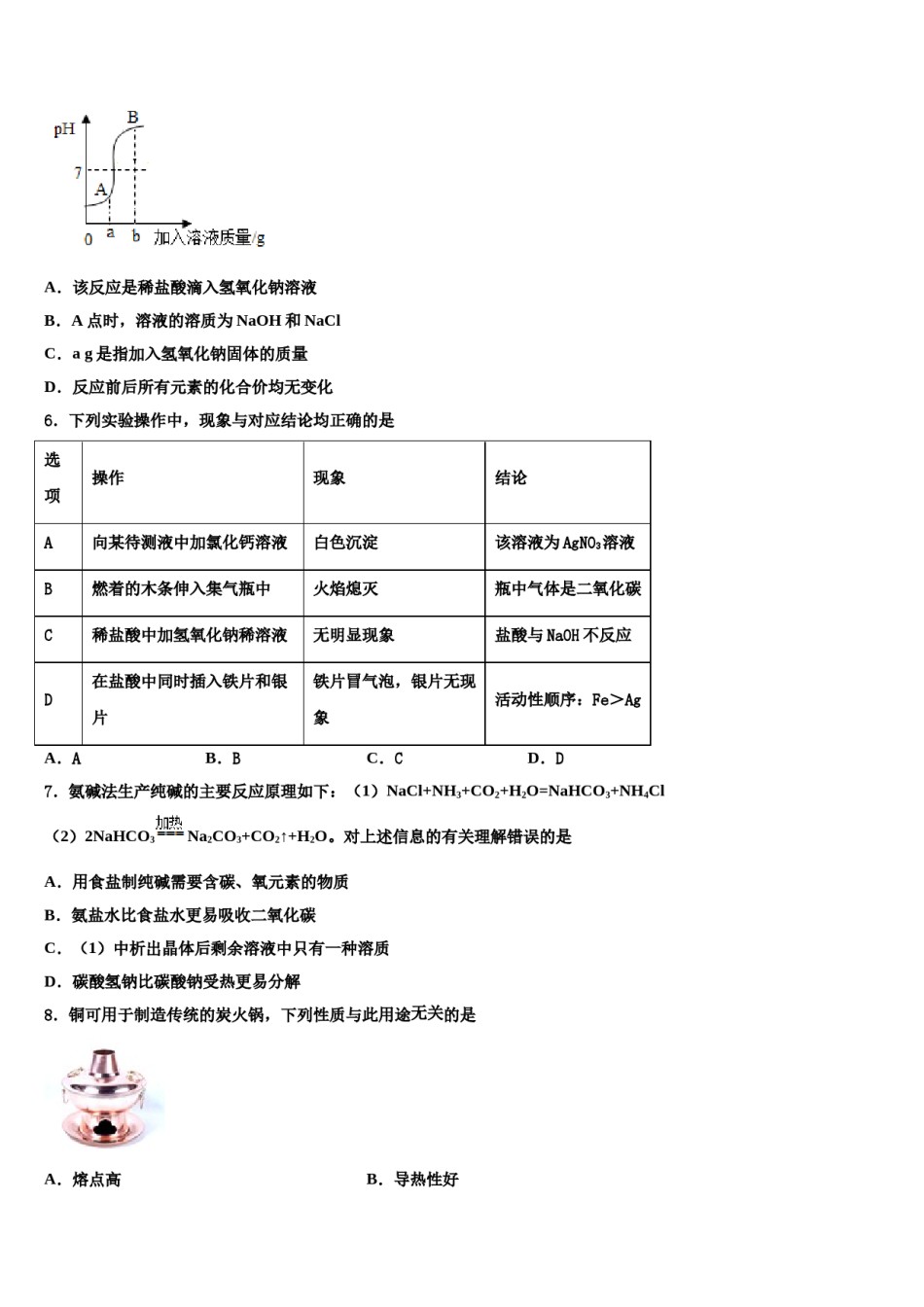
2024届四川省自贡市田家炳中学中考化学模拟试题注意事项:1.答题前,考生先将自己的姓名、准考证号码填写清楚,将条形码准确粘贴在条形码区域内。2.答题时请按要求用笔。3.请按照题号顺序在答题卡各题目的答题区域内作答,超出答题区域书写的答案无效;在草稿纸、试卷上答题无效。4.作图可先使用铅笔画出,确定后必须用黑色字迹的签字笔描黑。5.保持卡面清洁,不要折暴、不要弄破、弄皱,不准使用涂改液、修正带、刮纸刀。一、单选题(本大题共10小题,共20分)1.下列实验操作正确的是A.闻药品的气味B.给液体加热C.稀释浓硫酸D.测溶液pH2.地壳中含量最多的金属元素是A.氧B.硅C.铝D.铁3.据报道,科学家发明了一种“月球制氧机”,这种“月球制氧机”可利用聚焦太阳能产生的高温加热月球土壤,制得氧气.据此可推测月球土壤中一定含有()A.氧化物B.氧气C.水D.氧元素4.有一种火箭燃料的化学式为C2H4N2,对该燃料的说法正确的是A.该燃料由碳、氢、氮三种元素组成B.该燃料的相对分子质量为12C.该燃料中碳、氢,氮的质量比为1:4:1D.该燃料含氢气5.实验室利用利用数字化传感器测量实验数据,如图是盐酸和氢氧化钠反应过程中溶液pH变化图像。下列据图分析能得出的结论正确的是()A.该反应是稀盐酸滴入氢氧化钠溶液B.A点时,溶液的溶质为NaOH和NaClC.ag是指加入氢氧化钠固体的质量D.反应前后所有元素的化合价均无变化6.下列实验操作中,现象与对应结论均正确的是选现象结论操作项A向某待测液中加氯化钙溶液白色沉淀该溶液为AgNO3溶液B燃着的木条伸入集气瓶中火焰熄灭瓶中气体是二氧化碳C稀盐酸中加氢氧化钠稀溶液无明显现象盐酸与NaOH不反应在盐酸中同时插入铁片和银铁片冒气泡,银片无现D活动性顺序:Fe>Ag片象A.AB.BC.CD.D7.氨碱法生产纯碱的主要反应原理如下:(1)NaCl+NH3+CO2+H2O=NaHCO3+NH4Cl(2)2NaHCO3Na2CO3+CO2↑+H2O。对上述信息的有关理解错误的是A.用食盐制纯碱需要含碳、氧元素的物质B.氨盐水比食盐水更易吸收二氧化碳C.(1)中析出晶体后剩余溶液中只有一种溶质D.碳酸氢钠比碳酸钠受热更易分解8.铜可用于制造传统的炭火锅,下列性质与此用途无关的是A.熔点高B.导热性好C.延展性好D.导电性好9.下列归纳和总结完全正确的一组是A.化学与技术B.化学与能源①可燃冰将成为未来新能源①用扫描隧道显微镜获得苯分子图像②倡导大量使用高硫煤做燃料②用催化净化装置促进汽车尾气中有害气体的转化D.化学与生产①用铁桶来盛放波尔多液C.化学与医药②用铁矿石、焦炭和石灰石炼铁D.D①用氧气进行医疗急救②用生石灰做补钙剂D.稀有气体A.AB.BC.C10.通常情况下,空气中体积分数约占21%的气体是()A.氮气B.氧气C.二氧化碳二、填空题(本大题共1小题,共4分)11.(1)在元素周期表中,钠元素的信息如图所示。钠属于_____元素;其一个原子中质子数为_____。(2)人体所需的钠元素主要来源饮食中的氯化钠,氯化钠由_____构成(填“分子”、“原子”或“离子”);从海水中获取粗盐采取的方法是_____(填“冷却”或“蒸发溶剂”)。(3)过氧化钠(Na2O2)可用在潜水、航天等缺氧场合,是因为它能将人体呼出的CO2转化为O2,同时生成碳酸钠。①过氧化钠属于_____。A混合物B氧化物C化合物②过氧化钠与二氧化碳反应的化学方程式为_____。(4)用“>”或“=”或“<”或“≥”或“≤”填空:①amL酒精中加入bmL水,混合后的体积为cmL,则a+b_____c。②a克铁与b克氧气充分反应,得到c克四氧化三铁,则a+b_____c。三、计算题(本大题共1小题,共5分)12.取Na2CO3和NaCl的混合物10g加入50g水中形成溶液,再向其中加入CaCl2溶液(反应的化学方程式为:Na2CO3+CaCl2=CaCO3↓+2NaCl),反应时CaCl2溶液与产生的沉淀的质量关系如图所示,请解决以下问题:(l)计算原混合物中NaCl的质量_____。(2)恰好反应完时所得溶液的溶质质量分数_____。四、简答题(本大题共2小题,共8分)13.小丽同学取铜和氧化铜的混合物mg置于烧杯中,并向烧杯中逐滴加入稀硫酸溶液,不断搅拌,测得烧杯中溶液的质量与加入稀硫酸的质量关系如图所示。求:(1...

1、当您付费下载文档后,您只拥有了使用权限,并不意味着购买了版权,文档只能用于自身使用,不得用于其他商业用途(如 [转卖]进行直接盈利或[编辑后售卖]进行间接盈利)。
2、本站所有内容均由合作方或网友上传,本站不对文档的完整性、权威性及其观点立场正确性做任何保证或承诺!文档内容仅供研究参考,付费前请自行鉴别。
3、如文档内容存在违规,或者侵犯商业秘密、侵犯著作权等,请点击“违规举报”。

碎片内容

2024届四川省自贡市田家炳中学中考化学模拟试题含解析.doc

确认删除?