电脑桌面
添加内谋知识网--内谋文库,文书,范文下载到电脑桌面
安装后可以在桌面快捷访问

2024届天津市塘沽区一中学中考化学全真模拟试题含解析.doc

2024届天津市塘沽区一中学中考化学全真模拟试题含解析.doc_第1页
1/10
2024届天津市塘沽区一中学中考化学全真模拟试题含解析.doc_第2页
2/10
2024届天津市塘沽区一中学中考化学全真模拟试题含解析.doc_第3页
3/10
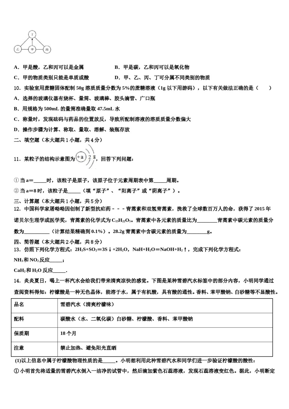
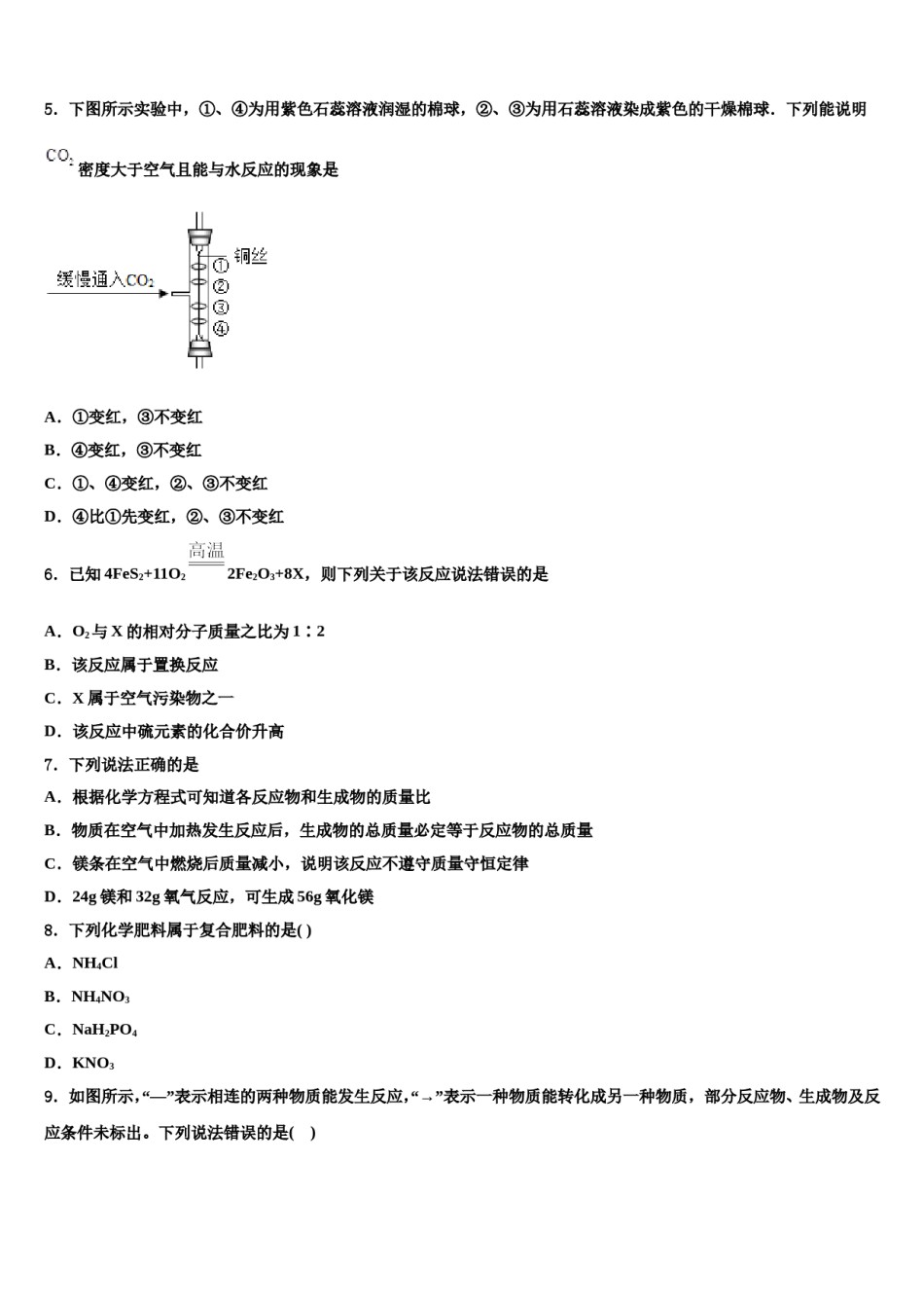
2024届天津市塘沽区一中学中考化学全真模拟试题注意事项:1.答题前,考生先将自己的姓名、准考证号码填写清楚,将条形码准确粘贴在条形码区域内。2.答题时请按要求用笔。3.请按照题号顺序在答题卡各题目的答题区域内作答,超出答题区域书写的答案无效;在草稿纸、试卷上答题无效。4.作图可先使用铅笔画出,确定后必须用黑色字迹的签字笔描黑。5.保持卡面清洁,不要折暴、不要弄破、弄皱,不准使用涂改液、修正带、刮纸刀。一、单选题(本大题共10小题,共20分)1.下面是一名中学生午餐食物的一部分,其中富含蛋白质的是A.米饭B.鲜酿橙汁C.鲫鱼炖蛋D.凉拌西红柿2.下列实验操作中,正确的是()A.倾倒液体B.读取液体的体积C.塞紧橡胶塞D.稀释浓硫酸3.长期受电磁辐射可引起人头昏、头痛、失眠等症状,科学家发现富含维生素的食物具有较好的防辐射损伤功能。下列食物中富含维生素的是A.豆腐B.西红柿C.鸡蛋D.牛肉4.煤油中含有噻吩,噻吩(用X表示)有令人不愉快的气味,其燃烧的化学方程式可表示为:,则噻吩X的化学式为()A.CH4SB.C2H6SC.C4H4SD.C6H6S5.下图所示实验中,①、④为用紫色石蕊溶液润湿的棉球,②、③为用石蕊溶液染成紫色的干燥棉球.下列能说明密度大于空气且能与水反应的现象是A.①变红,③不变红B.④变红,③不变红C.①、④变红,②、③不变红D.④比①先变红,②、③不变红6.已知4FeS2+11O22Fe2O3+8X,则下列关于该反应说法错误的是A.O2与X的相对分子质量之比为1∶2B.该反应属于置换反应C.X属于空气污染物之一D.该反应中硫元素的化合价升高7.下列说法正确的是A.根据化学方程式可知道各反应物和生成物的质量比B.物质在空气中加热发生反应后,生成物的总质量必定等于反应物的总质量C.镁条在空气中燃烧后质量减小,说明该反应不遵守质量守恒定律D.24g镁和32g氧气反应,可生成56g氧化镁8.下列化学肥料属于复合肥料的是()A.NH4ClB.NH4NO3C.NaH2PO4D.KNO39.如图所示,“—”表示相连的两种物质能发生反应,“→”表示一种物质能转化成另一种物质,部分反应物、生成物及反应条件未标出。下列说法错误的是()A.甲是酸,乙和丙可以是金属B.甲是碳,乙和丙可以是氧化物C.甲的物质类别只能是单质或酸D.甲、乙、丙、丁可分属不同类别的物质10.实验室用蔗糖固体配制50g溶质质量分数为5%的蔗糖溶液(1g以下用游码),以下有关做法正确的是()A.选择的玻璃仪器有烧杯、量筒、玻璃棒、胶头滴管、广口瓶B.用规格为500mL的量筒准确量取47.5mL水C.称量时,发现砝码与药品的位置放反,导致所配制溶液的溶质质量分数偏大D.操作步骤为计算、称取、量取、溶解、装瓶存放二、填空题(本大题共1小题,共4分)11.某粒子的结构示意图为,回答下列问题:①当a=_____时,该粒子是原子,该原子位于元素周期表中第_____周期。②当a=8时,该粒子是_____(填“原子”、“阳离子”或“阴离子”)。三、计算题(本大题共1小题,共5分)12.中国科学家屠呦呦因创制了新型抗疟药﹣﹣﹣青蒿素和双氢青蒿素,挽救了全球数百万人的命,获得了2015年诺贝尔生理学或医学奖,青蒿素的化学式为C15H22O5。青蒿素中各元素的质量比为________青蒿素中碳元素的质量分数为__________(计算结果精确到0.1%)。28.2g青蒿素中含碳元素的质量为________g。四、简答题(本大题共2小题,共8分)13.仿照下列化学方程式:2H2S+SO2=3S↓+2H2O,NaH+H2O=NaOH+H2↑,完成下列化学方程式:NH3和NO2反应_____;CaH2和H2O反应_____.14.炎炎夏日,喝上一杯汽水会给我们带来清爽凉快的感觉。下图是某种雪碧汽水标签中的部分内容,小明同学通过查阅资料得知:柠檬酸是一种无色晶体,能溶于水,属于有机酸,具有酸的通性。香料、苯甲酸钠、白砂糖等不显酸性。品名雪碧汽水(清爽柠檬味)配料碳酸水(水、二氧化碳)白砂糖、柠檬酸、香料、苯甲酸钠保质期18个月注意禁止加热、避免阳光直晒(1)以上信息中属于柠檬酸物理性质的是_____。小明想利用此种雪碧汽水和同学们进一步验证柠檬酸的酸性:①小明首先将适量的雪碧汽水倒入一洁净的试管中,然后滴加紫色石蕊溶液,发现石蕊...

1、当您付费下载文档后,您只拥有了使用权限,并不意味着购买了版权,文档只能用于自身使用,不得用于其他商业用途(如 [转卖]进行直接盈利或[编辑后售卖]进行间接盈利)。
2、本站所有内容均由合作方或网友上传,本站不对文档的完整性、权威性及其观点立场正确性做任何保证或承诺!文档内容仅供研究参考,付费前请自行鉴别。
3、如文档内容存在违规,或者侵犯商业秘密、侵犯著作权等,请点击“违规举报”。

碎片内容

2024届天津市塘沽区一中学中考化学全真模拟试题含解析.doc

确认删除?