电脑桌面
添加内谋知识网--内谋文库,文书,范文下载到电脑桌面
安装后可以在桌面快捷访问

2024届山东泰安重点中学中考化学最后冲刺浓缩精华卷含解析.doc

2024届山东泰安重点中学中考化学最后冲刺浓缩精华卷含解析.doc_第1页
1/11
2024届山东泰安重点中学中考化学最后冲刺浓缩精华卷含解析.doc_第2页
2/11
2024届山东泰安重点中学中考化学最后冲刺浓缩精华卷含解析.doc_第3页
3/11
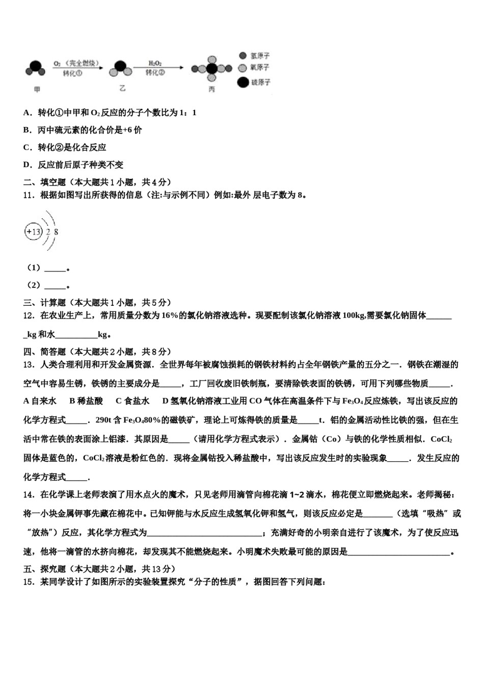
2024届山东泰安重点中学中考化学最后冲刺浓缩精华卷注意事项:1.答卷前,考生务必将自己的姓名、准考证号、考场号和座位号填写在试题卷和答题卡上。用2B铅笔将试卷类型(B)填涂在答题卡相应位置上。将条形码粘贴在答题卡右上角"条形码粘贴处"。2.作答选择题时,选出每小题答案后,用2B铅笔把答题卡上对应题目选项的答案信息点涂黑;如需改动,用橡皮擦干净后,再选涂其他答案。答案不能答在试题卷上。3.非选择题必须用黑色字迹的钢笔或签字笔作答,答案必须写在答题卡各题目指定区域内相应位置上;如需改动,先划掉原来的答案,然后再写上新答案;不准使用铅笔和涂改液。不按以上要求作答无效。4.考生必须保证答题卡的整洁。考试结束后,请将本试卷和答题卡一并交回。一、单选题(本大题共10小题,共20分)1.向Cu(NO3)2、AgNO3、Al(NO3)3的混合溶液中加入一定量的Zn,充分反应后过滤。关于滤渣和滤液有以下四种说法,正确的有()②滤液中一定含有Zn(NO3)2和Al(NO3)3①滤渣的组成有三种可能④反应前后溶液的质量可能相等③向滤渣中加入稀盐酸一定有气泡产生A.1个B.2个C.3个D.4个2.工业上常把煤块粉碎后使其充分燃烧,其目的是A.减少煤的浪费B.减少氧气的消耗C.减少二氧化碳的排放D.减少酸雨的形成3.推理是一种重要的化学思维方法,以下推理合理的是A.有氧气参加的反应一定是氧化反应,氧化反应一定有氧气参与B.阳离子是带正电的粒子,带正电的粒子一定是阳离子C.活泼金属能与稀硫酸反应放出气体,能与稀硫酸反应放出气体的一定是活泼金属D.化合物是由不同种元素组成的纯净物,由不同种元素组成的纯净物一定是化合物4.下列有关溶液的说法正确的是A.一种溶液中只能含有一种溶质B.析出晶体后的溶液就变成了不饱和溶液C.酒精溶液不导电是因为其中没有自由移动的粒子D.高锰酸部溶液的紫红色就是高锰酸根离子在溶液中的颜色5.磷可以促进作物生长,还可增强作物的抗寒、抗旱能力。下列有关磷元素的说法不正确的是A.原子序数为15B.元素符号为PC.核外电子数为30D.相对原子质量为30.976.下列四个图象中,能正确表示对应变化关系的是()A向一定量稀盐酸中加水B加热一定量的高锰酸钾C一定温度下,向不饱和D向等质量铁、锌分别加入足量稀盐酸稀释固体硝酸钾溶液中加入硝酸钾A.AB.BC.CD.D7.15%的H1O1溶液在二氧化锰催化作用下会剧烈反应产生O1.实验室欲利用15%的H1O1溶液制取O1,则下列装置中,仪器选择和药品放置最合理的是()A.B.C.D.8.下列叙述中正确的是()A.酸溶液一定显酸性,碱溶液一定显碱性,盐溶液一定显中性B.NaCl、Na2CO3、Na2SO4、NaNO3、NaHCO3均能溶于水C.复分解反应一定都生成水D.使酚酞试液变红的溶液一定是碱的溶液9.下列关于维生素C(C6H8O6)的说法不正确的是()A.1个维生素C分子由6个碳原子,8个氢原子,6个氧原子构成B.维生素C的相对分子质量为176C.维生素C中C、H、O三种元素的质量比为3﹕4﹕3D.维生素C中氢元素的质量分数约为4.5%10.如图是甲转化为丙的微观过程,下列说法不正确的是()A.转化①中甲和O2反应的分子个数比为1:1B.丙中硫元素的化合价是+6价C.转化②是化合反应D.反应前后原子种类不变二、填空题(本大题共1小题,共4分)11.根据如图写出所获得的信息(注:与示例不同)例如:最外层电子数为8。(1)_____。(2)_____。三、计算题(本大题共1小题,共5分)12.在农业生产上,常用质量分数为16%的氯化钠溶液选种。现要配制该氯化钠溶液100kg,需要氯化钠固体_______kg和水__________kg。四、简答题(本大题共2小题,共8分)13.人类合理利用和开发金属资源.全世界每年被腐蚀损耗的钢铁材料约占全年钢铁产量的五分之一.钢铁在潮湿的空气中容易生锈,铁锈的主要成分是_____,工厂回收废旧铁制瓶,要清除铁表面的铁锈,可用下列哪些物质_____.A自来水B稀盐酸C食盐水D氢氧化钠溶液工业用CO气体在高温条件下与Fe3O4反应炼铁,写出该反应的化学方程式_____.290t含Fe3O480%的磁铁矿,理论上可炼得铁的质量是_____t.铝的金属活动性比铁的强,但在生活中常在铁的表面涂上铝漆.其原因是_____(请用化学...

1、当您付费下载文档后,您只拥有了使用权限,并不意味着购买了版权,文档只能用于自身使用,不得用于其他商业用途(如 [转卖]进行直接盈利或[编辑后售卖]进行间接盈利)。
2、本站所有内容均由合作方或网友上传,本站不对文档的完整性、权威性及其观点立场正确性做任何保证或承诺!文档内容仅供研究参考,付费前请自行鉴别。
3、如文档内容存在违规,或者侵犯商业秘密、侵犯著作权等,请点击“违规举报”。

碎片内容

2024届山东泰安重点中学中考化学最后冲刺浓缩精华卷含解析.doc

确认删除?