电脑桌面
添加内谋知识网--内谋文库,文书,范文下载到电脑桌面
安装后可以在桌面快捷访问

2024届山东省枣庄市薛城区奚仲中学中考化学五模试卷含解析.doc

2024届山东省枣庄市薛城区奚仲中学中考化学五模试卷含解析.doc_第1页
1/11
2024届山东省枣庄市薛城区奚仲中学中考化学五模试卷含解析.doc_第2页
2/11
2024届山东省枣庄市薛城区奚仲中学中考化学五模试卷含解析.doc_第3页
3/11
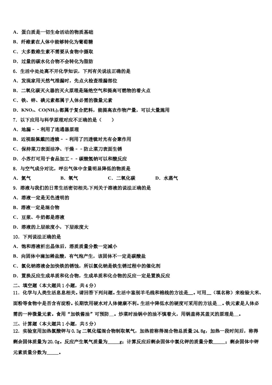
2024届山东省枣庄市薛城区奚仲中学中考化学五模试卷注意事项:1.答题前,考生先将自己的姓名、准考证号填写清楚,将条形码准确粘贴在考生信息条形码粘贴区。2.选择题必须使用2B铅笔填涂;非选择题必须使用0.5毫米黑色字迹的签字笔书写,字体工整、笔迹清楚。3.请按照题号顺序在各题目的答题区域内作答,超出答题区域书写的答案无效;在草稿纸、试题卷上答题无效。4.保持卡面清洁,不要折叠,不要弄破、弄皱,不准使用涂改液、修正带、刮纸刀。一、单选题(本大题共10小题,共20分)1.向如图所示的容器中分层装填活性炭、小卵石、石英砂就制成了简易净水装置,有关说法正确的是()A.此装置能对水杀菌消毒B.此装置能降低水的硬度C.X层装填石英砂D.Z层装填活性炭2.我市正在实施“水清、天蓝等工程,下列做法错误的是()A.禁止直接燃烧烟煤B.合理使用农药化肥C.生活污水直接排到河中D.对废旧塑料进行回收而不焚烧3.下列物质的鉴别方法错误的是A.灼烧法鉴别棉花和羊毛B.用稀盐酸鉴别黄铜和金C.外观鉴别磷肥和氮肥D.酚酞溶液鉴别氯化钠溶液和稀盐酸4.比较、推理是化学学习常用的方法,以下是根据一些反应事实推导出的影响化学反应的因素,其中推理不合理的是序号化学反应事实影响反应的因素A二氧化碳与水反应生成碳酸,但通过光合作用可生成葡萄糖反应条件B木炭在常温下不与氧气发生反应,而在点燃时与氧气反应反应温度C铜片在空气中很难燃烧,钠米铜粉在空气中较易燃烧反应物的种类D双氧水常温下分解缓慢,而加入二氧化锰后就迅速分解催化剂A.AB.BC.CD.D5.下列有关营养素的说法正确的是()A.蛋白质是一切生命活动的物质基础B.纤维素在人体中能够转化为葡萄糖C.大多数维生素不需要从食物中摄取D.过量的碳水化合物不会转化为脂肪6.生活中处处离不开化学知识,下列有关说法正确的是A.发现家用天然气泄漏时,先点火检查泄漏部位B.二氧化碳灭火器的灭火原理是隔绝空气和提高可燃物的着火点C.铁、锌、碘元素都属于人体必需的微量元素D.KNO3、CO(NH2)2都属于复合肥料,能提高农作物产量,可以大量施用7.以下应用与科学原理对应不正确的是()A.地漏﹣﹣利用了连通器原理B.近视眼佩戴凹透镜﹣﹣利用了凹透镜对光有会聚作用C.保持菜刀表面洁净、干燥﹣﹣防止菜刀表面生锈D.小苏打可用于食品加工﹣﹣碳酸氢钠可以和酸反应8.与空气成分对比,呼出气体中含量明显降低的物质是A.氮气B.氧气C.二氧化碳D.水蒸气9.溶液与我们的日常生活密切相关,下列关于溶液的说法正确的是A.溶液一定是无色透明的B.溶液一定是混合物C.豆浆、牛奶都是溶液D.溶液的上层浓度小,下层浓度大10.下列说法正确的是A.饱和溶液析出晶体后,溶质质量分数一定减小B.向固体中滴加稀盐酸,有气泡产生,该固体不一定是碳酸盐C.氯化钠溶液会加快铁的锈蚀,所以氯化钠是铁生锈过程中的催化剂D.置换反应生成单质和化合物,生成单质和化合物的反应一定是置换反应二、填空题(本大题共1小题,共4分)11.化学与人类生活息息相关。请回答下列问题。生活中鉴别羊毛线和棉线的方法是。可用(填名称)来检验大米、面粉等食物中是否含有淀粉。长期饮用硬水对人体健康不利。生活中降低水的硬度可采用的方法是。铁元素是人体必需的一种微量元素。食用“加铁酱油”可预防。炒菜时油锅中的油不慎着火,用锅盖将其盖灭的原理是。三、计算题(本大题共1小题,共5分)12.实验室用加热氯酸钾与0.3g二氧化锰混合物制取氧气,加热前称得混合物总质量24.8g,加热一段时间后,称得剩余固体质量为20.0g。反应产生氧气质量为_____g;计算反应后剩余固体中氯化钾的质量分数_____;剩余固体中钾元素质量分数为_____。四、简答题(本大题共2小题,共8分)13.某研究小组发现,维C泡腾片(保健药品,主要成分见图1)溶于水,有许多气泡产生(如图2)。该小组同学进行如下探究。探究一:该气体的成分。小华说:该气体可能是CO2、O2、CO、H2、N2。小明说:不可能含有N2,因为_________________________。小芳说:不可能含有CO和H2,因为从药品安全角度考虑,H2易燃易爆,CO_____________________________。...

1、当您付费下载文档后,您只拥有了使用权限,并不意味着购买了版权,文档只能用于自身使用,不得用于其他商业用途(如 [转卖]进行直接盈利或[编辑后售卖]进行间接盈利)。
2、本站所有内容均由合作方或网友上传,本站不对文档的完整性、权威性及其观点立场正确性做任何保证或承诺!文档内容仅供研究参考,付费前请自行鉴别。
3、如文档内容存在违规,或者侵犯商业秘密、侵犯著作权等,请点击“违规举报”。

碎片内容

2024届山东省枣庄市薛城区奚仲中学中考化学五模试卷含解析.doc

确认删除?