电脑桌面
添加内谋知识网--内谋文库,文书,范文下载到电脑桌面
安装后可以在桌面快捷访问

2024届山东省潍坊市名校中考化学四模试卷含解析.doc

2024届山东省潍坊市名校中考化学四模试卷含解析.doc_第1页
1/12
2024届山东省潍坊市名校中考化学四模试卷含解析.doc_第2页
2/12
2024届山东省潍坊市名校中考化学四模试卷含解析.doc_第3页
3/12
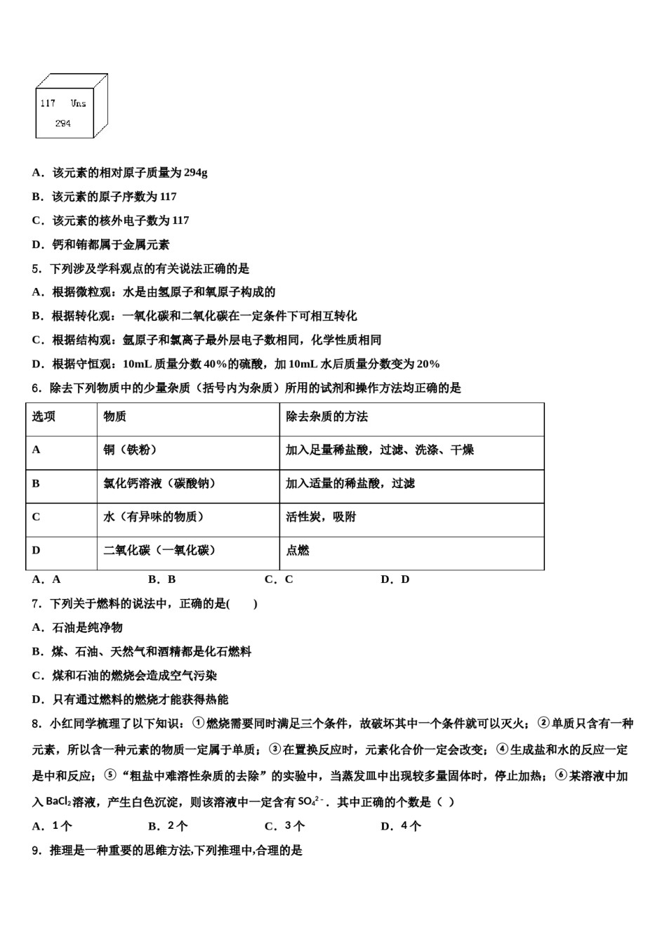
2024届山东省潍坊市名校中考化学四模试卷注意事项1.考试结束后,请将本试卷和答题卡一并交回.2.答题前,请务必将自己的姓名、准考证号用0.5毫米黑色墨水的签字笔填写在试卷及答题卡的规定位置.3.请认真核对监考员在答题卡上所粘贴的条形码上的姓名、准考证号与本人是否相符.4.作答选择题,必须用2B铅笔将答题卡上对应选项的方框涂满、涂黑;如需改动,请用橡皮擦干净后,再选涂其他答案.作答非选择题,必须用05毫米黑色墨水的签字笔在答题卡上的指定位置作答,在其他位置作答一律无效.5.如需作图,须用2B铅笔绘、写清楚,线条、符号等须加黑、加粗.一、单选题(本大题共15小题,共30分)1.如图是某密闭容器中物质变化过程的微观示意图,下列说法中不正确的是()A.过程1是化学变化,过程2是物理变化B.甲是混合物,乙和丙都是纯净物C.上述变化中的反应一定是吸热反应D.引起过程2的原因可能是温度降低2.下列变化属于化学变化的是A.铁钉生锈B.衣服晾干C.干冰升华D.剪纸成花3.右下图是“尾气催化转换器”将汽车尾气中有毒气体转变为无毒气体的微观示意图,其中不同的圆球代表不同原子。下列说法错误的是A.此反应没有单质生成B.原子在化学变化中是不可分的C.图中共涉及四种物质D.参加反应的两种分子的个数比为1∶14.最近科学家用钙原子轰击铕原子,合成117号元素(部分信息如图所示)。下列说法错误的是A.该元素的相对原子质量为294gB.该元素的原子序数为117C.该元素的核外电子数为117D.钙和铕都属于金属元素5.下列涉及学科观点的有关说法正确的是A.根据微粒观:水是由氢原子和氧原子构成的B.根据转化观:一氧化碳和二氧化碳在一定条件下可相互转化C.根据结构观:氩原子和氯离子最外层电子数相同,化学性质相同D.根据守恒观:10mL质量分数40%的硫酸,加10mL水后质量分数变为20%6.除去下列物质中的少量杂质(括号内为杂质)所用的试剂和操作方法均正确的是选项物质除去杂质的方法A铜(铁粉)加入足量稀盐酸,过滤、洗涤、干燥B氯化钙溶液(碳酸钠)加入适量的稀盐酸,过滤C水(有异味的物质)活性炭,吸附D二氧化碳(一氧化碳)点燃A.AB.BC.CD.D7.下列关于燃料的说法中,正确的是()A.石油是纯净物B.煤、石油、天然气和酒精都是化石燃料C.煤和石油的燃烧会造成空气污染D.只有通过燃料的燃烧才能获得热能8.小红同学梳理了以下知识:①燃烧需要同时满足三个条件,故破坏其中一个条件就可以灭火;②单质只含有一种元素,所以含一种元素的物质一定属于单质;③在置换反应时,元素化合价一定会改变;④生成盐和水的反应一定是中和反应;⑤“粗盐中难溶性杂质的去除”的实验中,当蒸发皿中出现较多量固体时,停止加热;⑥某溶液中加入BaCl2溶液,产生白色沉淀,则该溶液中一定含有SO42﹣.其中正确的个数是()A.1个B.2个C.3个D.4个9.推理是一种重要的思维方法,下列推理中,合理的是A.酸中一定含有氢元素,含有氢元素的物质一定是酸B.一氧化碳和二氧化碳的组成元素相同,所以它们的化学性质相同C.氧化物一定含有氧元素,所以含有氧元素的化合物一定是氧化物D.碱性溶液能使酚酞试液变红,能使酚酞试液变红的溶液一定是碱性溶液10.EHPB(化学式C12H16O3)是合成治疗高血压药物的中间体,下列有关EHPB的说法正确的是A.由31个元素组成B.属于无机化合物C.一个分子中含有8个氢分子D.分子中碳、氢、氧原子的个数比为12:16:311.某无色溶液能使紫色石蕊试液变红,则能在该溶液中大量共存的一组物质是()A.CuSO4、KCl、NaClB.Na2CO3、NaOH、Ca(OH)2C.H2SO4、Na2SO4、HClD.NaHCO3、KNO3、NaCl12.将宏观、微观及化学符号联系在一起是化学学科的特点。某化学反应微观示意图如图所示,下列叙述正确的是A.反应前后各元素化合价不变B.该化学变化中发生改变的微粒是原子C.该反应不符合质量守恒定律D.参加反应的CO2和H2分子个数比为1:313.下列是几种粒子的结构示意图,有关它们的叙述,你认为错误的是A.②表示的是阳离子B.①②③④表示的是三种不同元素C.③属于金属元素D.①③所表示的粒子化学性质相似14.实验时要严格遵守实验室安...

1、当您付费下载文档后,您只拥有了使用权限,并不意味着购买了版权,文档只能用于自身使用,不得用于其他商业用途(如 [转卖]进行直接盈利或[编辑后售卖]进行间接盈利)。
2、本站所有内容均由合作方或网友上传,本站不对文档的完整性、权威性及其观点立场正确性做任何保证或承诺!文档内容仅供研究参考,付费前请自行鉴别。
3、如文档内容存在违规,或者侵犯商业秘密、侵犯著作权等,请点击“违规举报”。

碎片内容

2024届山东省潍坊市名校中考化学四模试卷含解析.doc

确认删除?