电脑桌面
添加内谋知识网--内谋文库,文书,范文下载到电脑桌面
安装后可以在桌面快捷访问

2024届山东省潍坊诸城市第七中学十校联考最后化学试题含解析.doc

2024届山东省潍坊诸城市第七中学十校联考最后化学试题含解析.doc_第1页
1/10
2024届山东省潍坊诸城市第七中学十校联考最后化学试题含解析.doc_第2页
2/10
2024届山东省潍坊诸城市第七中学十校联考最后化学试题含解析.doc_第3页
3/10
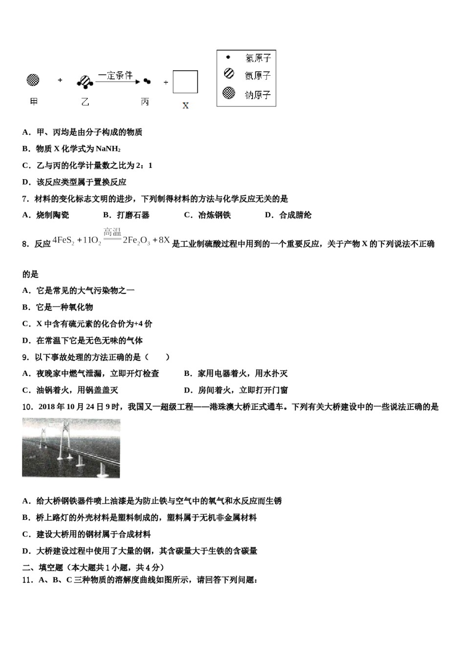
2024届山东省潍坊诸城市第七中学十校联考最后化学试题考生须知:1.全卷分选择题和非选择题两部分,全部在答题纸上作答。选择题必须用2B铅笔填涂;非选择题的答案必须用黑色字迹的钢笔或答字笔写在“答题纸”相应位置上。2.请用黑色字迹的钢笔或答字笔在“答题纸”上先填写姓名和准考证号。3.保持卡面清洁,不要折叠,不要弄破、弄皱,在草稿纸、试题卷上答题无效。一、单选题(本大题共10小题,共20分)1.下列归纳总结正确的是A.氯化钠和亚硝酸钠都有咸味,都可用做调味品B.氢氧化钠溶液、浓硫酸、氧化钙都能干燥氢气C.试管内壁附着铜、氧化铁、氢氧化铜时都可以用稀盐酸除去D.Mg(OH)2、Ca(OH)2、NaOH都能与稀硫酸反应,生成盐和水2.制作下列物品所用的主要材料中,属于有机合成材料的是A.纯羊毛衫B.木制桌椅C.纯棉毛巾D.食品保鲜膜(袋)3.甲烷和水反应可以制水煤气(混合气体),其反应的微观示意图如图所示。根据微观示意图得出的结论正确的是A.该反应中甲、乙的质量比为8∶9B.该反应中含氢元素的化合物有3种C.该反应属于置换反应D.甲烷是由碳、氢原子构成的有机物4.黄蜂的毒液呈碱性,若被黄蜂蜇了,涂抹下列物质可缓解疼痛的是A.食盐水(pH≈7)B.牙膏(pH≈9)C.肥皂(pH≈10)D.米醋(pH≈3)5.河南是粮食生产大省。粮食生产离不开化肥,下列关于化肥的说法正确的是A.硝酸钾是常用的氮肥B.钾肥能增强作物的抗倒伏能力C.磷肥能使作物枝叶茂盛,叶色浓绿D.农家肥和化肥不能同时施用6.工业上用甲和乙两种物质在一定条件下反应生成丙和X,反应的微观过程如图所示。参加反应的甲、乙与丙的质量比为23:17:1。下列判断错误的是()A.甲、丙均是由分子构成的物质B.物质X化学式为NaNH2C.乙与丙的化学计量数之比为2:1D.该反应类型属于置换反应7.材料的变化标志文明的进步,下列制得材料的方法与化学反应无关的是A.烧制陶瓷B.打磨石器C.冶炼钢铁D.合成腈纶8.反应是工业制硫酸过程中用到的一个重要反应,关于产物X的下列说法不正确的是A.它是常见的大气污染物之一B.它是一种氧化物C.X中含有硫元素的化合价为+4价D.在常温下它是无色无味的气体9.以下事故处理的方法正确的是()A.夜晚家中燃气泄漏,立即开灯检查B.家用电器着火,用水扑灭C.油锅着火,用锅盖盖灭D.房间着火,立即打开门窗10.2018年10月24日9时,我国又一超级工程——港珠澳大桥正式通车。下列有关大桥建设中的一些说法正确的是A.给大桥钢铁器件喷上油漆是为防止铁与空气中的氧气和水反应而生锈B.桥上路灯的外壳材料是塑料制成的,塑料属于无机非金属材料C.建设大桥用的钢材属于合成材料D.大桥建设过程中使用了大量的钢,其含碳量大于生铁的含碳量二、填空题(本大题共1小题,共4分)11.A、B、C三种物质的溶解度曲线如图所示,请回答下列问题:(1)A、B、C中可能为气体的是_____;(填“A”、“B”或“C”)(2)当B中含有少量A时,提纯的方法是_____;(填“降温结晶”或“蒸发结晶”)(3)t2℃时,将A、B、C各8g分别加入盛有50g水的烧杯中,充分溶解,测得三种溶液中溶质的质量分数的大小关系是_____。(4)t2℃时等质量的A、B、C三种物质的饱和溶液降温至t1℃,所得溶液中大小关系正确的是_____;(填字母)A三种溶液均饱和B溶液质量:C>B>AC溶剂质量:C>B>A三、计算题(本大题共1小题,共5分)12.实验室长期存放的药品品质会发生改变。为测定实验室标示质量分数为32%的盐酸的实际质量分数,张之洞同学先在烧杯中加入40g20%的氢氧化钠溶液,再逐渐加入该盐酸,在滴加过程中用pH测定仪测出加入盐酸的质量与烧杯中溶液pH的关系(如图)。(1)若盐酸的品质发生了改变,是因为_____;(2)请依据如图测定的结果,计算该盐酸的实际质量分数_____(计算结果保留到0.1%)。四、简答题(本大题共2小题,共8分)13.汽车尾气催化转换器可减少有害气体的排放,其中某一反应过程的微观变化如图所示。请回答下列问题:化学反应前后种类没有发生改变的微粒是______(填“分子”或“原子”)。已知丁是一种单质,则丁的化学式是______。下列对该反应的认识说法正确的是_____...

1、当您付费下载文档后,您只拥有了使用权限,并不意味着购买了版权,文档只能用于自身使用,不得用于其他商业用途(如 [转卖]进行直接盈利或[编辑后售卖]进行间接盈利)。
2、本站所有内容均由合作方或网友上传,本站不对文档的完整性、权威性及其观点立场正确性做任何保证或承诺!文档内容仅供研究参考,付费前请自行鉴别。
3、如文档内容存在违规,或者侵犯商业秘密、侵犯著作权等,请点击“违规举报”。

碎片内容

2024届山东省潍坊诸城市第七中学十校联考最后化学试题含解析.doc

确认删除?